少林武术
-
河北管控地区疫情情况(河北管控地区疫情情况通报)
本文目录一览:〖壹〗、河北三河实行了全域静止管理,近来当地的疫情情况怎么样了?〖贰〗、我国31省新增本土确诊42例河北40例,河北近来的防疫管控如何了?〖叁〗、管控升级下的河北疫情,基层防控存在什么样的短板?〖肆〗、最新...
-
金乡地区疫情情况(金乡地区疫情情况怎么样)
本文目录一览:〖壹〗、济宁金乡是中高风险地区吗〖贰〗、金乡是中高风险地区吗〖叁〗、金乡县今晚封城吗〖肆〗、济宁金乡封城了吗〖伍〗、金乡县疫情防控要求最新消息金乡县疫情防控规定最新〖陆〗、山东省金乡县的农民去山...
-
湖南有哪些地区发现疫情/湖南有哪些地方有疫情
本文目录一览:〖壹〗、张家界疫情是几几年〖贰〗、湖南哪些地方有疫情?〖叁〗、湖南疫情发生在哪里张家界疫情是几几年通过查询相关资料显示,张家界是2020年1月29日18时发现疫情的。2020年1月29日18时,湖南省报告新...
-
与深圳疫情相关地区数据/与深圳疫情相关地区数据分析
本文目录一览:〖壹〗、灾情、疫情下的中国!〖贰〗、深圳一学校已停课!这种病毒进入高发期,尚无疫苗和特效药…家长们要...〖叁〗、5月22日深圳疫情最新消息:无本土新增病例灾情、疫情下的中国!〖壹〗、在灾情与疫情交织的复杂...
-
中国疫情五类地区(疫情五大区域)
本文目录一览:〖壹〗、疫情五类人员是指什么〖贰〗、云南公布129个县(市、区)疫情风险等级!昆明主城四区等被列为高风险〖叁〗、疫情防控五类人员指的是哪五类〖肆〗、国家卫健委:5日新增确诊26例,其中本土2例〖伍〗、...
-
【广州疫情二级风险地区,广州疫情地区等级】
本文目录一览:〖壹〗、最新全国风险地区名单查询入口(实时更新)〖贰〗、广州疫情防控〖叁〗、广州市增城区是什么风险等级〖肆〗、广州疫情反扑,对2021旅游业的可能影响〖伍〗、广州市天河区疫情风险等级最新全国风险地...
-
【怀华哪个地区有疫情了,怀华旅游景点】
本文目录一览:〖壹〗、国内新冠疫情什么时候开始〖贰〗、怀华市属于哪个省〖叁〗、刚刚,全球确诊超142万,美国40万!中概股又爆雷:闪崩28%,员工财务造假...〖肆〗、湖南怀华距河北曲周多少公里国内新冠疫情什么时候开...
-
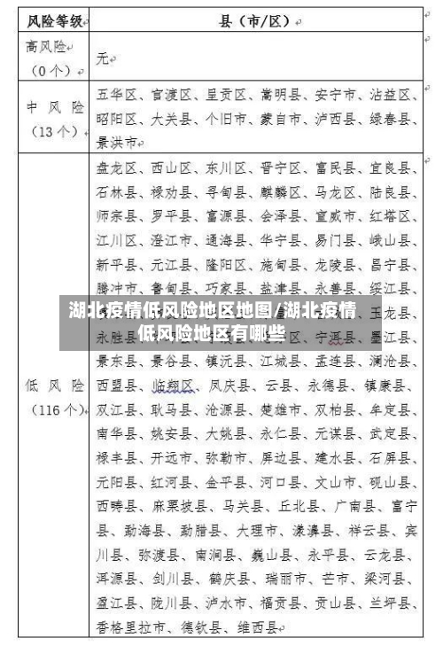
湖北疫情低风险地区地图/湖北疫情低风险地区有哪些
本文目录一览:〖壹〗、怎么在地图上看疫情风险地区〖贰〗、腾讯地图如何看实时疫情地图?〖叁〗、襄阳市谷城县是低风险地区吗〖肆〗、近来新冠疫情风险地区(现在新冠疫情风险地〖伍〗、最新全国风险地区名单查询入口(实时更新)...
-
疫情地区客车通不通车(疫情客车还会通车吗)
本文目录一览:〖壹〗、大连到梅河口客车还通吗〖贰〗、从徐州到山东单县因疫情通客车吗〖叁〗、2022年6月21日定远到合肥的客车为什么还不通〖肆〗、唐山汽车客运中心因为疫情什么时候停运过大连到梅河口客车还通吗通。大连...
-
疫情地区汇总图表格图片(疫情地区汇总图表格图片下载)
本文目录一览:〖壹〗、意大利新冠疫情和疫苗接种信息每天更新〖贰〗、【5.9新冠图表】意大利累计治愈超10万〖叁〗、【5.13新冠图表】意大利新增治愈3502例,现存病例降至8万以下意大利新冠疫情和疫苗接种信息每天更新〖壹...