南拳北拳
-
【金水区疫情地区分布情况,金水区疫情地区分布情况最新】
本文目录一览:〖壹〗、...郑州市政府副秘书长李慧芳通报疫情防控最新情况〖贰〗、2022年郑州什么地方有疫情?〖叁〗、郑州金水区有疫情吗〖肆〗、郑州金水区农业路有疫情吗〖伍〗、2022年河南哪些地方有疫情?.....
-
高铁经过疫情地区有影响(高铁经过疫情区域)
本文目录一览:〖壹〗、如果坐高铁经过了高风险地区需要隔离吗〖贰〗、高铁途经中风险地区行程码会有影响吗?〖叁〗、坐火车路过疫情区绿码会变色吗路过中高风险地区不下车算途径吗_百度...如果坐高铁经过了高风险地区需要隔离吗〖壹...
-
【上海疫情各地区图表,疫情实时动态上海各区】
本文目录一览:〖壹〗、疫情隔离小记(29):居委公众号(上)〖贰〗、4月12至17日嘉定区主要医疗机构开诊情况〖叁〗、一图看懂全国各地区新冠累计确诊人数〖肆〗、上海2022年疫情重症数据收集(六)〖伍〗、Word文...
-
廊坊市疫情地区分布(廊坊市疫情地区分布情况)
本文目录一览:〖壹〗、廊坊中高风险地区去厦门隔离规定(最新)〖贰〗、11月18日廊坊广阳区新增2例无症状感染者(附轨迹)〖叁〗、截止2024年3月廊坊市属于疫情什么风险区?廊坊中高风险地区去厦门隔离规定(最新)〖壹〗、总...
-
南堡风险地区查询最新疫情(南堡村疫情)
本文目录一览:〖壹〗、唐山曹妃甸关于到访过涉疫场所主动报备的紧急通告〖贰〗、3月22日0-6时杭州新增1例本土无症状感染者〖叁〗、邯郸市南堡村封村了吗〖肆〗、近来哪些地方有疫情〖伍〗、全国现在哪些地方有疫情〖...
-
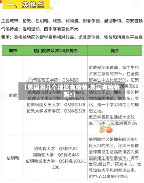
【英国哪几个地区有疫情,英国有疫情吗?】
本文目录一览:〖壹〗、最新!英国35个留学城市疫情数据汇总!你要去留学的城市,疫情还严重...〖贰〗、英国1天宣布3个疫情大喜讯!感染大幅下降!研究称中国人自带‘神秘’抗...〖叁〗、英国疫情动态汇总!有好消息,有坏消息...
-
近来哪个地区无疫情发生(近来哪个地区无疫情发生比较多)
本文目录一览:〖壹〗、唯一没有疫情的省份有哪些?〖贰〗、世界上没有疫情的国家是哪个〖叁〗、全国无疫情的省份是什么〖肆〗、中国唯一没有疫情的地方〖伍〗、全国唯一一个没有疫情的省份是哪里?该地区是如何做好防控措施的?_...
-
老人非要去疫情风险地区(老人疫情期间非要出门)
本文目录一览:〖壹〗、春节能离开广东吗?16市已发出倡议〖贰〗、2022年1月14日青岛疾控中心发布紧急提醒〖叁〗、官方通报藁城区一老人外出被绑在树上,你知道是什么原因吗?〖肆〗、老爷爷去新疆旅游游了个寂寞,隔离9天这个...
-
【烟台市疫情地区分布情况,烟台市疫情区域】
本文目录一览:〖壹〗、烟台2月3日新增肺炎病例详情和活动轨迹〖贰〗、烟台疫情哪个区严重〖叁〗、烟台蓬莱有没有疫情烟台2月3日新增肺炎病例详情和活动轨迹据查,莱阳市有8位密切接触者,2月3日,经烟台市疾病预防控制中心复核和...
-
石家庄疫情防控地区名单/石家庄疫情范围
本文目录一览:〖壹〗、全国中高风险地区名单及查询方式〖贰〗、石家庄是中高风险地区吗〖叁〗、现疫情重点地区有哪些?〖肆〗、石家庄小区封闭名单〖伍〗、石家庄属于什么风险等级?〖陆〗、高风险区域包括哪些?全国中...