【东莞疫情危险地区,东莞疫情危险吗】

本文目录一览:

东莞哪些地方是风险区?

近来从广东东莞低风险地区返回重庆万州 ,若所在镇无中高风险区但属于中高风险区所在县(市、区、旗),需实行14天居家隔离医学观察;无居家隔离条件的则实行集中隔离,并在第14天各做1次核酸检测 。

【东莞疫情危险地区,东莞疫情危险吗】-第1张图片

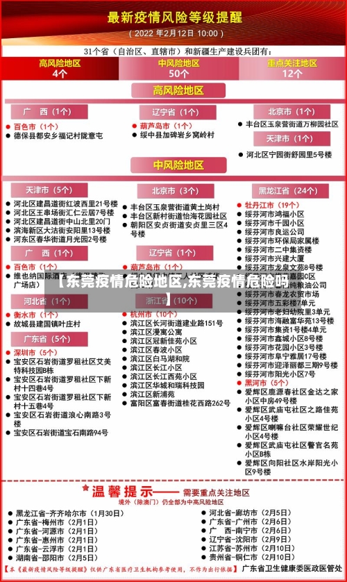
高埗镇北王路高埗段86号百茂物流园从低风险地区调整为中风险地区。其他地区风险等级不变。2 ,大朗镇圣堂社区人和路中心花园鸿泰城市公寓,华昌逸居公寓,怡家公寓 ,天祥公寓合围区域 ,大朗镇杨涌村郑公涌商业路16号怡和D栋怡和公馆,大朗镇蔡边村富民工业园一园5号鑫艺科技园 。

【东莞疫情危险地区,东莞疫情危险吗】-第2张图片

东莞当前中高风险地区范围东莞近来有1个高风险地区,具体为:东莞市大朗镇杨新路82号 、112号 、124号、158号、168号 、238号若行程涉及上述地址 ,需按高风险地区政策执行隔离措施。

主山社区涡岭商业街西三巷4号(管控时限从12月2日起算)。高风险区实行封控措施,期间“足不出户、上门服务” 。高风险区连续5天无新增感染者,且第5天风险区域内所有人员完成一轮核酸筛查均为阴性 ,降为低风险区 。

东莞市的部分区域根据最新的疫情风险等级调整,有多个镇被划为低风险地区。具体而言,除了大朗镇外 ,黄江镇、石排镇等地都属于低风险区。东莞市新冠肺炎防控指挥部依据国家和省的相关防控要求,自2021年12月29日起,将大朗镇的部分区域从中风险地区调整为低风险地区 。

东莞8地升为中风险具体是哪8个区

〖壹〗 、根据通告 ,东莞8地升为中风险区域包括:大朗镇大井头社区的大朗碧桂园首座3栋、蔡边村的沙井街76-80号、金丽路五巷20号 、九墩区112号、长塘社区第一工业区一街92-146号、三区一路197-199号的君安雅居 、大井头社区的怡安路63号的怡安时尚公寓,以及水平村红荔西区的金宝公寓。

〖贰〗、全国第二次宣布封城的城市近来只有大连金州区。12月21日,大连突发微博发布通知称金州封城了 ,但金州“封城 ”是防控措施升级 ,并不代表疫情严重失控,因此大家不要恐慌 。一般情况下,这两种情况才会封城:高风险地区 疫情高风险地区会实行内防扩散、外防输出 、严格管控策略。

〖叁〗 、因此 ,在疫情风险等级上升时,会采取提级管控措施,如将低风险区升级为中风险区或高风险区 ,并实施相应的防控策略。疫情风险等级划分及防控措施:低风险地区:实施“外防输入”策略,加强疫情严重地区以及高风险地区流入人员的跟踪管理,做好健康监测和服务 。

东莞属于什么风险地区

近来从广东东莞低风险地区返回重庆万州 ,若所在镇无中高风险区但属于中高风险区所在县(市、区、旗),需实行14天居家隔离医学观察;无居家隔离条件的则实行集中隔离,并在第14天各做1次核酸检测。

东莞近来不能正常出行 ,但满足条件后可离莞。进出东莞的最新政策如下:离莞政策: 市民群众非必要不离莞 、不出省 。 确需离莞出省的,须持有48小时内核酸检测阴性证明。 划分为中风险地区的人员禁止出行。

东莞可以查询 。高风险区:新冠病毒阳性感染者居住地,以及频繁活动且疫情传播感染可能性较高的活动地和工作地等区域 ,划分为高风险区 。原则上以居住小区(村)为单位划定 ,依据流调研判结果可调整风险区域范围。

最新疫情消息通报,截止7月2日0-24时,全省无新增本土确诊病例和本土无症状感染者。虽然近来广东疫情已完全控制下来 ,但东莞仍有中风险地区,那就是东莞市南城街道百悦尚城小区2栋,其余地区仍属于低风险地区 。

需要。东莞 ,广东省辖地级市,特大城市,东莞地处中国华南地区 ,建瓯市,又被称作芝城,是福建省南平市管辖的县级市 ,位于福建省的中部偏北,截止2022年9月7日,通过查询相关资料显示:建瓯市和东莞市是属于我国低风险地区 ,从东莞市去建瓯市是需要48小时内核酸报告 ,但是不需要隔离。

东莞东城区那里高风险区

主山社区涡岭商业街西三巷4号(管控时限从12月2日起算) 。高风险区实行封控措施,期间“足不出户、上门服务”。高风险区连续5天无新增感染者,且第5天风险区域内所有人员完成一轮核酸筛查均为阴性 ,降为低风险区。新增低风险区 主山社区涡岭商业街—涡岭商业街西四巷合围区域(高风险区除外,管控时限从12月2日起算) 。

东莞市东城区由20个社区居委会构成,包括主山、余屋 、周屋、峡口、东泰 、牛山、上桥、下桥 、花园新村、温塘、同沙 、光明 、火炼树、立新、柏洲边 、桑园、樟村、梨川 、鳌峙塘、堑头和石井社区。这些社区分布在东城的不同区域。

近来公开信息还没有明确指出东莞东城区传销最厉害的三个地方 ,因为传销活动具有隐蔽性和流动性,且官方通常不会公布此类具体信息 。关于传销窝点的信息主要来自过往的执法行动记录。

广东省东莞市东城区东城街道属于多个派出所管辖,具体取决于不同的社区区域划分。东城派出所 它负责管辖东城街道的部分区域 。东城派出所的职责包括维护辖区内的社会治安秩序 ,预防和打击各类违法犯罪活动 。例如,处理辖区内的盗窃、抢劫等刑事案件,以及调解邻里纠纷等治安案件。

东莞东城区温周路附近有不少不错的厂 ,具体哪个厂好取决于个人的职业规划 、技能水平和需求偏好等因素。华贝电子科技有限公司 公司概况:这是一家较大规模的电子厂,专注于手机等电子产品的研发与制造 。 优势:有着较为完善的生产体系和管理模式。

东莞东城区2015年后建造的楼盘主要有以下6个:2015年建造项目 格兰名筑:东城中路422号,均价25028元/㎡ ,主打130-190㎡三至四房 ,无缝接驳轻轨R2号线天宝站,为城市综合体项目。 凯晟景园:石井社区东升路33号,均价26164元/㎡ 。

东莞中高风险地区来厦门要隔离吗?

〖壹〗、东莞中高风险地区来厦门需要隔离 ,具体实施14天集中或居家医学观察,并按规定进行新冠病毒核酸检测。以下是详细说明:中高风险地区人员来返厦门的总体要求东莞疫情中高风险地区人员应暂缓来(返)厦门,待所在地区风险等级降至低风险后方可来(返)厦。若确需来返 ,需严格遵守厦门的防控措施 。

〖贰〗、自驾回厦门是否需要隔离,取决于出发地疫情风险等级及具体防疫要求,中高风险地区或发生本地疫情地区人员抵厦后须按要求进行健康管理 ,其他低风险地区人员一般无需隔离。具体如下:中高风险地区:暂缓入厦。如确需来厦门,需要进行核酸检测及隔离14天 。

〖叁〗 、中高风险地区入厦须隔离7天+核酸检测!对7天内有高风险区旅居史的入(返)厦人员:实施7天集中隔离医学观察(第7天各开展一次核酸检测)。

〖肆〗、离开某地通常不需要隔离,但进入新的城市很有可能就会被要求隔离等 ,进入一个城市的要求相对更多。不管是前往哪个城市,都会要求从高风险或中风险区来的人进行隔离或居家健康监测 。隔离要求各个城市是不一样的,有的是需要集中隔离14天 ,有的是7天集中隔离+7天社区管理 。

〖伍〗、【法律分析】只要你不是从中高风险地区过来 ,并且身体状况是健康没问题的话,那么就不需要隔离,要看看目的地的地方政策是怎么要求的。正常情况下 ,国内现在很多的城市对那些从低风险区零疫情的城市来的人员,都是不用被叫去隔离的,不过应该会需要出行码绿码或核酸检测阴性证明。

相关推荐

  • 【陕西疫情封锁地区名单,陕西疫情涉及省份】

    【陕西疫情封锁地区名单,陕西疫情涉及省份】

    本文目录一览:〖壹〗、渭南有确诊吗〖贰〗、陕西新增本土确诊病例,均在西安,为何疫情集中在了西安?〖叁〗、我国2020疫情全国封锁时间〖肆〗、陕西新增本土病例6+1,当地采取了哪些紧急应对措施?渭南有确诊吗〖壹〗、陕西新增感染者概况总体数据:10月5日0-24时,陕西新增报告本土确诊病例11例、本土无症状感染者22例,其中省外输入病例...

  • 临夏市疫情地区有哪些村/临夏是否有疫情

    临夏市疫情地区有哪些村/临夏是否有疫情

    本文目录一览:〖壹〗、临夏县尹集镇是什么风险地区〖贰〗、临夏8月12号能解封吗〖叁〗、临夏市哪里因为疫情封了〖肆〗、临夏属于常态化地区为什么不让进兰州市?〖伍〗、临夏属于低风险地区吗〖陆〗、甘肃省临夏市什么时候解封的临夏县尹集镇是什么风险地区〖壹〗、通过查询相关资料显示,临夏县尹集镇是常态化防控区。截止到2022年9月2...

  • 乌兹别克斯坦疫情地区/乌兹别克斯坦肺炎疫情

    乌兹别克斯坦疫情地区/乌兹别克斯坦肺炎疫情

    本文目录一览:〖壹〗、未知病毒卷土重来:哈国二度封城了〖贰〗、乌兹别克斯坦塔什干至西安航班达到民航局的熔断标准了吗?〖叁〗、中国鸡爪进口现状:暂停国家、替代来源及进口流程解析〖肆〗、乌兹别克斯坦将关闭边境,对不戴口罩者处以罚款未知病毒卷土重来:哈国二度封城了〖壹〗、哈萨克斯坦因疫情二度封城,但并非因“未知病毒”,而是因新冠肺炎疫情反...

  • 【疫情是在哪里的疫情地区,疫情在哪发生的】

    【疫情是在哪里的疫情地区,疫情在哪发生的】

    本文目录一览:〖壹〗、新冠疫情已发生多月,为何迄今都还不能确定它的发源地是哪里?〖贰〗、疫情所在县市区指的是什么?〖叁〗、疫情风险区是怎么划分的新冠疫情已发生多月,为何迄今都还不能确定它的发源地是哪里?〖壹〗、首先公之于众的是12月1日武汉的一名新型肺炎患者,那个时候大家还以为病毒起源于华南海鲜市场上的野生动物,一时间网上对于野味交易声讨...

  • 辽宁哪几个地区有疫情(辽宁那几个地方有疫情)

    辽宁哪几个地区有疫情(辽宁那几个地方有疫情)

    本文目录一览:〖壹〗、辽宁省哪些地方有疫情〖贰〗、辽宁省几个市有疫情〖叁〗、全国疫情“中高风险”地区一览〖肆〗、辽宁高中低风险地区名单〖伍〗、辽宁都哪里有疫情〖陆〗、松材线虫病疫区覆盖了多少个县辽宁省哪些地方有疫情〖壹〗、松材线虫病疫区县主要分布在以下地区(依据国家林业和草原局2025年3月公告):东北地区辽宁省沈阳...

  • 龙里县什么疫情地区/龙里县什么疫情地区最严重

    龙里县什么疫情地区/龙里县什么疫情地区最严重

    本文目录一览:〖壹〗、11月18日黔南州都匀龙里长顺3例省外来黔核酸阳性人员情况〖贰〗、赤水、龙里紧急寻人〖叁〗、龙里是否可以出城11月18日黔南州都匀龙里长顺3例省外来黔核酸阳性人员情况《关于黔南州都匀市、龙里县、长顺县新增3例省外来黔核酸检测阳性人员调查处置情况的通报》2022年11月18日,黔南州发现3名省外返黔人员核酸检测结果异常...

  • 各地区疫情对比分析图表(各地区疫情地图)

    各地区疫情对比分析图表(各地区疫情地图)

    本文目录一览:〖壹〗、新西兰“奥密克戎”疫情的发展数据和分析(1-新冠死亡人群的接种者占比...〖贰〗、一图看懂全国各地区新冠累计确诊人数〖叁〗、【4.9新冠图表】西法病死率超10%,英国12.3%接近意大利〖肆〗、【DiVoMiner】疫情大数据,非一般的词云图把看不见变得可见〖伍〗、【5.13新冠图表】意大利新增治愈3502例,...

  • 【全国最新疫情零增长地区,全国疫情零增长省份及天数】

    【全国最新疫情零增长地区,全国疫情零增长省份及天数】

    本文目录一览:〖壹〗、千万级人口大城市,少了一个!东北再无千万人口城市!人口超千万的城市...〖贰〗、武汉的樱花开了,餐饮行业的春天也来了!〖叁〗、数据清零!武汉全面复工在即,终于等到了!〖肆〗、...人口再创新低:2021年仅增长48万,已逼近“零增长”,原因曝光!统计局...〖伍〗、重庆疫情几天零增长千万级人口大城市,少了一...

  • 郑州疫情清零地区(郑州疫情清零地区有哪些)

    郑州疫情清零地区(郑州疫情清零地区有哪些)

    本文目录一览:〖壹〗、2022郑州疫情什么时候能解封?〖贰〗、郑州常态化清零啥意思〖叁〗、郑州解封!红星集团恢复到正常生产秩序中···〖肆〗、郑州疫情何时结束2022郑州疫情什么时候能解封?社会面解封初步时间范围:根据郑州市2022年疫情防控73号通告,相关防控措施于5月4日0时至5月10日24时期间实行,后续根据疫情防控形势动态调...

  • 出游无疫情地区怎么办(去无疫情的省旅游回来需要隔离吗)

    出游无疫情地区怎么办(去无疫情的省旅游回来需要隔离吗)

    本文目录一览:〖壹〗、五一出游必看:全国各地隔离政策大全!哪些地区能去哪些不能去_百度知...〖贰〗、现在可以去甘南旅游吗,现在去甘南要做核酸吗〖叁〗、五一能跨省出游吗?多位专家:倡导就地过节五一出游必看:全国各地隔离政策大全!哪些地区能去哪些不能去_百度知...〖壹〗、提前查询当地隔离政策:虽然大部分地区对持有健康绿码的外来人员基本放行...

返回顶部