本文目录一览:
- 〖壹〗 、近来苏州是否跟无锡一样河南的人不可以进苏?
- 〖贰〗、外省来江苏人员管控规定
- 〖叁〗、外地返回昆山“3+11 ”“7+7”政策解读
- 〖肆〗 、出入苏州最新规定
- 〖伍〗、上海到苏州吴中区政策(最新)
- 〖陆〗、外地来苏州最新政策
近来苏州是否跟无锡一样河南的人不可以进苏?
具体而言 ,如果来自河南省的人想要进入苏州,需要提前了解并遵守当地的最新防疫规定 。通常情况下,这类人员需要持有有效的健康码和核酸检测阴性证明。此外 ,部分地区可能还会要求进行隔离观察,以确保公共卫生安全。这些措施不仅限于苏州一地,无锡等其他城市也采取了相似的防疫策略 。

近来无锡第一类人群较多,后两类较少 ,导致房价上涨后缺乏持续支撑。尤其对外地人而言,若缺乏家庭支持或高收入工作,购房压力较大。就业质量与引才政策短板无锡高质量就业机会较少 ,优质岗位(如公务员、医生 、银行、事业单位)竞争激烈且数量远低于南京、苏州。

详细复工及返回无锡须知请点击:公众号后台聊天对话框回复【回无锡】获取更多问答 、无锡第11号通告——江苏生活实验室徐 州复工复业时间安排除涉及保障公共事业运行必需、疫情防控必需、群众生活必需及其他涉及重要国计民生的相关企业(简称“三必需”企业)外,其余各类企业不得早于2月9日24时前复工(暂定) 。

现在无锡和苏州往返的,因为苏州和无锡都是属于没有疫情的地区 ,两者是没有限制的。

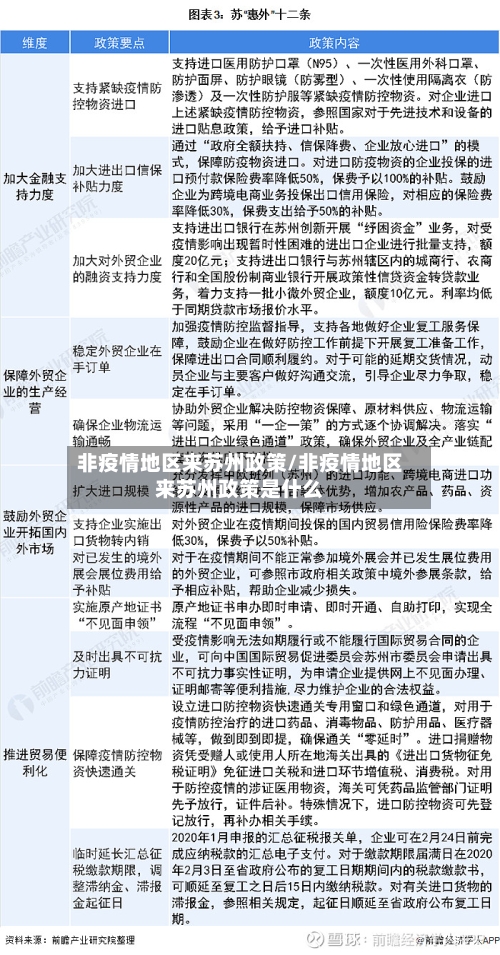
外省来江苏人员管控规定
外省来江苏人员需遵守江苏当地基于疫情防控形势制定的健康管理措施,包括提前报备 、配合查验核酸证明及健康码、接受分类健康管理(如居家监测、集中隔离等),具体以目的地社区或单位要求为准。
外省来江苏需要提前准备苏康码 ,个别城市可能还需本市行程自主申报信息 。具体说明如下:苏康码的必要性根据疫情防控要求,外省人员进入江苏需提前准备苏康码。苏康码是江苏省疫情防控期间个人健康状况的电子凭证,用于公共场所查验和健康管理。
落实“14+7”管控政策 ,即14天集中隔离医学观察+7天居家健康监测 。江苏省外来宁人员所有外省来宁返宁人员 需持有48小时内核酸阴性证明。在抵宁前或抵宁后必须立即向所在社区(村)和单位(或所住宾馆)报告。上海地区来宁返宁人员需持有24小时核酸检测阴性证明 。
江苏省外回南京的最新规定如下:核酸检测要求 所有外省来宁返宁人员需持有48小时内核酸阴性证明。上海地区来宁返宁人员需持有24小时内核酸检测阴性证明。抵宁后报告要求 抵宁前或抵宁后必须立即向所在社区(村)和单位(或所住宾馆)报告 。
中高风险地区所在城市直辖市为区的低风险地区来苏返苏人员,应主动向社区村报告,并提供7天内核酸检测阴性证明。对不能提供7天内核酸检测阴性证明人员,要专车转运至采样服务点开展采样检测 ,并在规定地点等候,检测结果阴性方可有序流动。
外地返回昆山“3+11”“7+7 ”政策解读
〖壹〗 、政策适用对象及基本要求所有外来(返)昆人员:非必要不来昆,确需来昆的须持48小时内核酸阴性证明 ,并提前向目的地单位、社区(村)或酒店报备,抵昆后1两小时内完成一次核酸检测。材料准备:社区报备确认;行程码(低风险地区);苏康码绿码;48小时内核酸阴性报告 。
〖贰〗、本土无症状感染者情况第20例:外省市来昆山人员,住址为外省市 ,在集中隔离点筛查发现。第21例:无症状感染者11的密接,昆山市某企业工作人员,住址为企业宿舍 ,在集中隔离点筛查发现。第22例:外省市返昆山的企业工作人员,住址为企业宿舍,在居家隔离中筛查发现 。
〖叁〗 、与房东协商:落户需房东现场签署同意意见 ,建议提前沟通并明确责任。关注政策更新:通过昆山市公安局官方网站或线下窗口获取最新政策解读。总结:昆山市租赁落户政策为无房群体提供了落户途径,但需严格满足租赁合法性、社保缴纳、无房产等条件 。申请人需提前规划材料并注意政策时效性。
出入苏州最新规定
〖壹〗、出入苏州最新规定要求所有出入苏州的人员必须持有48小时内的核酸检测阴性证明,并严格遵守当地的疫情防控措施。具体规定如下:进入苏州: 核酸检测要求:所有从外地来苏州的人员,需提供48小时内的核酸检测阴性证明 。 遵守防控措施:进入苏州后 ,需遵守当地的疫情防控措施,如进行健康登记 、体温检测等。
〖贰〗、出入苏州最新规定:江苏省内来(返)苏州,持48小时内核酸检测阴性证明即可有序流动;若无阴性证明的 ,抵达后24小时内需进行 1次核酸检测。在抵达苏州后48小时内需再进行1次核酸检测 。国内中高风险地区,7+7健康管理措施:7天集中隔离7天居家健康监测(单人单间),集中隔离期间每天1 次核酸检测。
〖叁〗、苏州最新出入规定要求所有出入苏州的人员必须持有48小时内的核酸检测阴性证明 ,并严格遵守当地的疫情防控措施。近期,由于国内多地出现疫情反弹,苏州作为一座旅游胜地和经济中心 ,对疫情防控工作采取了严格的措施。
〖肆〗 、旅客需持有48小时内核酸检测阴性证明乘坐飞机、高铁、列车 、跨省长途客运汽车、跨省客运船舶等交通工具 。
上海到苏州吴中区政策(最新)
需持有健康码绿码和48小时内核酸检测阴性证明。抵达吴中后,需尽快且不得超过1两小时向所在社区(村)、单位(或所住宾馆)报告。抵达住处后,不参加聚集性活动 ,并开展7天自我健康监测 。
最新的上海至苏州防疫政策概述:自2022年6月22日起,上海至苏州的出行人员需严格遵守以下规定: 离开上海:除非必要,市民应尽量避免离开上海。所有离沪人员必须提供48小时内核酸检测阴性证明和24小时内抗原检测阴性证明(已持有核酸检测阴性证明的可以免除抗原检测)。
上海往返苏州的人员需要提前24小时通过“来(返)苏州人员信息登记平台”进行自主申报,或向目的地社区 (村) 、酒店、单位主动报备 ,抵达苏州后完成落地检 。
上海去苏州最新政策是:有中高风险地区所在设区市或有本土疫情报告城市旅居史的来(返)苏州人员,通过“来(返)苏州人员信息登记平台”等途径主动登记个人疫情防控信息,提前向目的地单位、社区(村)或酒店报备 ,抵达后积极配合落实核酸检测 、健康监测等管理措施。
从上海开车到苏州大约需要1小时左右,具体时间与路况和驾驶速度有关。上海开车回苏州的最新规定主要关注交通法规和路况信息 。上海到苏州开车所需时间 不堵车情况:如果走G42/G2沪宁高速,从上海到苏州工业区大约需要45分钟 ,到苏州城区大约需要1小时,到苏州新区大约需要1小时20分钟。
外地来苏州最新政策
节假日及特殊时段限行公休日限行:自2023年2月26日起,公休日7:00-19:00 ,西北片区(西环路以东、干将西路以北、广济路以西、北环西路以南区域)禁止非苏州号牌机动车通行(西环路 、干将西路、北环西路可通行,广济南路和广济北路禁止通行)。
外地户籍在苏州卖房后,2年内无需社保或税单 ,可以直接购房 。外地户籍在相城区购房需2年社保或税单,积分满600分才可购房;来相城区创业就业的人才,可开具人才证明,不受户籍和积分的限制。其他:苏州的县级市常熟、张家港近来不限购。限售政策新房:苏州市区新房自取得不动产证之日起满3年方可转让。
可以去 ,2026年外地蓝牌小客车在苏州吴江老城区无限行规定 。1992年农历五月十七出生的人今年虚岁35岁,属于成年人,出行不受年龄限制。根据2026年最新政策 ,苏州已取消古城区(含吴江老城区范围)对外地蓝牌小客车的早晚高峰及日间区域限行措施,外地车可自由通行护城河以内道路,无需申请“姑苏通 ”电子通行证。
外地车辆进入苏州时 ,首先需要了解的是,近来苏州市并没有对外地车牌实行限行政策,这意味着外地车辆可以自由地进入苏州市区 。在苏州的限行规定中 ,工程运输车辆是需要特别注意的一类。这类车辆包括运输泥浆 、沙石、水泥、砖石 、混凝土、沥青、土方等建筑材料和建筑垃圾的自卸 、罐式、特殊结构货车或专项作业车。
【法律分析】外地来苏州最新政策: 中高风险地区来苏: 国内疫情中高风险地区人员应暂缓来(返)苏州,待所在地区等级降至低风险后方可来(返)苏州 。
江苏最新出行规定:凡是省外人员,通过高铁/火车/飞机/公路入苏的 ,都必须持有48小时核酸阴性证明、健康码绿码 、行程卡。省内人员离开苏州需出示健康码绿码、行程卡、体温检测正常即可正常出行,无需48小时核酸阴性证明。









