郑州无疫情高风险地区(郑州高风险还是低风险)

本文目录一览:

郑州金水区是高风险地区吗?

截至近来,郑州金水区没有高风险区,均为低风险区。风险等级动态调整:郑州市的风险等级划分会根据疫情最新形势进行动态调整 ,因此金水区的风险等级也可能随时间发生变化。为获取最准确的信息,建议通过官方渠道或指定链接查看最新风险等级情况 。

郑州无疫情高风险地区(郑州高风险还是低风险)-第1张图片

截至近来,郑州金水区是低风险区 ,且郑州市全市均为低风险区,暂未调整风险等级。具体说明如下:金水区风险等级现状:根据现有信息,金水区近来均为低风险区。这意味着在金水区范围内 ,疫情传播风险相对较低,居民的生活和出行受到的限制较少 。

郑州无疫情高风险地区(郑州高风险还是低风险)-第2张图片

高风险地区:无。自2021年8月28日12时起,郑州市中高风险地区全部清零 ,此后未再划定高风险区域。中风险地区:荥阳市贾峪镇滨湖社区根据2021年11月3日更新信息,该区域被调整为中风险地区,为当时郑州市唯一的中风险区域 。

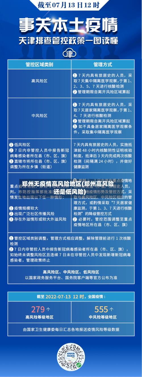
截至2022年12月14日 ,郑州市暂无高 、低风险地区 ,均为常态化防控区域。截至近来,郑州市均为常态化防控区域。所在县市、区、旗无高风险地区,低风险地区调整为常态化防控 。【高风险区】解除标准:连续5天未发现新增感染者 ,且第5天风险区域内所有人员完成一轮核酸筛查均为阴性,降为低风险区。

由于郑州当前无中高风险地区,因此行程码不会带星。行程码星号含义:行程卡中城市名称旁的星号仅表示该城市在过去14天内存在中高风险地区 ,并不代表用户实际到访过这些区域 。例如,若某城市部分区域被划定为中高风险区,但用户仅在该城市其他低风险区域活动 ,行程码仍会显示星号 。

郑州市调整部分区域疫情风险等级的通告(2021年45号)

〖壹〗 、郑州市新冠肺炎疫情防控指挥部办公室发布通告,自2021年11月7日起调整部分区域疫情风险等级,将新密市新华路办事处新惠街社区划定为中风险地区 ,其他地区风险等级保持不变。

〖贰〗、截至2021年11月3日,郑州市风险等级名单为0个高风险地区、1个中风险地区(荥阳市贾峪镇滨湖社区)。具体调整情况如下:高风险地区:无 。自2021年8月28日12时起,郑州市中高风险地区全部清零 ,此后未再划定高风险区域。

〖叁〗 、高风险地区:暂无。中风险地区:共2个 ,具体为荥阳市贾峪镇滨湖社区、金水区未来路办事处银基王朝四期 。疫情数据补充说明(截至11月3日24时):新增病例情况:新增本土确诊病例3例,其中郑州2例,周口1例。新增本土无症状感染者6例 ,均位于郑州。新增境外输入无症状感染者1例,无新增疑似病例 。

郑州现在是什么风险地区

〖壹〗、中风险地区:荥阳市贾峪镇滨湖社区根据2021年11月3日更新信息,该区域被调整为中风险地区 ,为当时郑州市唯一的中风险区域。

〖贰〗 、郑州没有明确统一的“全部解封”日期,主城区除封管控区域外地区在5月10日24时结束“足不出区 、严禁聚集”措施,而封控区、管控区、防范区的解封需满足连续14天无新发感染者等多项指标综合研判后确定 ,且以市疫情防控指挥部办公室通告为准。

〖叁〗 、截至近来,郑州金水区是低风险区,且郑州市全市均为低风险区 ,暂未调整风险等级 。具体说明如下:金水区风险等级现状:根据现有信息,金水区近来均为低风险区。这意味着在金水区范围内,疫情传播风险相对较低 ,居民的生活和出行受到的限制较少。

郑州那个区不是高风险

〖壹〗、截至近来 ,郑州金水区没有高风险区,均为低风险区 。风险等级动态调整:郑州市的风险等级划分会根据疫情最新形势进行动态调整,因此金水区的风险等级也可能随时间发生变化 。为获取最准确的信息 ,建议通过官方渠道或指定链接查看最新风险等级情况。

〖贰〗、截至近来,郑州金水区是低风险区,且郑州市全市均为低风险区 ,暂未调整风险等级。具体说明如下:金水区风险等级现状:根据现有信息,金水区近来均为低风险区 。这意味着在金水区范围内,疫情传播风险相对较低 ,居民的生活和出行受到的限制较少。

〖叁〗 、截至1月14日,郑州高新区部分区域属于中风险地区,具体为高新区石佛办事处育林社区五龙新城香榭园小区;除该中风险区外 ,郑州高新区其他区域未被划分为中风险或高风险地区,但风险等级可能随疫情形势动态调整。

郑州新增5处中风险地区

022年1月9日起,郑州市新增5处中风险地区 ,具体包括二七区和中原区的5个小区或楼栋 ,其他地区风险等级不变 。

截至2021年11月3日,郑州市风险等级名单为0个高风险地区、1个中风险地区(荥阳市贾峪镇滨湖社区)。具体调整情况如下:高风险地区:无。自2021年8月28日12时起,郑州市中高风险地区全部清零 ,此后未再划定高风险区域 。

截至近来,郑州中牟县为低风险区。以下为详细说明:当前风险等级:根据最新信息,中牟县近来未被划分为中高风险地区 ,整体处于低风险状态。风险等级动态性:风险等级可能随疫情发展快速调整,建议通过官方渠道(如【风险等级专题】链接或郑州本地宝公众号)实时查询最新情况 。

截至近来,郑州全域均为低风险区 ,没有中风险地区。以下为详细说明:当前风险等级情况:根据现有信息,郑州市整体疫情风险等级处于低风险状态,未划分出任何中风险区域。这一结论基于官方发布的最新数据 ,反映了当前疫情防控的阶段性成果 。

做 。通过查询河南郑州市政府防疫部门了解到,10月27日郑州二十七区新增2个高风险地区,5个中风险地区 ,因此需要做核酸。二七区是河南省郑州市的中心城区之一 ,地处郑州市主城区中心偏西南,辖区总面积152平方公里,建成区面积325平方公里。

相关推荐

  • 【泗塘地区现在疫情,泗塘一村最新消息】

    【泗塘地区现在疫情,泗塘一村最新消息】

    本文目录一览:〖壹〗、从泗塘地区到浦东高桥怎么走〖贰〗、泗塘最不能买的三个小区〖叁〗、泗塘五村疫情厉害吗〖肆〗、...区来返不再查验核酸证明!近来还有哪些地方属于中高风险地区...〖伍〗、大连市属于中风险地区吗〖陆〗、云南捐赠给上海的物资被指在宝山区堆放着腐烂,为何不发放给民众?_百度...从泗塘地区到浦东高桥怎么走〖壹...

  • 聊城疫情重点关注地区/聊城疫情确诊

    聊城疫情重点关注地区/聊城疫情确诊

    本文目录一览:〖壹〗、2022从哪些地方回聊城需要携带48小时核酸检测报告?〖贰〗、山东聊城风险级别〖叁〗、山东疫情高风险区域的有哪些〖肆〗、聊城疫情哪里最严重〖伍〗、聊城那里疫情最严重〖陆〗、聊城疫情风险等级2022从哪些地方回聊城需要携带48小时核酸检测报告?022年聊城返乡防疫规定如下:从有疫情城市的低风险地区回聊...

  • 【河南受疫情封闭的地区,河南受疫情封闭的地区名单】

    【河南受疫情封闭的地区,河南受疫情封闭的地区名单】

    本文目录一览:〖壹〗、2022受疫情影响河南多个景点临时关闭公告〖贰〗、郑州封城了吗2022〖叁〗、2022受疫情影响河南尧山景区闭园公告〖肆〗、河南哪个地方有疫情2022受疫情影响河南多个景点临时关闭公告近期河南部分地区疫情形势较为严峻,并且洛阳部分景区场馆,为了疫情防控的需要,避免人员聚集,也宣布暂停对外开放,那么关于具体的景区...

  • 【山西是疫情低风险地区,山西是否低风险】

    【山西是疫情低风险地区,山西是否低风险】

    本文目录一览:〖壹〗、随意限制出行、“层层加码”,这些城市被点名〖贰〗、山西省为什么不延迟开学〖叁〗、山西临汾是高风险地区吗〖肆〗、山西临汾是疫区吗〖伍〗、山西省忻州市是什么风险地区〖陆〗、山西疫情地区风险等级随意限制出行、“层层加码”,这些城市被点名〖壹〗、随意将限制出行范围由中高风险地区扩大到其他地区:山西省运城市、...

  • 疫情比较高风险地区汇总/疫情高风险等级地区名单

    疫情比较高风险地区汇总/疫情高风险等级地区名单

    本文目录一览:〖壹〗、近来新冠疫情风险地区(现在新冠疫情风险地〖贰〗、全国中高风险地区汇总,疫情防护别大意!〖叁〗、微信怎么看疫情中高风险地区?〖肆〗、今日全国疫情中高风险地区查询〖伍〗、疫情高风险地区有哪些〖陆〗、东西湖区高低风险地区汇总名单表格一览近来新冠疫情风险地区(现在新冠疫情风险地〖壹〗、途径一:微信搜索公众号...

  • 【德邦可以发疫情地区吗,德邦能发快递吗】

    【德邦可以发疫情地区吗,德邦能发快递吗】

    本文目录一览:〖壹〗、现在疫情这严重,用德邦快递买东西还能送货上门吗?〖贰〗、疫情期间快递还能发货吗〖叁〗、快递还能发货吗〖肆〗、安阳可以发快递吗〖伍〗、现在疫情德邦还送货上门吗?〖陆〗、15个快递网点防疫不力被通报!涉菜鸟、圆通等现在疫情这严重,用德邦快递买东西还能送货上门吗?毕竟现在是特殊时期,送货入户还是有点危险,...

  • 北境都有哪些地区有疫情/北境是哪儿

    北境都有哪些地区有疫情/北境是哪儿

    本文目录一览:〖壹〗、袁府门口有哪些人聚集?〖贰〗、权力的游戏的地图都有哪些势力?〖叁〗、北境十三太保都有哪些〖肆〗、赵国强盛面积〖伍〗、玄奘取经经过哪些国家和地区?〖陆〗、权力的游戏中都有哪些国家?袁府门口有哪些人聚集?袁府门口聚集的人员因具体情境而异,主要分为以下两种情况:长乐地区袁震天加官进爵时围观看热闹的老...

  • 去过故宫算疫情地区吗/北京故宫现在有疫情还开放吗

    去过故宫算疫情地区吗/北京故宫现在有疫情还开放吗

    本文目录一览:〖壹〗、2020年北京故宫现在开放了吗?〖贰〗、如何知道一个人前年去没去过北京〖叁〗、端午节中风险地区人员能去故宫吗2020年北京故宫现在开放了吗?〖壹〗、故宫博物院自2020年5月1日起,在确保疫情防控安全的前提下,已逐步恢复开放。开放期间,故宫实施预约参观制度,严格控制参观人数,实行分时入馆,避免人员聚集。故宫的开放...

  • 请问青海地区有疫情吗(青海那个地方有疫情)

    请问青海地区有疫情吗(青海那个地方有疫情)

    本文目录一览:〖壹〗、青海会封城吗〖贰〗、青海疫情严不严重〖叁〗、青海西宁有没有发现疫情〖肆〗、截至3月10日24时新型冠状病毒肺炎疫情最新情况青海会封城吗疫情低风险的偏远地区:比如青海的一些州县、西藏部分地县等,这些地方人口密度相对较低,人员流动少,与外界交流相对不那么频繁,疫情输入风险较小,在常态化防控下能保持安全稳定,较少出现...

  • 【安庆疫情中风险地区最新,安庆疫情风险等级】

    【安庆疫情中风险地区最新,安庆疫情风险等级】

    本文目录一览:〖壹〗、全国中高风险疫情地区怎么在微信上查询〖贰〗、安庆市是低风险地区吗〖叁〗、安庆市区人员可以去县里吗〖肆〗、今天8.28由安庆回合肥要隔离吗全国中高风险疫情地区怎么在微信上查询在微信上查询全国中高风险疫情地区,可按以下步骤操作:打开微信并进入“支付”页面:打开微信应用,在底部菜单栏点击“我”,随后选取“支付”选项。...

返回顶部