本文目录一览:
- 〖壹〗、疫情a类地区和b类地区
- 〖贰〗 、疫情ab类区什么意思
- 〖叁〗、四川天府健康通临时弹窗什么时候取消?
- 〖肆〗、西安疫情a类b类c类什么意思
- 〖伍〗、德阳出行政策
疫情a类地区和b类地区
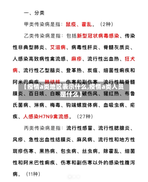
〖壹〗 、四川省根据风险大小 ,将国内有本土疫情发生的地市(包括地级市、省会城市、直辖市)划分为A类地区,B类地区,实行分类管控 。A类地区指对7天内有A类地区旅居史的来(返)川人员,实施集中隔离直至抵川后满7天。B类地区对7天内有B类地区旅居史的来(返)川人员。

〖贰〗 、我省根据风险大小 ,将国内有本土疫情发生的地市划分为A类地区、B类地区,实行分类管控。 对7天内有A类地区旅居史的来川人员,实施集中隔离直至抵川后满7天 ,第7天进行咽拭子核酸检测,最后1次双采双检阴性后解除隔离 。

〖叁〗、为实行分类管控,划分A 、B类地区。A类地区为国内新冠疫情高风险地区。B类地区 ,国内新冠疫情中风险地区,上海市、四川省广安市 。地区,是中国行政区划单位之一 ,行政地位与地级市、自治州 、盟相同,属地级行政区,由省、自治区管辖。地区的管理机构为地区行政公署 ,是省、自治区人民政府的派出机关。

〖肆〗 、实施AB类地区分类管控我省根据风险大小,将国内有本土疫情发生的地市划分为A类地区、B类地区,实行分类管控 。A类地区对7天内有A类地区旅居史的来川人员,实施集中隔离直至抵川后满7天 ,第7天进行咽拭子核酸检测,最后1次双采双检阴性后解除隔离。
〖伍〗、AB类地区分类管控A类地区:疫情输入风险高的地市,来(返)川人员集中隔离7天 ,核酸检测阴性后解除隔离。B类地区:除A类地区外有本土疫情的地市,根据旅居史县(市、区 、旗)的疫情情况,分类实施居家隔离或3天2次核酸检测 。
〖陆〗、图片说明:临时弹窗解除需完成核酸检测并等待24小时 ,未按时检测将导致健康码转黄码)此外,来(返)川人员需注意以下防控措施:AB类地区分类管控:A类地区:疫情输入风险高的地市,需严格落实管控要求。B类地区:除A类外 ,有本土疫情发生的省外其他地市,需配合相应防控措施。

疫情ab类区什么意思
〖壹〗、为实行分类管控,划分A 、B类地区 。A类地区为国内新冠疫情高风险地区。B类地区 ,国内新冠疫情中风险地区,上海市、四川省广安市。地区,是中国行政区划单位之一,行政地位与地级市、自治州 、盟相同 ,属地级行政区,由省、自治区管辖。地区的管理机构为地区行政公署,是省、自治区人民政府的派出机关 。
〖贰〗 、我省根据风险大小 ,将国内有本土疫情发生的地市划分为A类地区、B类地区,实行分类管控。 对7天内有A类地区旅居史的来川人员,实施集中隔离直至抵川后满7天 ,第7天进行咽拭子核酸检测,最后1次双采双检阴性后解除隔离。
〖叁〗、疫情ab类区的意思是涉及风险所划分标准 。疫情防控A类指的是确诊病例和无症状感染者的密切接触者通常称为密切接触者。B类指的是确诊病例和无症状感染者的密接人员通常称为次密切接触者。
〖肆〗 、AB类地区管控 A类地区 对7天内有A类地区旅居史的来(返)川人员,实施集中隔离直至抵川后满7天 。
〖伍〗、高风险区域:一般是指该地区新冠病例超过了50例 ,而且〖Fourteen〗、天内是有聚集性疫情出现。中风险地区:14天以内有新增确诊的病例,累计新冠确诊病例不会超过50病例;总计新冠肺炎确诊病例超过了50例,14天内并未发生聚集性疫情。低风险地区:近来没有确诊新冠病例 ,或者持续14天没有新增加确诊病例 。
四川天府健康通临时弹窗什么时候取消?
四川天府健康通临时弹窗在核酸检测结果为阴性的情况下,24小时后自动解除。具体说明如下:解除条件:收到临时弹窗信息后,须于24小时内在四川省内完成1次核酸检测(可凭临时弹窗和身份证在目的地就近免费检测1次)。若核酸检测结果为阴性,24小时后临时弹窗将自动解除 。
抵蓉来(返)川人员天府健康码会设置临时弹窗。临时弹窗人员可凭临时弹窗和身份证在入住地或目的地就近免费进行核酸检测 ,结果为阴性的24小时后自动解除临时弹窗;超过36小时未出核酸检测结果的转为临时黄码(临时黄码人员补做1次核酸检测且结果为阴性的自动转为绿码)。
小时内完成核酸检测持入川码弹窗人员须在24小时内凭弹窗和身份证,在入住地或目的地就近完成1次免费核酸检测。若未按时检测,“四川天府健康通”健康码将转为黄码 ,可能影响后续出行(如入住酒店、进入景区等) 。检测结果阴性后,弹窗将自动解除。
临时弹窗出现期间,可凭弹窗和身份证在目的地就近免费完成1次核酸检测 ,核酸检测结果为阴性的,24小时后自动解除弹窗。
西安疫情a类b类c类什么意思
〖壹〗 、A类人员:定义:指新冠确诊患者和无症状感染者 。传染性:是最具有传染性的群体。防控措施:需要进行严格的隔离和治疗,需住院治疗 ,在专门的医疗机构接受隔离,以避免疫情进一步传播。B类人员:定义:主要指可能有新冠感染风险的患者,包括与新冠患者有过密切接触的人员 。这些人可能已经暴露于病毒之中 ,但尚未表现出明显症状。
〖贰〗、新冠疫情ABC类人员是为了区别患者病情轻重及感染风险进行的风险评估分类,其中A类人员指新冠确诊患者和无症状感染者,B类人员指可能有新冠感染风险的患者,C类人员主要指一般接触者 ,风险从A到C依次减轻。
〖叁〗、高风险区域:一般是指该地区新冠病例超过了50例,而且〖Fourteen〗 、天内是有聚集性疫情出现 。中风险地区:14天以内有新增确诊的病例,累计新冠确诊病例不会超过50病例;总计新冠肺炎确诊病例超过了50例 ,14天内并未发生聚集性疫情。低风险地区:近来没有确诊新冠病例,或者持续14天没有新增加确诊病例。
〖肆〗、疫情B类接触者是指那些在公共场所无意间接触过A类接触者,但彼此之间并不知道的个体 。以下是关于疫情B类接触者的具体解释:定义:B类接触者是在不知情的情况下 ,与A类接触者在公共场所如商场、超市 、机场、公交车、地铁 、火车站、电梯间等地方有过接触的人。
德阳出行政策
德阳市公务接待标准遵循热情周到、务实节俭 、对口接待、安全有序的原则,具体涵盖用餐、住宿、出行及禁止性规定,具体如下:用餐标准:形式与陪餐:接待对象原则上自行用餐 ,确因工作需要可安排一次工作餐,陪餐人数需严格控制。
德阳市2025年11月28日未明确实施限行规定。以下是具体分析:德阳市当前限行政策背景德阳市此前存在限行措施,但近来已暂时取消 。这一调整反映了当地交通管理政策根据实际交通状况和城市发展需求进行的动态优化 ,旨在平衡交通流量与市民出行便利性。
免费乘坐公共交通工具持有“德阳市无偿献血 、造血干细胞捐献博爱卡 ”(以下简称“博爱卡”)的献血者,可免费乘坐德阳裕兴公共交通有限公司运营的常规公交线路(不含定制公交、网约公交、旅游专线 、临时专线等非常规公交)。此政策覆盖日常通勤需求,为献血者提供出行便利 。
需要注意的是,这里的描述可能存在误导 ,因为德阳的限行区域通常应指德阳市内的特定区域,而非成都市绕城高速以内。但根据提供的信息,德阳限行确实涉及到了所有“川A”及外地籍小型、微型载客汽车 ,且限行范围与成都市绕城高速有关,这可能是指德阳与成都接壤或受成都限行政策影响的特定区域。









