本文目录一览:
- 〖壹〗、河南信阳新增2个中风险地区信阳市风险地区
- 〖贰〗 、信阳航空学校是高风险地区吗
- 〖叁〗、在信阳呆多久会变码
河南信阳新增2个中风险地区信阳市风险地区
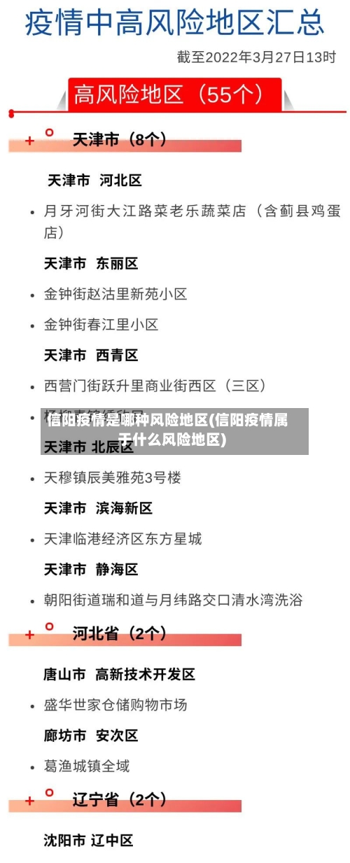
截止2022年5月14日,信阳信阳市辖区地区近来没有中、高风险区域 ,都是低风险地区 。风险地区划分标准 地域:以街道或乡镇为基本的单位。时间:以新冠肺炎的最长潜伏期14天为一个单位。疫情:累计多少新冠肺炎病例、有无出现聚集性疫情。

隐瞒中风险地区旅居史:10月19日,达来呼布镇被调整为中风险地区后,张明宇于10月20日前往河南师范大学参加培训,未主动向县教体局和培训院校报告行程 ,刻意隐瞒旅居史 。造成严重社会影响:培训期间,张明宇于10月23日晚被新乡市红旗区派出所电话流调,健康码转为红码。

河南信阳属于低风险地区。自2022年5月11日13时起 ,河南省信阳市固始县县域内所有中风险区调整为低风险区,所有封控区 、管控区、防范区全面解除管控,有序恢复疫情防控常态化管理 。调整后 ,全国有高中风险地区21+73个。如何做好个人防护:勤洗手。

非必要不前往中高风险地区随时关注国内新冠肺炎疫情变化情况,尽量减少跨省市出行,非必要不前往高、中风险地区以及发生本土疫情的地区 。如确需前往 ,务必做好个人防护,关注目的地疫情风险提示。从外省旅游 、出差返豫后,建议及时主动做一次核酸检测 ,并做好自我健康监测。
信阳航空学校是高风险地区吗
〖壹〗、信阳航空学校是高风险地区 。由境外输入引发的本土聚集性疫情先后已波及多个省份,已确定多例本土病例,并锁定为传染性强、防控难度大的德尔塔变异病毒。同时,多地报告有张家界市旅居史的新冠病毒感染人员。
〖贰〗 、平桥区航空职业学校可以通行 。但是有要求 ,具体如下:中高风险地区或近14天内有中高风险地区旅居史返乡人员,严格落实“14天集中隔离+7天居家健康监测 ”管控措施,期间提供7次核酸检测服务。
〖叁〗、办学条件优越。地理位置上 ,地处信阳市浉河区,占地约53万平方米,校园环境融合军事特色与现代化设施。师资方面 ,拥有军队高层次科技创新人才、空军级专家等骨干师资,形成专业教学与科研团队 。实践平台丰富,建有140余个实验(习)室 ,具备飞机维修测试 、战伤抢修等实训能力,教学设备覆盖多机型保障需求。
〖肆〗、信阳航空职业学院是教育部认可的正规民办高职专科,值得一些学生报考 ,但具体是否建议去要根据个人情况判断。该校是正规院校,对于高考成绩未达本科线且想接受职业教育的考生而言,是个不错的选取 。学院能提供相应的专业技能培训,助力学生未来就业。
〖伍〗、总结来看 ,信阳群星学校与信阳航空职业学院是不同历史阶段 、不同办学性质的教育机构。前者未直接转型为航空学校,后者是独立设立的高等职业院校,二者在名称、性质和功能上均无直接对应关系 。这一变化反映了区域教育资源的整合与升级 ,但需避免将不同阶段的教育机构简单等同或混淆。
在信阳呆多久会变码
〖壹〗、小时。截止到2022年4月份为止,信阳为疫情的高风险地区,一般在该地区停留超过4个小时健康码会变色 ,会变为黄码,途径中高风险区域道路未长时间停留,则健康码不会变色 。
〖贰〗、不会。健康码持有人员如果有33度以上的发热情况 ,并被管理员上报发热,其持有的健康码就会绿码变为黄码。实际上健康码普通情况下是绿色的 。系统是根据市民的综合情况实时更新,有在疫情关注地区停留或接触高风险人员等情况 ,健康码就会变成红码。但是除了途经和停留湖北以外,到其他地区健康码不会变成红码。
〖叁〗 、劣变茶:霉变茶色呆滞,舌根味苦而重,香与味均有霉气 ,泡水不易展开。酸变茶,味淡薄,香气低 ,香与味均有酸味,叶底呈败紫色 。焦变茶香与味均有焦味,叶底破裂 ,且起泡有斑点,味苦多沉淀,烟味茶嗅之有烟臭 ,食之刺喉,令人欲咳。陈茶色枯不润,有陈气 ,水色黄浊,泡水不易展开。










