本文目录一览:
- 〖壹〗 、吉林舒兰聚集性疫情致40人感染:长春“中招”,溯源进行中
- 〖贰〗、一天新增11例本土,舒兰市公安局洗衣女工引关注
- 〖叁〗、吉林舒兰封城!
- 〖肆〗 、这里全面进入战时状态!钟南山:现在是非常困难的时候
- 〖伍〗、“舒兰传染链”再扩大:累计确诊29人,1人曾在7处做保洁
- 〖陆〗、今日早报(5-15)
吉林舒兰聚集性疫情致40人感染:长春“中招”,溯源进行中
〖壹〗 、吉林舒兰聚集性疫情已致40人感染,长春出现关联病例 ,溯源工作仍在进行中 。以下是详细情况:疫情传播概况截至5月17日24时,舒兰聚集性疫情累计报告40例感染者,包括37例确诊病例和3例无症状感染者。具体分布为:吉林省吉林市:本地确诊病例34例(舒兰市19例、丰满区12例、船营区2例 、昌邑区1例) ,无症状感染者2例。

〖贰〗、舒兰聚集性疫情的总体情况 截至5月19日24时,舒兰聚集性疫情已导致46人感染,包括43例确诊病例和3例无症状感染者 。其他相关新闻 吉林市丰满区风险等级由中风险调整为高风险。吉林火车站暂停办理始发及经由乘车业务。吉林市卫健委副主任等5名干部被免职 。

〖叁〗、传播链核实过程:病例3和病例4自述4月24日至5月9日居住在舒兰市二儿子家中(西沟里附近) ,但大数据显示其在此期间频繁在舒兰市内活动。病例4被确认与5月10日通报的确诊病例2有关联,后者为5月8日舒兰市确诊病例的三姐。


一天新增11例本土,舒兰市公安局洗衣女工引关注
〖壹〗、月8日,吉林省卫健委通报一例本土确诊病例 ,系舒兰市公安局45岁洗衣女工(病例1),打破吉林省73天无本地新增确诊病例的记录 。5月9日,吉林省卫健委未通报新增本土确诊病例或无症状感染者,但病例1的18名密切接触者被找到并接受隔离医学观察。5月10日 ,吉林省卫健委通报新增11例与病例1相关的本土确诊病例。
〖贰〗 、舆情背景与核心事件2020年5月,吉林省舒兰市发生聚集性新冠肺炎疫情,源头为一名45岁的舒兰市公安局洗衣女工(5月8日通报) ,打破了吉林省73天无本地新增确诊病例的记录。截至5月12日24时,舒兰传染链已延长至22人,包括确诊病例、密切接触者及跨省传播病例(如辽宁沈阳通报的1例) 。
〖叁〗、吉林省长春市:无症状感染者1例。辽宁省沈阳市:本地确诊病例3例。疫情已出现跨省传播 ,传染链仍在延伸 。5月16日吉林市新增3例确诊病例,长春市新增1例无症状感染者;5月17日吉林市再增2例确诊病例。
吉林舒兰封城!
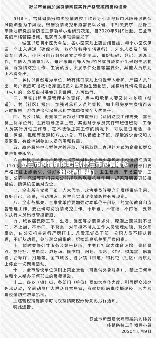
〖壹〗 、吉林舒兰因出现本地新冠肺炎疫情,采取了严格的防控措施 ,包括限制人员和车辆通行、封闭管理社区和村屯等,这些措施可被视为“封城”级别的防控行动。疫情发展情况 5月7日,舒兰市确诊1例新冠肺炎本土病例 。5月9日 ,新增新冠肺炎本土确诊病例11例。5月10日,吉林省将舒兰市风险等级由中风险调整为高风险。
〖贰〗、吉林舒兰因出现本土聚集性疫情,风险等级升至高风险,并采取“封城 ”措施 ,传染链源头仍不明 。疫情传播情况家庭聚集与社区传播显现:吉林省出现家庭聚集性传播和社区传播,舒兰市疫情风险等级从中风险调整为高风险。
〖叁〗 、吉林市的舒兰市于2020年5月10日封城。吉林市的丰满区自2020年5月18日零时起,实施了严格的居民小区封闭式管控措施 ,也可理解为封城 。嘿,朋友们!吉林市的这两个地方呢,为了大家的健康安全 ,在当时可是下了决心要严格控制疫情扩散的。
〖肆〗、吉林省哪些城市准备封城?近来吉林封城的只有舒兰市,因为这几天陆续出现本土聚集性疫情,1人传15人 ,密切接触者290人,而且这起病例,还没有找到感染的源头 ,这意味着可能存在隐藏的病例,社会传播的风险大增。为了遏制病毒的传播,避免更多人受感染,吉林舒兰下令封城 ,逐步排查可疑人员。
〖伍〗、舒兰市封城时间:2020年5月10日,舒兰市为了防范疫情的传播,采取了封城措施 。丰满区封城时间:自2020年5月18日零时起 ,丰满区在全区进一步加强疫情防控工作,实施了严格的居民小区封闭式管控措施,这也可以被视为一种封城措施。需要注意的是 ,吉林市其他地区并未全面封城,但加大了社会面管控力度。
这里全面进入战时状态!钟南山:现在是非常困难的时候
〖壹〗 、吉林省舒兰市因聚集性疫情宣布全面进入战时状态,钟南山指出当前处于疫情防控与复工复产的艰难阶段 。以下是详细情况:舒兰市疫情暴发与战时状态启动疫情暴发:5月9日0时至24时 ,舒兰市新增11例本地新冠肺炎确诊病例;10日0时至24时,吉林市再新增3例本地确诊病例,均为舒兰市确诊病例密切接触者。
〖贰〗、今年能否回家过年取决于当地疫情防控形势与个人防护措施 ,近来多地疫情形势严峻,需谨慎规划行程并严格遵守防疫要求。当前国内疫情形势河北省疫情扩散迅速,5天内新增245例确诊病例,多地宣布进入战时状态 。
〖叁〗、这个危机出现的时候 ,有一个熟悉的身影又站了出来,他就是我们中国中科院钟南山院士。在2003年非典时期,就是他挺身而出给医生们说:“把所有重症病人都送到我这里来” ,这次他还是说了同样的话,可是人们不知道的是,在这句话的背后却隐藏了钟南山院士治疗病人的辛苦。
“舒兰传染链”再扩大:累计确诊29人,1人曾在7处做保洁
截至5月14日24时 ,“舒兰传染链 ”累计确诊29人,其中吉林省吉林市26人(舒兰市16人 、丰满区9人、船营区1人),辽宁省沈阳市3人(均为同一单位员工) ,另有超8000人被隔离观察 。 具体信息如下:新增病例情况5月14日0-24时,吉林省新增本地确诊病例4例,其中1例由疑似病例转为确诊病例。
截至5月19日1时 ,吉林舒兰聚集性疫情已导致45人感染,传染链延伸至吉林市高新区,新增病例中2例住址位于该区。感染人数与病例类型舒兰聚集性疫情累计报告45例感染者,其中确诊病例42例 ,无症状感染者3例 。
吉林舒兰聚集性疫情已致40人感染,长春出现关联病例,溯源工作仍在进行中。以下是详细情况:疫情传播概况截至5月17日24时 ,舒兰聚集性疫情累计报告40例感染者,包括37例确诊病例和3例无症状感染者。
今日早报(5-15)
月15日早报要点如下:国内新闻吉林舒兰市疫情排查舒兰市倒查4月1日后36天内到过清华浴池的人员,因周边已出现多人确诊 ,当地正全面排查密切接触者以控制疫情扩散。兰州援鄂医疗队入编进展兰州援鄂医疗队中18名临聘医护人员公示入编,剩余1人也将完成转正,体现对一线抗疫人员的政策倾斜 。
政务快讯八部门约谈平台公司:交通运输部等联合约谈滴滴、首汽出行等10家新业态平台。工信部反诈成果:2020年以来拦截涉诈电话3亿次、短信15亿条。民航局推进机上网络:回应无线网络慢问题 ,将加快基础设施升级 。国家邮政局数据:4月邮政行业收入998亿元,同比增长13%。
022年5月27日 今日早报 每天精选15条新闻简报 人社部 、财政部宣布2022年退休人员基本养老金水平上调4%养老金调整政策正式落地,惠及广大退休人员 ,旨在应对物价上涨压力,保障退休生活质量。
月13日早报要点如下:国内新闻经济数据央行公布4月金融数据:M2同比增速降至1%,创2019年8月以来新低,反映货币供应增速放缓 。老龄化问题中国老龄协会预测:到2030年 ,我国老年痴呆患者将达2220万,认知症老人照护服务需求激增,养老服务体系面临挑战。









