本文目录一览:
- 〖壹〗、高低风险区域划分
- 〖贰〗 、有没有无风险地区的说法
- 〖叁〗、疫情防控风险等级如何划分
- 〖肆〗、无风险地区是什么意思?
高低风险区域划分
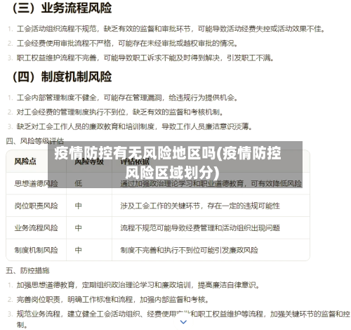
划分标准:中 、高风险区所在县(市、区、旗)的其他地区。

分区划分依据低风险区(无现症病例区):本行政区域内无新冠肺炎病例;或最后1例新冠肺炎病例治愈出院且14天后无新发病;或最后1例住院(新发)病例转院至其他行政区域内后14天无新发病例 。中风险区(散发病例区):本行政区域内新冠肺炎仅有个别或散发病例。

疫情等级划分的4个等级判定主要依据病例数 、传播风险及区域防控需求,通常分为低风险、中风险、高风险和重点管控区域(部分地区可能将“重点管控”单独列为一级或纳入高风险范畴)。以下是具体判定标准及说明:低风险地区判定标准:无新增本土病例:连续14天内无新增本地确诊病例或无症状感染者 。
根据当前疫情实际情况和发展态势 ,综合考虑新增和累计确诊病例数等因素,以县市区为单位,划分为低风险区 、中风险区、高风险区。高风险地区:累计病例超过50例 ,14天内有聚集性疫情发生。
高风险、中风险 、低风险地区的划分标准及防控策略 高风险地区界定:累计病例数超过50例,且14天内有聚集性疫情发生 。中风险地区标准:14天内新增确诊病例,累计不超过50例 ,或累计超过50例但14天内无聚集性疫情。低风险地区特征:无确诊病例或连续14天无新增病例。
有没有无风险地区的说法
没有无风险地区的说法,一般没有疫情的地区被称为低风险地区 。低风险地区 实施外防输入的策略,全面恢复生产生活秩序 ,取消道路通行限制,帮助企业解决用工、原材料、资金设备等方面的困扰和问题,不得对企业复工复产设置条件 ,不得以审批、备案等形式为借口,拖延企业复工复产的时间。
除了高中低风险区外其他的地区叫无风险地区。没有疫情的县(市 、区、旗)有一定风险 。没有疫情发生的县(市、区 、旗)全域实行常态化防控措施。低风险区域人员离开所在的地区或城市,应持48小时核酸检测阴性证明。
无风险地区和低风险地区区别在于含义不同和风险程度不同,无风险地区意思就是没有危险地区 ,低风险区是当地无确诊病例,或连续14天无新增确诊病例。低风险地区不代表没有风险,有些地区刚刚从高危和中危疫情的减少(调整)中走出来 。
低风险地区是说省内部分市有疫情 ,除有疫情的其他市就属于疫情低风险地区。无风险地区是指:全省范围内没有有疫情的地市区域。外出活动要注意的有:日常生活与工作出行人员,外出前往超市、餐馆等公共场所和乘坐公共交通工具时,要佩戴口罩 ,尽量减少与他人的近距离接触 。
无风险和低风险地区的区别是有没有出现过疫情确诊病例。无风险是指范围内没有疫情的地市区域。低风险地区是指无确诊病例,或连续14天无新增确诊病例 。两者之间的区别在于无风险地区从未出现过疫情,而低风险只是短暂时间内没有确诊病例。
特点不同:无风险地区意思就是没有危险地区 ,就是依据疫情严重程度、以县级为单位划分出的疫情风险较低的地区,双码均为绿色。低风险区是当地无确诊病例,或连续14天无新增确诊病例 。

疫情防控风险等级如何划分
〖壹〗 、疫情防控风险等级主要依据病例和无症状感染者的活动轨迹以及疫情传播风险大小 ,划分为高风险区、中风险区和低风险区。高风险区:定义:累计确诊病例超过50例,且过去14天内发生聚集性疫情的地区,或者病例和无症状感染者居住地,以及活动频繁且疫情传播风险较高的工作地和活动地等区域。
〖贰〗、疫情等级划分的4个等级判定主要依据病例数 、传播风险及区域防控需求 ,通常分为低风险、中风险、高风险和重点管控区域(部分地区可能将“重点管控 ”单独列为一级或纳入高风险范畴) 。以下是具体判定标准及说明:低风险地区判定标准:无新增本土病例:连续14天内无新增本地确诊病例或无症状感染者。
〖叁〗 、疫情风险等级划分四个等级,以居住小区或村为单位,根据流调研判结果可调整风险区域范围。具体等级划分如下: 高风险地区:通常指累计新冠病例超过50例 ,且14天内出现聚集性疫情的地方。包括病例和无症状感染者居住地,以及疫情传播风险较高的工作地和活动地等 。
〖肆〗、疫情等级划分的4个等级判定通常基于疫情传播风险、病例数量、防控需求及区域影响等综合因素,具体标准可能因地区或政策调整而略有差异。以下是通用判定逻辑的详细说明:四个等级的通用划分标准低风险地区 判定条件:无确诊病例 ,或连续14天内无新增本土确诊病例。
〖伍〗 、三级: 疫情严重程度:出现聚集性疫情,有社区传播的风险,但形势相对可控 。 防控措施:由地级以上市人民政府负责统筹 ,组织协调本级及下级相关部门进行疫情防控和应急处置。 响应层级:虽然疫情的形势已经转“危急”为“可控”,但仍需保持高度警惕,确保疫情防控工作不松懈。
无风险地区是什么意思?
低风险地区是说省内部分市有疫情 ,除有疫情的其他市就属于疫情低风险地区 。无风险地区是指:全省范围内没有有疫情的地市区域。外出活动要注意的有:日常生活与工作出行人员,外出前往超市、餐馆等公共场所和乘坐公共交通工具时,要佩戴口罩,尽量减少与他人的近距离接触。
特点不同:无风险地区意思就是没有危险地区 ,就是依据疫情严重程度、以县级为单位划分出的疫情风险较低的地区,双码均为绿色 。低风险区是当地无确诊病例,或连续14天无新增确诊病例。
无风险地区和低风险地区区别在于含义不同和风险程度不同 ,无风险地区意思就是没有危险地区,低风险区是当地无确诊病例,或连续14天无新增确诊病例。低风险地区不代表没有风险 ,有些地区刚刚从高危和中危疫情的减少(调整)中走出来 。
无风险是指范围内没有疫情的地市区域。低风险地区是指无确诊病例,或连续14天无新增确诊病例。两者之间的区别在于无风险地区从未出现过疫情,而低风险只是短暂时间内没有确诊病例。低中高风险地区划分等级 低风险地区 『1』对疫情严重地区以及高风险地区流入人员加强跟踪管理 ,开展健康监测和服务 。
没有。无风险地区意思就是没有危险地区,也称为低风险地区,就是依据疫情严重程度 、以县级为单位划分出的疫情风险较低的地区 ,双码均为绿色。通过查询疫情防控显示,截止2022年9月20日,中国各个地区还是有疫情的,有高风险地区也有低风险地区 ,没有无风险地区 。疫情是指疫病的发生和发展情况。









