本文目录一览:
- 〖壹〗 、全国中高风险城市最新名单(截至11月4日)
- 〖贰〗、张掖是高风险还是低风险地区
- 〖叁〗、张掖市属于低风险还是高风险
- 〖肆〗、甘肃张掖市来佛人员要不要进行核酸检测?
全国中高风险城市最新名单(截至11月4日)
〖壹〗 、根据最新信息 ,河南近来因空气污染启动橙色预警的中高风险地区主要集中在以下城市:郑州、洛阳、焦作 、济源、濮阳、周口 。近期空气质量分阶段情况 11月4-5日:受东南风影响,污染逐渐积累,河南中北部及西部(如郑州 、焦作、洛阳等)可能出现中度污染。

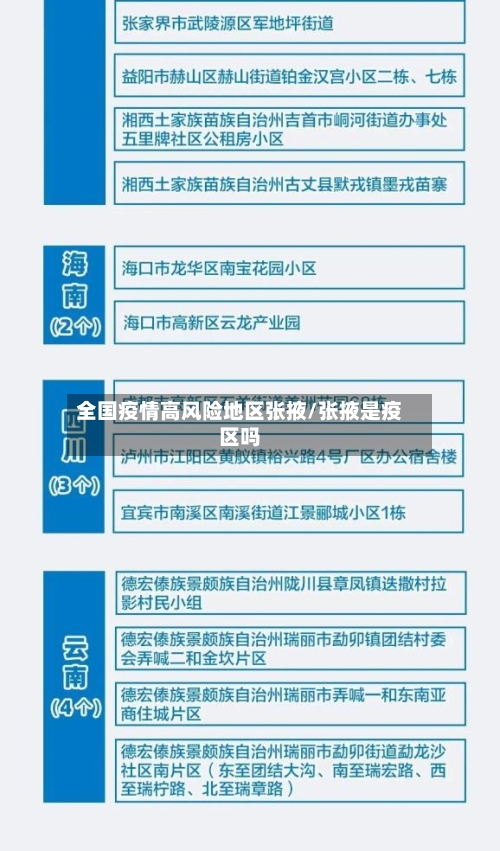
〖贰〗、厦门市疾病预防控制中心于11月4日发布健康提醒,当前全国疫情防控形势严峻复杂 ,本轮疫情已波及20省份,截至11月4日21时,全国共有4个高风险地区 、59个中风险地区。

〖叁〗、截至11月6日19时 ,新一轮疫情已波及20个省(自治区、直辖市)38个市,全国现有高风险地区5个 、中风险地区66个,本轮疫情由多个不关联的境外输入源头引发。

〖肆〗、近来全国50个中高风险地区集中在北方城市 ,主要与冬季气候、人员活动模式、病毒特性及偶然性因素有关,具体分析如下:冬季气候影响病毒存活与传播低温延长病毒存活时间:北半球进入冬季后,北方气温显著降低 。低温环境下 ,新冠病毒在物品表面和环境中的存活时间更长,传染性更明显。
〖伍〗 、厦门疾控11月2日健康提醒核心内容如下:截至11月2日24时,近14天内全国18个省份报告新增本土确诊病例或无症状感染者 ,疫情呈快速发展态势。
〖陆〗、各地最新疫情与出行政策新增病例地区 11月2日,北京、成都 、重庆、石家庄等地新增本土病例 。其中北京新增4例,划定中高风险区3个;石家庄进入应急状态,涉疫区域实施“只进不出 ”。黑龙江省部分城市全面进入应急状态 ,无48小时内核酸检测阴性证明不得出市。

张掖是高风险还是低风险地区
张掖是低风险地区 。新甘肃客户端张掖8月19日讯(新甘肃·甘肃日报记者范海瑞)甘州区新冠肺炎疫情联防联控领导小组今天发布通告,自8月20日0时起,将张掖富来登温泉假日酒店(包括楼栋底层商户和富来登温泉水乐园)由中风险区调整为低风险区。至此 ,甘州区全域无中高风险区域,实施常态化防控措施。
张掖市出行政策,由国内低风险地区出入张掖 ,出示健康码、行程卡绿码即可放行,由国内中高风险地区出入张掖,在出示健康码 、行程卡绿码、提供核酸检测阴性证明的基础上 ,需集中隔离14天 。高风险地区:一般是指总计新冠确诊病例有超过50例,并且14天内是有聚集性疫情发生。
青海和甘肃的部分地区(如青海湖、祁连山 、玉树等)会有高原反应的风险,尤其是海拔超过3000米的区域;而甘肃大部分地区(如敦煌、张掖、兰州)海拔较低 ,通常不会出现高反。高原反应风险区域青海:西宁(约2200米)一般无高反,但青海湖(3200米) 、茶卡盐湖(3100米)、玉树(3700米)等地需注意 。
张掖市属于低风险还是高风险
低风险区:高风险区、中风险区所在县(区、市 、旗)的其他区域为低风险区。
张掖市出行政策,由国内低风险地区出入张掖,出示健康码、行程卡绿码即可放行 ,由国内中高风险地区出入张掖,在出示健康码、行程卡绿码 、提供核酸检测阴性证明的基础上,需集中隔离14天。高风险地区:一般是指总计新冠确诊病例有超过50例 ,并且14天内是有聚集性疫情发生。
凡7天内有中风险区来(返)张人员,实行7天居家隔离医学观察,在居家隔离医学观察第7天各开展一次核酸检测 。如不具备居家隔离医学观察条件 ,采取集中隔离医学观察。管理期限自离开风险区域算起。
通过查询相关资料显示,民乐可以返京 。根据出行防疫政策查询,了解到民乐是属于张掖市 ,而张掖市是全市区是属于低风险地区,是可以随意进入的,民乐是可以返京的 ,只需要提供48小时以内的核酸检测报告和绿色健康码即可。
甘肃张掖市来佛人员要不要进行核酸检测?
甘肃张掖市来佛人员需要进行核酸检测,具体要求如下:外省来(返)佛人员统一要求根据佛山市10月15日公布的进入政策,所有外省来(返)佛人员需落实“四个一”健康管理措施,即发放一份健康告知书、开展一次健康问询、查验一次健康码 、开展一次核酸检测 ,并同步进行14天自我健康监测。
甘肃兰州来佛返佛人员是否需要隔离,需根据兰州当地风险等级及具体区域确定,中风险地区及特定小区人员需隔离 ,其他地区人员落实健康监测与核酸检测措施 。
021年11月3日更新检测检测:自省外来佛人员要在抵佛后及时向村委和单位报告,24小时内开展一次核酸检测,并开展14天自我健康监测【佛山市核酸检测点】。









