汕头市疫情高风险地区/汕头市疫情高风险地区查询

本文目录一览:

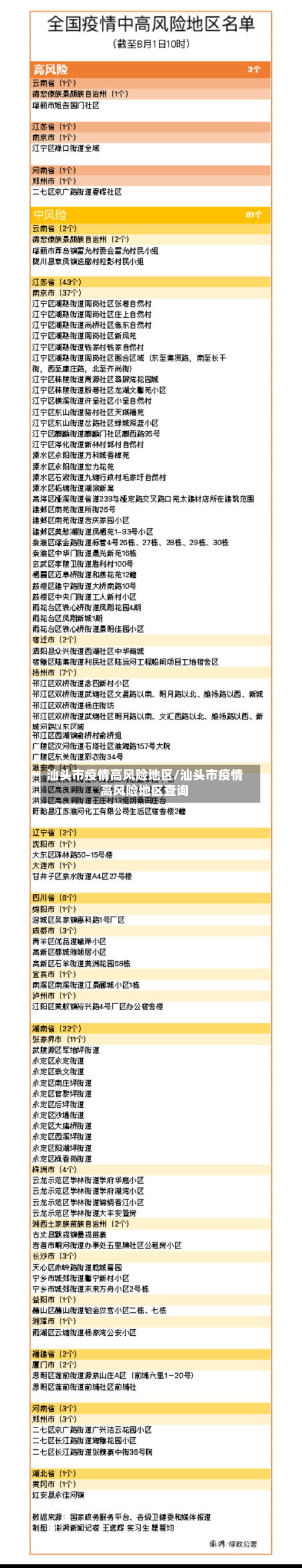
汕头市高风险地区有哪些

近来广东省高风险地区分别有:广州、茂名 、东莞 、深圳、汕头、揭阳 、清远、阳江、韶关 、江门、惠州、中山 、潮州。近期疫情严峻,要做好防护 ,少聚集,勤做核酸 。

汕头市疫情高风险地区/汕头市疫情高风险地区查询-第1张图片

通过查询相关资料显示,汕头不是中高风险地区。根据汕头中高风险地区查询了解到 ,截止2022年09月28日15时 ,汕头暂无高中低风险地区,全域都是常态化防控区域。

汕头市疫情高风险地区/汕头市疫情高风险地区查询-第2张图片

高风险地区:指病例和无症状感染者的居住地,以及活动频繁且疫情传播风险较高的工作地和活动地等区域 。通常以居住小区(村)为单位划定 ,具体范围可根据流调研判结果调整 。

昆仑山死亡谷:上世纪90年代有牧民为寻找马匹闯入丧命,地质队也曾遭遇雷击,区域内强磁场易引发雷暴 ,冻土层融化形成的沼泽会吞噬物体。 江西鄱阳湖老爷庙水域:沉船事故屡见不鲜,通行安全风险极高。

深圳市福田区福保街道菩提路216号点彩人家28栋该区域被明确列为高风险区,需重点关注蚊媒传播风险 。基孔肯雅热和登革热均通过伊蚊叮咬传播 ,居民应加强防蚊措施,如清理积水容器、使用蚊帐或驱蚊剂,避免蚊虫滋生。

贵州省中高风险地区有毕节市织金县、遵义市(桐梓县 、红花岗区)、贵阳市(云岩区、开阳县)等。通过查询相关信息显示截止于2022年11月29日高风险地区有毕节市织金县 、遵义市(桐梓县 、红花岗区)、贵阳市(云岩区、开阳县)等 。

汕头哪里疫情最严重

金平区。通过查询汕头市疫情官方网站了解到 ,截止2022年12月8日,其汕头金平区疫情最严重,属于高风险地区。疫情 ,汉语词语 ,指疫病的发生和发展情况,大范围内出现的较大型疫情有重症急性呼吸综合征(SARS) 、甲型H1N1流感及新型冠状病毒肺炎 。

近来广东省高风险地区分别有:广州、茂名、东莞 、深圳、汕头、揭阳 、清远、阳江、韶关 、江门、惠州、中山 、潮州。近期疫情严峻,要做好防护 ,少聚集,勤做核酸。

025年10月26日可前往汕头旅游,但需提前核实基孔肯雅热疫情动态并落实防护措施 ,近来无证据表明当地疫情严重,但需以官方信息为准 。

月24日0-24时,汕头市新增1例新冠肺炎确诊病例(轻型)和1例无症状感染者 ,均在集中隔离场所隔离观察人员中发现。病例1,居住在澄海区凤翔街道,在集中隔离场所隔离观察人员中发现。无症状感染者1 ,为龙湖区报告的省外来汕货车司机,在集中隔离场所隔离观察人员中发现 。

不严重 。8月10日无新增,2022年8月8日汕头市潮南区新冠肺炎防控指挥办通告:8月8日12-24时 ,潮南区新增报告1例无症状感染者 ,在集中隔离的密接中发现,为8月6日通报的无症状感染者黄某的密接 、8月7日通报无症状感染者黄某琼的丈夫,已闭环转运至汕头市专用隔离场所隔离治疗。

【最新疫情】12月3日0-24时 ,汕头市新增40例新冠肺炎确诊病例和9例无症状感染者。其中14例在集中隔离场所隔离观察人员中发现,6例在居家隔离观察人员中发现,5例在主动检测人员中发现 ,2例在跨区域协查中发现,22例在非闭环管理重点人员筛查中发现 。

疫情中高险地区为哪些/疫情高风中风险是那些地方

高风险地区:指病例和无症状感染者的居住地,以及活动频繁且疫情传播风险较高的工作地和活动地等区域。通常以居住小区(村)为单位划定 ,具体范围可根据流调研判结果调整。

高风险等级地区,一般为病例和无症状感染者居住地,以及活动频繁且疫情传播风险较高的工作地和活动地等区域 。高风险区原则上以居住小区(村)为单位划定 ,可根据流调研判结果调整风险区域范围,采取“足不出户、上门服务 ”等封控措施。

连续14天内无新增本地确诊病例.根据国务院联防联控机制有关要求,经市疫情防控指挥部研究决定 ,才会将中风险地区降级为低风险。

相关推荐

  • 【英国疫情红名单地区,英国疫情红名单国家有哪些】

    【英国疫情红名单地区,英国疫情红名单国家有哪些】

    本文目录一览:〖壹〗、2021年10月各国签证及出入境政策〖贰〗、英国留学:为防南非新型超强变异毒株入境,英国将非洲六国移入红名单〖叁〗、非洲足联:敦促英政府提供必要豁免,世界比赛日放行非洲球员参赛_百度...2021年10月各国签证及出入境政策021年10月各国入境政策核心内容如下:美国学生签证入境:自2021年8月1日起,持有效F1或...

  • 高唐疫情地区有哪些地方/高唐新冠病毒最新疫情

    高唐疫情地区有哪些地方/高唐新冠病毒最新疫情

    本文目录一览:〖壹〗、聊城高唐县现在属于什么风险等级聊城属于高风险地区吗〖贰〗、山东聊城发现1例无症状从北京返乡〖叁〗、2022聊城高唐县疫情区全员核酸检测结果〖肆〗、11月29日巫山部分高风险区调整为低风险区〖伍〗、高唐是中高风险地区吗聊城高唐县现在属于什么风险等级聊城属于高风险地区吗〖壹〗、022聊城高唐疫情情况如下:聊城...

  • 济南疫情最新风险地区(济南 疫情 最新)

    济南疫情最新风险地区(济南 疫情 最新)

    本文目录一览:〖壹〗、济南现有多少高风险地区〖贰〗、济南近来属于什么风险地区〖叁〗、济南是高风险还是低风险地区济南现有多少高风险地区截止2022年12月7日,济南现有422处高风险地区。根据国务院联防联控机制有关规定,经综合研判,市委统筹疫情防控和经济运行工作领导小组(指挥部)决定,将328处高风险区调整为低风险区,新增442处高风险区。...

  • 怎么查地区疫情风险等级(如何查地区疫情风险等级)

    怎么查地区疫情风险等级(如何查地区疫情风险等级)

    本文目录一览:〖壹〗、微信查看地区疫情等级怎么做-微信查询各地风险等级方法分享〖贰〗、微信怎么查询全国各地疫情风险等级〖叁〗、用微信怎么查询各地疫情风险等级〖肆〗、要出远门如何查询全国中高风险地区微信查看地区疫情等级怎么做-微信查询各地风险等级方法分享第一步:启动搜索功能打开微信APP,点击界面右上角的“搜索”图标,进入全局搜索页面...

  • 【自驾经过疫情地区安全吗,自驾经过疫情区域是否需要隔离】

    【自驾经过疫情地区安全吗,自驾经过疫情区域是否需要隔离】

    本文目录一览:〖壹〗、开私家车跑国道跨省途中需要做核酸吗,疫情期间可以跨省自驾旅游〖贰〗、疫情期间自驾高速需要隔离吗?〖叁〗、自驾路过疫情区会被隔离吗?〖肆〗、自驾路过疫区高速需要隔离吗〖伍〗、从中高风险区域经过有影响么〖陆〗、疫情私家车能上高速吗开私家车跑国道跨省途中需要做核酸吗,疫情期间可以跨省自驾旅游开私家车跑国道...

  • 【招远疫情地区分布图高清,招远疫情几例最新消息】

    【招远疫情地区分布图高清,招远疫情几例最新消息】

    本文目录一览:〖壹〗、2022近来招远市有几例确诊病例(山东省招远市疫情确诊病例)〖贰〗、招远有没有疫情〖叁〗、招远市现在有没有疫情〖肆〗、烟台招远属于什么风险地区2022近来招远市有几例确诊病例(山东省招远市疫情确诊病例)最新消息:2022年4月24日2022年4月23日0时至24时,招远市新增本土确诊病例2例,新增本土无症状感染...

  • 中牟疫情地区分布最新消息/中牟最新情况

    中牟疫情地区分布最新消息/中牟最新情况

    本文目录一览:〖壹〗、去中牟算出郑州吗?〖贰〗、中牟是低风险地区吗?〖叁〗、关于进一步加强返牟人员管理的通告(2022年10号)〖肆〗、中牟韩寺疫情严吗?去中牟算出郑州吗?〖壹〗、去中牟不算出郑州。具体说明如下:中牟的行政归属:中牟县是郑州市下辖的县,属于郑州市的管辖范围,因此从郑州市区前往中牟,或从中牟返回郑州市区,均属于在郑州市...

  • 四川疫情前十地区排名榜(四川疫情哪个区)

    四川疫情前十地区排名榜(四川疫情哪个区)

    本文目录一览:〖壹〗、四川现在哪里疫情最严重〖贰〗、哪里是疫情最严重的地区〖叁〗、全国疫情最严重的省市〖肆〗、全国疫情最严重的地区四川现在哪里疫情最严重〖壹〗、中风险地区:截至4月2日24时,全省共有2个中风险地区,均在乐山犍为县:玉津镇罗城路众恒中央公园E区。玉津镇麻柳路翠湖公园小区。低风险地区:全省其余地区均为低风险地区。温馨提...

  • 什么叫有疫情地区人员呢/疫区的认定

    什么叫有疫情地区人员呢/疫区的认定

    本文目录一览:〖壹〗、疫情12类人群指的是〖贰〗、疫情五类人员指的是哪五类〖叁〗、什么叫本土有疫情〖肆〗、疫情防控五类人员指的是哪五类疫情12类人群指的是〖壹〗、直接参与疫情防控工作,以及在服务窗口单位如办事和收费大厅等工作的人员;1县医院和乡镇卫生院新入院患者及陪同人员,医疗机构(包括县医院、乡镇卫生院、村卫生室、个体诊所)的员...

  • 【花都疫情风险地区解除没,广州花都疫情风险等级】

    【花都疫情风险地区解除没,广州花都疫情风险等级】

    本文目录一览:〖壹〗、广州花都狮岭疫情严重吗〖贰〗、广东是低风险地区吗〖叁〗、花都汽车城有疫情吗〖肆〗、2022广州疫情最新消息:现在是什么风险区?疫情在哪个区?〖伍〗、花都大塘边是否有疫情〖陆〗、花都近来是低风险地区吗广州花都狮岭疫情严重吗〖壹〗、不严重。截止2022年10月28号,据广州花都狮岭疫情防控中心显示,广州...

返回顶部