本文目录一览:
- 〖壹〗 、昆明属于什么风险等级
- 〖贰〗、昆明是低风险区还是高风险区?
- 〖叁〗、昆明有疫情风险区吗
- 〖肆〗 、云南公布129个县(市 、区)疫情风险等级!昆明主城四区等被列为高风险
- 〖伍〗、入昆返昆需要隔离14天吗?官方回复了……
昆明属于什么风险等级
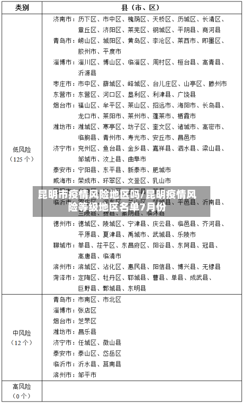
〖壹〗、云南省根据疫情风险等级评估结果 ,将129个县(市、区)划分为高风险(15个) 、较高风险(17个)、中风险(41个)、较低风险(27个) 、低风险(29个)五类地区,其中昆明主城四区中的官渡区、五华区、西山区 、盘龙区被列为高风险地区 。

〖贰〗、从昆明回深圳是否需要隔离,需根据昆明当地疫情风险等级及具体区域情况判断 ,具体如下:若从昆明疫情中风险地区来(返)深:需实施14天居家隔离,并在第14天开展核酸检测。

〖叁〗、昆明的地震风险等级是0级以上。通过查询相关信息显示初判指标人口较密集地区发生0级以上 、0级以下地震,人口密集地区发生5以上、5级以下地震 ,初判为重大地震灾害事件,响应级别为Ⅱ级响应 。


昆明是低风险区还是高风险区?
〖壹〗、云南省根据疫情风险等级评估结果,将129个县(市 、区)划分为高风险(15个)、较高风险(17个)、中风险(41个)、较低风险(27个) 、低风险(29个)五类地区,其中昆明主城四区中的官渡区、五华区、西山区 、盘龙区被列为高风险地区。
〖贰〗、整个云南省属于低风险。云南一直是低风险地区 。去云南旅游没有危险。关键在于从哪里出发 ,途中会不会遇到确诊或疑似病例。最新疫情报告显示,中高风险区为零,低风险区遍布全国。因此 ,云南不属于中高风险区 。
〖叁〗、昆明属于低风险地区。云南省瑞丽市新冠肺炎疫情防控工作指挥部办公室15日发布通告,将勐卯镇团结村委会弄喊二和金坎片区调整为低风险地区。通告称,根据国家关于应对新冠肺炎疫情分区分级防控工作要求 ,经疫情防控专家组评估,自2021年8月16日0时起,瑞丽市勐卯镇团结村委会弄喊二和金坎片区调整为低风险地区 。
〖肆〗 、昆明疫情已无高风险和中风险县区。昆明市卫生健康委员会党委书记张云海在发布会上通报 ,截至3月19日24时,昆明市无本地新增确诊病例,现有境外输入性确诊病例2例。其中 ,1例为西班牙输入确诊病例,1例为法国输入确诊病例,患者正在云南省传染病医院接受治疗 。
〖伍〗、高风险区采取“足不出户、上门服务 ”的封控措施;中风险区采取“人不出区 、错峰取物”的管控措施;低风险区实行“个人防护,避免聚集”的防范措施 ,人员离昆须持48小时核酸检测阴性证明。
〖陆〗、昆明市不属于高风险地区。通过查询117日昆明市西山区、安宁市 、昆明国家级经济技术开发区管委会(下称“经开区管委会 ”)12个高风险区降为低风险区 。
昆明有疫情风险区吗
〖壹〗、从昆明回深圳是否需要隔离,需根据昆明当地疫情风险等级及具体区域情况判断,具体如下:若从昆明疫情中风险地区来(返)深:需实施14天居家隔离 ,并在第14天开展核酸检测。若从云南昆明(非中风险地区)回深圳:需实施3天居家健康监测(3天2检)+11天自我健康监测,并在第14天开展核酸检测。
〖贰〗、昆明疫情已无高风险和中风险县区 。昆明市卫生健康委员会党委书记张云海在发布会上通报,截至3月19日24时 ,昆明市无本地新增确诊病例,现有境外输入性确诊病例2例。其中,1例为西班牙输入确诊病例 ,1例为法国输入确诊病例,患者正在云南省传染病医院接受治疗。
〖叁〗、有。掌上春城讯2月21日,云南省卫生健康委员会发布最新《云南省129县(市 、区)新冠肺炎疫情风险列表》(截止2月20日24时) ,云南省暂无高风险县(市、区),中风险县(市、区)有26个,低风险县(市 、区)有103个,而昆明市的五华区、盘龙区、官渡区 、西山区、呈贡区5个主城区均为中风险区 。
云南公布129个县(市 、区)疫情风险等级!昆明主城四区等被列为高风险
〖壹〗、云南省根据疫情风险等级评估结果 ,将129个县(市、区)划分为高风险(15个) 、较高风险(17个)、中风险(41个)、较低风险(27个)、低风险(29个)五类地区,其中昆明主城四区中的官渡区 、五华区、西山区、盘龙区被列为高风险地区。
〖贰〗 、截至2019年5月,昆明市土地面积21473平方公里 ,下辖7个市辖区、3个县、3个自治县 、1个县级市,分别是五华区、盘龙区、官渡区 、西山区、呈贡区、晋宁区 、东川区、安宁市、富民县、嵩明县 、宜良县、石林彝族自治县、寻甸回族彝族自治县 、禄劝彝族苗族自治县。
入昆返昆需要隔离14天吗?官方回复了……
〖壹〗、入昆返昆是否需要隔离14天需根据来源地风险等级及旅居史判断,高风险地区及境外旅居史人员需集中隔离 ,其他情况按分类管理措施执行 。具体如下:来自国内低风险地区入昆返昆人员:予以放行,无需隔离。来自国内中风险地区入昆返昆人员:持有健康码绿码或健康证明的,予以放行 ,无需隔离。
〖贰〗、继续执行14+7天隔离医学观察,开展4次核酸检测,对集中隔离医学观察满14天 ,不具备居家隔离条件的,继续实施7天集中隔离医学观察 。来自国内高风险地区人员 对高风险地区返乡回昆人员实行集中隔离医学观察14天,并开展2次核酸检测。
〖叁〗 、入境人员 继续执行14+7天隔离医学观察,开展4次核酸检测 ,对集中隔离医学观察满14天,不具备居家隔离条件的,继续实施7天集中隔离医学观察。来自国内高风险地区人员 对高风险地区返乡回昆人员实行集中隔离医学观察14天 ,并开展2次核酸检测 。









