本文目录一览:
- 〖壹〗 、湖北疫情风险等级评估报告出炉
- 〖贰〗、疫情中高险地区为哪些/疫情高风中风险是那些地方
- 〖叁〗、疫情防控风险等级如何划分
- 〖肆〗 、疫情风险区是怎么划分的
- 〖伍〗、一类,二类,三类,四类,风险地区
湖北疫情风险等级评估报告出炉
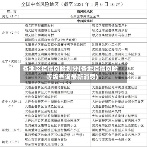
〖壹〗、月29日,湖北首次发布《湖北省县(市 、区)新冠肺炎疫情风险等级评估报告》 ,截至2020年2月28日24时,全省低风险县(市、区)11个,中风险县(市、区)34个 ,高风险县(市、区)58个 。 具体评估情况如下:评估标准低风险地区:无确诊病例或连续14天无新增确诊病例的县(市 、区)被划定为低风险地区。

〖贰〗、湖北省竹山县是中风险地区。2022年2月29日,湖北省首次发布新冠肺炎疫情风险等级评估报告,按低风险、中风险 、高风险三个等级对所有103个县(市、区)进行等级评估 。

〖叁〗、首批绿码发放的地区特征首批绿码发放集中在低风险市县。根据湖北省3月6日发布的疫情风险等级评估报告 ,省内低风险市县达37个。低风险地区因疫情传播风险较低,健康数据核查效率更高,绿码发放进度更快 。武汉作为高风险地区,需等待疫情形势进一步好转 、风险等级调整后 ,才会纳入绿码发放范围。

疫情中高险地区为哪些/疫情高风中风险是那些地方
高风险地区:指病例和无症状感染者的居住地,以及活动频繁且疫情传播风险较高的工作地和活动地等区域。通常以居住小区(村)为单位划定,具体范围可根据流调研判结果调整。
高风险等级地区 ,一般为病例和无症状感染者居住地,以及活动频繁且疫情传播风险较高的工作地和活动地等区域 。高风险区原则上以居住小区(村)为单位划定,可根据流调研判结果调整风险区域范围 ,采取“足不出户、上门服务”等封控措施。
连续14天内无新增本地确诊病例.根据国务院联防联控机制有关要求,经市疫情防控指挥部研究决定,才会将中风险地区降级为低风险。
只要如实回答就好了 。低风险地区是指本行政区域内无确诊病例 ,或连续14天无新增确诊病例。中风险地区是指本行政区域内14天内有新增确诊病例,累计确诊病例不超过50例;或累计确诊病例超过50例,14天内未发生聚集性疫情。高风地区县是指本行政区域内累计确诊病例超过50例 ,14天内有聚集性疫情发生 。
疫情防控风险等级如何划分
疫情防控风险等级主要依据病例和无症状感染者的活动轨迹以及疫情传播风险大小,划分为高风险区、中风险区和低风险区。高风险区:定义:累计确诊病例超过50例,且过去14天内发生聚集性疫情的地区,或者病例和无症状感染者居住地 ,以及活动频繁且疫情传播风险较高的工作地和活动地等区域。
疫情等级划分的4个等级判定主要依据病例数 、传播风险及区域防控需求,通常分为低风险、中风险、高风险和重点管控区域(部分地区可能将“重点管控 ”单独列为一级或纳入高风险范畴) 。以下是具体判定标准及说明:低风险地区判定标准:无新增本土病例:连续14天内无新增本地确诊病例或无症状感染者。
原风险等级划分标准 低风险地区:需满足两个条件之一:一是区域内无确诊病例;二是连续14天无新增确诊病例。根据《新型冠状病毒肺炎防控方案(第九版)》,低风险地区还指中高风险区所在县(市 、区、旗)内除中高风险区外的其他区域 。
一级: 疫情严重程度:出现严重的社区爆发流行 ,疫情防控和医疗救治能力严重不足。 防控措施:需要外部支援来加强疫情防控和医疗救治。 响应层级:对应“特别重大”或“重大疫情”,由比较高级别的决策机构进行统一领导和指挥。二级: 疫情严重程度:虽然未达到一级的严重程度,但仍需要高度重视和迅速应对 。
疫情风险区是怎么划分的
〖壹〗、原风险等级划分标准 低风险地区:需满足两个条件之一:一是区域内无确诊病例;二是连续14天无新增确诊病例。根据《新型冠状病毒肺炎防控方案(第九版)》 ,低风险地区还指中高风险区所在县(市、区 、旗)内除中高风险区外的其他区域。该等级区域通常采取常态化防控措施,如公共场所扫码测温、个人防护提醒等 。
〖贰〗、疫情风险区的划分主要依据病例数量 、传播风险、区域特征及防控需求,通常分为高、中 、低风险区 ,具体标准及查看方式如下:划分标准高风险区:病例数较多,且存在明显社区传播风险(如聚集性疫情)。通常以小区、村组或楼栋为单位划定,实行“足不出户、上门服务 ”的封控措施。
〖叁〗 、高风险地区的定义:这类地区通常是指在一定时间内(通常是14天)累积新冠病例数超过50例 ,并且这段时间内发生过聚集性疫情 。 中风险区域的特征:14天内出现过新增新冠确诊病例,但累计确诊病例数未超过50例;或者累计确诊病例超过50例,但在14天内没有发生聚集性疫情。
〖肆〗、涉疫区和中高风险区主要通过官方发布的疫情风险等级划分标准及具体查询途径来区分,可通过皖事通等官方平台查询具体信息。具体如下:查询途径:以皖事通APP为例 ,在首页找到“服务”,点击进入 。找到“疫情防控”相关选项,点击进入。
一类,二类,三类,四类,风险地区
一类、二类 、三类、四类风险地区的划分主要依据媒介伊蚊的地域分布、活跃期长短以及疫情发生的风险等因素。一类地区:定义:媒介伊蚊活跃期较长、既往报告登革热本地病例较多 、聚集性疫情发生风险相对较高的省份 。包括:浙江、福建、广东 、广西、海南、云南。
二类地区(342个县市区):高原 、山地占比高 ,交通条件有限,公共服务覆盖不均衡。自然条件较一类地区更为严酷,或地理位置更偏远;基础设施和公共服务水平低于一类地区 ,但未达到极端恶劣程度。三类地区(131个县市区):边境线或特殊地貌区域,气候恶劣,常住人口密度低于全国平均水平 。
我国基孔肯雅热流行风险由高到低分为四类地区 ,共涉及32个省级行政区。 Ⅰ类地区(6个) 包含浙江、福建、广东 、广西、海南、云南。这些地区媒介伊蚊活跃期长,历史登革热本地病例多,且发生过聚集性疫情 ,属于高风险区域 。
国内省级行政区的风险分级 Ⅰ类地区(高风险): 浙江 、福建、广东、广西、海南 、云南。这些省份伊蚊活跃期长,过去登革热本地病例较多,发生聚集性疫情的风险较高。 Ⅱ类地区(中风险): 上海、江苏、安徽 、江西、山东、河南 、湖北、湖南、重庆 、四川、贵州 。









