【如何算疫情重点地区,什么算疫情重点地区】

本文目录一览:

高风险地区定义

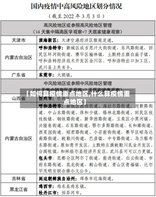
高风险地区定义:高风险地区指的是新冠病毒传播风险极高的区域,病例数量多且存在聚集性疫情 。划分标准:除了累计确诊病例超过50例外 ,还需要满足14天内有聚集性疫情发生的条件。这两个条件同时满足时,该地区才会被划分为高风险地区。防疫要求:高风险地区需要实行“内防蔓延、外防输出 ”的策略,采取疫区封锁、限制人员聚集等措施 ,以有效控制疫情的传播 。

【如何算疫情重点地区,什么算疫情重点地区】-第1张图片

高风险地区原则上将感染者居住地以及活动频繁且疫情传播风险较高的工作地和活动地等区域划定 。具体说明如下:感染者居住地:若某区域出现确诊病例或无症状感染者 ,其居住的地点会被纳入高风险区划定范围。

【如何算疫情重点地区,什么算疫情重点地区】-第2张图片

高风险区:高风险区是指存在较高风险和不确定性的地区。这些地区可能面临严重的安全问题 、不稳定、自然灾害频发等风险因素 。在高风险区旅行或居住需要格外谨慎,并采取相应的安全措施。 中风险区:中风险区是指存在一定风险和不确定性的地区。

【如何算疫情重点地区,什么算疫情重点地区】-第3张图片

疫情等级划分4个等级怎么判定的

疫情等级划分的4个等级判定通常基于疫情传播风险、病例数量 、防控需求及区域影响等综合因素,具体标准可能因地区或政策调整而略有差异 。以下是通用判定逻辑的详细说明:四个等级的通用划分标准低风险地区 判定条件:无确诊病例 ,或连续14天内无新增本土确诊病例。

在中国,突发公共卫生事件的疫情分级标准主要划分为四个等级:特别重大(Ⅰ级):当疫情在全国范围内扩散,对社会经济造成严重威胁 ,或与已知传染病差异显著且传播迅速时,会被列为Ⅰ级响应。这一级别的疫情需要国家层面的高度重视和全面防控 。

决策层次与紧急程度变化突发公共卫生事件根据性质、危害程度和涉及范围划分为四级:特别重大(Ⅰ级)、重大(Ⅱ级) 、较大(Ⅲ级)和一般(Ⅳ级)。Ⅰ级响应:针对特别重大事件,由省指挥部根据国务院决策部署统一指挥 ,全省范围内采取最严格的防控措施,如全面封锁、交通管制、大规模核酸检测等。

公共卫生事件根据其性质 、危害程度和涉及范围,分为特别重大(Ⅰ级)、重大(Ⅱ级)、较大(Ⅲ级)和一般(Ⅳ级)四个等级 。特别重大(Ⅰ级):疫情扩散范围:疫情在全国范围内扩散。社会经济影响:对社会经济造成严重威胁。

疫情风险等级划分四个等级 ,以居住小区或村为单位,根据流调研判结果可调整风险区域范围 。具体等级划分如下: 高风险地区:通常指累计新冠病例超过50例,且14天内出现聚集性疫情的地方 。包括病例和无症状感染者居住地 ,以及疫情传播风险较高的工作地和活动地等。

疫情级别的划分可以根据不同的标准和背景有所不同 ,以下是一种常见的划分方式:一级(低风险):疫情零星散发,无显著传播。防控措施以日常监测和预案准备为主,确保疫情在初期就能得到有效控制 。二级(中风险):局部地区出现聚集性疫情 ,表明病毒已经开始在特定区域内传播。

疫情防控三类地区是什么意思,划分条件要求是什么

疫情防控三类地区是根据疫情严重程度等多方面因素划分的不同管控区域类型。一类地区通常是疫情最为严重 、传播风险极高的区域,可能会实施较为严格全面的管控措施,如全域封闭管理 、人员足不出户等 。二类地区疫情严重程度次之 ,管控措施会相对宽松一些,可能会限制人员流动,部分区域进行管控等。

全国疫情等级区域主要针对湖北省、北京市以外的地方 ,以县级为单位,依据疫情严重程度划分为低风险地区、中风险地区和高风险地区三类,具体划分标准及对应防控策略如下:低风险地区实施“外防输入”策略 ,全面恢复生产生活秩序。

定义:近来未监测到媒介伊蚊分布 、既往未报告过登革热本地病例的地区 。包括:内蒙古、吉林、黑龙江 、青海、宁夏、新疆及新疆生产建设兵团。

就是封控区 、管控区、防范区共三类。加强社区居民小区疫情防控工作部署,将社区居民小区划分了三个等级:封控区、管控区 、防范区共三类 。

上海将区域划分为封控区、管控区、防范区三类,实施分级管理。封控区为近7天内有阳性感染者报告的居住小区 、自然村或单位 ,采取“7天封闭管理+7天居家健康监测”政策 ,期间严格落实“区域封闭 、足不出户、服务上门 ”,通过物理隔离和物资配送保障居民基本生活需求。

社区暴发区和局部流行区(高风险区):指本行政区域内新冠肺炎病例明显增多,发生聚集性和暴发疫情 ,或出现持续传播,且1周内发病率大于十万分之三 。三类地区防控措施总体策略:科学防控、分区分级 、精准施策 。低风险地区:全面恢复正常生产生活秩序。

重点管控地区和重点关注地区区别是什么

重点管控地区和重点关注地区区别是什么?重点管控地区是指:通常所说的中高风险地区所在的行政区域。重点管控地区管理措施:从管控指令下达日期以后该地区来(返)沈人员一律实施集中隔离医学观察,隔离期限至来(返)沈后满14天 ,期间进行2次核酸检测;管控指令下达日期之前14天内该地区来(返)沈人员要进行核酸检测和健康监测工作 。

重点管控地区是指通常所说的中高风险地区所在的行政区域。重点关注地区是指重点管控区所在的地市除重点管控区以外的行政区域。重点关注地区指的是需要增加注意力的区域也就是说需要重点跟进和关心的区域,重点关注地区意味着该地区成为了重点关注的对象,同时也需要对其予以重点关注 。

重点管控地区和重点关注地区区别是什么? 重点管控地区是指:通常所说的中高风险地区所在的行政区域。

重点管控地区是已经出现疫情 ,重点关注地区是还没证实有病例出现,但是有在验证中的。重点管控地区:我们通常所说的中高风险地区所在的行政区域,例如江苏省南京市江宁区 。截至8月3日 ,国内高风险地区4个、中风险地区119个。

重点管控地区和重点关注地区区别。重点管控地区是指:通常所说的中高风险地区所在的行政区域 。

疫情重点关注地区是指重点管控区所在的地市除重点管控区以外的行政区域。针对疫情重点关注地区来(返)人员,各地有相应的管理措施。比如沈阳规定,从重点关注地区来(返)人员需提供7日内或48小时新冠病毒核酸检测阴性证明 ,无法提供核酸检测阴性信息的 ,需第一时间接受核酸检测 。

最新中高风险如何定义的

高风险类定义:为这类客户提供交易将面临极大的风险,但不一定被禁止 。金融机构需通过更严格的控制措施降低风险。涵盖范围:腐败或贩毒问题严重的国家或地区。政治公众人物(PEP):包括外国高官政要及其亲属、密切关系人 。特定行业:货币服务企业 、资金密集型企业(如赌场、贵金属交易商)。

中高风险是指投资理财中的风险等级,具体为中等风险到高风险之间的级别。以下是关于中高风险的具体解释:风险等级定义 在投资理财领域 ,银行理财产品风险通常被划分为R1到R5五个级别,其中R3代表中等风险,R4代表中高风险 ,R5代表高风险 。

定义:在金融领域,高风险指的是具有较高不确定性和潜在损失可能性的投资项目或金融产品。特征:亏损概率大,面临的市场波动较大;回报潜力高 ,一旦市场走势符合预期,可能获得远超平均水平的收益;投资门槛高,对投资者的风险承受能力和资金实力有较高要求。

定义与划定:指病例和无症状感染者停留和活动一定时间 ,且可能具有疫情传播风险的工作地和活动地等区域 。防控措施:采取“人不出区、错峰取物 ”的管控措施。对跨区域溢出的中风险区人员,采取7天居家隔离医学观察。低风险区 定义与划定:指中高风险区所在的县(市 、区、旗)的其他地区 。

高风险的定义标准主要是指在某些领域或情境中,存在的可能导致严重后果或较大损失的概率或状态。其具体定义标准可以从以下几个方面进行理解:事件发生可能性较高:高风险通常意味着某一事件或行为具有较高的发生概率。这种概率评估基于历史数据、现状分析以及未来趋势的预测 。

疫情重点地区原则上是指

疫情重点地区原则上是指14天内发生本地病例(或无症状 感染者)或公布疫情中 、高风险地区的地域 。基于当前的疫情形势 ,各地区需要对疫情防控重点区域采取更加科学、更加精准的措施。

只要你的手机行程马是绿色 ,也没经过疫区,一般不会隔离。

指封闭区、管控区以外可能暴露的重点人群的活动区域 。“三区防控指引 (一)封闭区 实行封闭管理。原则上人员只进不出,相关区域的小区 、社区 、路段设立卡口 ,仅保留必需的出入口,关卡24小时值守。出入时规范防护,严格消毒 。

相关推荐

  • 成都哪些是疫情地区(成都什么区有疫情)

    成都哪些是疫情地区(成都什么区有疫情)

    本文目录一览:〖壹〗、成都7天内发生已知跳楼事件三起,疫情笼罩现有中高风险地区135个〖贰〗、成都疫情封闭小区名单〖叁〗、成都疫情最新增加的是哪里〖肆〗、2022成都新冠疫情封控区有哪些?(持续更新)〖伍〗、成都新冠疫情发生地郫都区到达哪些城市需要医学隔离措施成都7天内发生已知跳楼事件三起,疫情笼罩现有中高风险地区135个成都...

  • 去太仓咋报备疫情地区(太仓社区报备)

    去太仓咋报备疫情地区(太仓社区报备)

    本文目录一览:〖壹〗、现在去太仓最新规定〖贰〗、来太仓需要报备〖叁〗、太仓疫情期间封控区管控区等人群怎么看病?〖肆〗、2022来返苏报备入口汇总〖伍〗、南京人去外地太仓市需要隔离吗?〖陆〗、太仓调整来返太人员健康管理措施现在去太仓最新规定需要:48小时内核酸阴性证明来苏主动报备苏康码绿码行程卡正常省外来。(返)太仓浏河人...

  • 【无锡疫情是风险地区吗今天,无锡疫情是风险地区吗今天查询】

    【无锡疫情是风险地区吗今天,无锡疫情是风险地区吗今天查询】

    本文目录一览:〖壹〗、哪些人来无锡要实行3+11健康管理措施〖贰〗、全国“摘星”!苏皖疫情传播链关联两省多地!暑假还能出游吗?〖叁〗、现在无锡疫情严重吗〖肆〗、想去江苏无锡旅游,疫情有影响吗哪些人来无锡要实行3+11健康管理措施〖壹〗、从市外来(返)锡。满足以上全部条件的市外来(返)锡人员,需执行“3+11”措施。健康管理措施内容:...

  • 疫情下的中国各地区团结(疫情期间中国的团结精神)

    疫情下的中国各地区团结(疫情期间中国的团结精神)

    本文目录一览:〖壹〗、作文素材Ⅰ中国精神系列——团结精神〖贰〗、中国人民群众的力量〖叁〗、疫情下的中国〖肆〗、疫情下的中国,疫情的世界作文素材Ⅰ中国精神系列——团结精神〖壹〗、作文素材:中国精神系列——团结精神核心内涵团结精神是中华民族一以贯之的文化基因。〖贰〗、团结精神是中国文化基因,体现在“一方有难、八方支援”等各个方面:指出...

  • 以色列多少地区有疫情/2021年以色列现在疫情严重吗

    以色列多少地区有疫情/2021年以色列现在疫情严重吗

    本文目录一览:〖壹〗、...Science杂志对以色列疫情发出最严峻警告:这次不一样!〖贰〗、意大利又一市长因新冠肺炎去世!全球疫情20条最新信息〖叁〗、我国驻以色列使馆发布紧急提醒!〖肆〗、新冠死灰复燃的以色列,那里的重症病人都是谁?〖伍〗、世卫:165种疫苗正在“竞速”丨全球疫情20条最新信息...Science杂志对以色列...

  • 上海防疫情况高风险地区/上海疫情防控风险

    上海防疫情况高风险地区/上海疫情防控风险

    本文目录一览:〖壹〗、上海的中高风险地区有哪些〖贰〗、上海最新疫情高风险地区有哪些〖叁〗、上海算高风险地区吗〖肆〗、上海是疫情高风险地区吗?上海的中高风险地区有哪些根据国务院联防联控机制有关要求,经上海市防控办研究决定,将浦东新区川沙新镇华夏二路1500弄心圆西苑小区列为中风险地区,上海市其他区域均为低风险。全国中高风险地区数量:截...

  • 泰州地区疫情防控政策(泰州地区疫情防控政策电话)

    泰州地区疫情防控政策(泰州地区疫情防控政策电话)

    本文目录一览:〖壹〗、泰州市海陵区风险等级〖贰〗、外地来泰州最新规定〖叁〗、我是江苏泰州的,从新加坡到上海,然后到泰州,需要咋样隔离〖肆〗、江苏泰州属于什么风险地区,江苏泰州属于中高风险地区吗泰州市海陵区风险等级〖壹〗、高风险地区:是累计新冠肺炎病例超过了50例,并且14天内是有聚集性疫情出现。中风险区域:14天以内有新增加新冠肺炎...

  • 嘉兴地区疫情等级划分(嘉兴疫情风险区域划分)

    嘉兴地区疫情等级划分(嘉兴疫情风险区域划分)

    本文目录一览:〖壹〗、嘉兴是疫情重点地区吗〖贰〗、嘉兴封城了吗〖叁〗、嘉兴是低风险地区吗〖肆〗、2022浙江省疫情风险等级最新消息(持续更新)〖伍〗、浙江哪些地区是B类管控地区?浙江属于a区还是b区〖陆〗、嘉兴市属于什么风险等级嘉兴是疫情重点地区吗是。通过查询嘉兴是疫情相关信息了解到,嘉兴是疫情重点地区。嘉兴累计报告阳性...

  • 近一个月发生疫情地区/近一个月发生疫情地区有多少

    近一个月发生疫情地区/近一个月发生疫情地区有多少

    本文目录一览:〖壹〗、综合观察:近期上海疫情问题梳理分析报告〖贰〗、北京算是疫情重点地区吗/北京属于疫情重点地区吗〖叁〗、德国最新疫情数据:单日新增确诊1042例,累积确诊达8198例〖肆〗、中国、日本之后,下一个疫情爆发地会在哪?综合观察:近期上海疫情问题梳理分析报告〖壹〗、近期上海疫情问题梳理分析报告事件概述自上海疫情发生,防疫...

  • 【江西现在哪些地区有疫情,江西那边有疫情吗】

    【江西现在哪些地区有疫情,江西那边有疫情吗】

    本文目录一览:〖壹〗、江西封了几个城市〖贰〗、现在江西哪些地方有疫情〖叁〗、江西发布最新疫情通报:新增「11+34」〖肆〗、刚刚发布!江西最新疫情通报〖伍〗、松材线虫病疫区县主要分布在哪些地区〖陆〗、江西哪些地方有疫情江西封了几个城市〖壹〗、近来,江西省全省各地市均属于疫情风险等级的低风险地区,2021年江西已经宣布封城...

返回顶部