疫情风险地区一览表(疫情风险地区一览表图片)

本文目录一览:

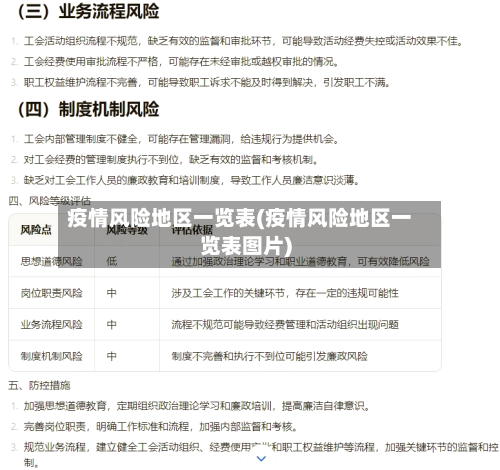
全国疫情中高风险地区名单最新

〖壹〗、查询方式:点击进入上海本地宝的风险专题页面,可获取全面的风险地区数据。附加功能:关注微信公众号“上海本地宝” ,在对话框搜索【风险】,即可便捷获取实时更新的全国疫情风险等级和中高风险地区名单 。注意:以上数据仅限于中国大陆地区,不包括港澳台。

疫情风险地区一览表(疫情风险地区一览表图片)-第1张图片

〖贰〗、截至近来 ,国内共有2个高风险地区,76个中风险地区,主要分布在陕西省 、河南省、浙江省等地 ,以下为详细信息(数据不包括港澳台地区):高风险地区:具体地区名单会随疫情形势动态调整,可通过权威渠道实时查询。

疫情风险地区一览表(疫情风险地区一览表图片)-第2张图片

〖叁〗、使用“国务院客户端 ”APP进行查询,该应用会每天更新中高风险地区目录 。 通过全国疫情风险等级查询小程序进行查询。

〖肆〗 、查询风险地区名单在疫情工具页面中 ,点击风险地区选项 ,系统将自动加载并显示当前全国中高风险地区名单,包括具体省份 、城市及区县信息。查看结果若存在风险地区,页面会以列表形式呈现 ,用户可滑动屏幕浏览完整信息;若无风险地区,系统可能提示“当前无中高风险地区” 。

〖伍〗、在微信中查看全国疫情中高风险地区名单,可通过“粤省事”小程序实现 ,具体操作如下:工具/原料 手机微信app方法/步骤 打开微信搜索功能打开手机中的微信app,点击顶部“搜索 ”选项。进入粤省事小程序在搜索页面输入“粤省事”,点击搜索结果中的“粤省事”小程序。

〖陆〗、近期国内多地出现新冠肺炎关联病例 ,各地疫情风险等级随时发生变化,以下是国内中高风险地区名单,将持续更新最新消息 ,详情请见下文 。

天津武清区疫情属于什么风险?

天津武清区近来存在中风险地区,无高风险地区 。具体如下:中风险地区范围武清区汊沽港镇三街中山路 、永华道、兴业路合围区域 武清区汊沽港镇大刘堡村中心西街南1-2排依据:天津市防控指挥部2022年3月14日通告,上述区域因疫情形势被划定为中风险地区。

中风险区。截至2022年10月25日 ,根据当地防疫政策显示 ,天津武清区东蒲洼街道盛世郦园是中风险区 。疫情防控主体责任意识,严格执行各项疫情防控工作要求,坚决落实好各项疫情防控举措 ,共同构建更加牢固的市场领域防疫安全屏障。

近来,天津市武清区的防疫风险等级为低风险,可以前往国内各地 ,抵达以后核验健康码,测量体温,不需要隔离。

不是 。通过查询天津疫情防控中心了解到截止到2022年11月14日天津武清区全是常态化区域没有高中低风险地区。武清区 ,隶属天津市。位于天津市西北部,海河水系中下游 。北与北京市通州区、河北省香河县为邻。

解封依据与批复:根据疫情防控相关规定,经天津市防控指挥部批复同意 ,武清区自4月2日起解除所有封控管控区域,标志着全区封管控区域“清零 ”。解封后防疫要求:个人防护:居民需加强个人防护,保持勤洗手 、勤通风、勤消毒等健康习惯 ,出现发热或呼吸道症状立即就诊 。

022年8月9日。武清区 ,是天津市下辖区。位于天津市西北部,根据天津市防疫工作要求,截至到2022年9月3日经核实该地区属于低风险地区 ,并与2022年8月9日宣布全县解封,但出行时仍需根据防疫政策做好个人防护措施,少去人员密集的公共场所 。

2022全国中高风险地区一览表最新(实时更新)

截至近来 ,国内共有2个高风险地区,76个中风险地区,主要分布在陕西省、河南省 、浙江省等地 ,以下为详细信息(数据不包括港澳台地区):高风险地区:具体地区名单会随疫情形势动态调整,可通过权威渠道实时查询 。高风险地区通常意味着当地疫情较为严重,传播风险高 ,会采取更为严格的防控措施,如封控管理、全员核酸检测等。

全国中高风险地区名单持续更新如下:截至2022年6月21日,全国有高风险地区11个 ,中风险地区38个如下。

022年全国中高风险地区查询可通过以下两种主要方式实现:查询方式一:国务院客户端小程序——疫情风险等级查询入口获取:通过微信搜索“国务院客户端”小程序 ,进入后即可找到“疫情风险等级查询”功能入口 。

全国风险区查询方式用户可通过以下途径实时查询全国高中低风险区名单:官方渠道:国家卫生健康委员会官方网站、各省市卫健委官方发布平台。第三方平台:如“天津本地宝 ”等本地生活服务平台,提供持续更新的风险区一览表及政策解读。手机访问:通过搜索引擎输入“全国疫情风险等级查询 ”获取实时信息 。

截至相关通告发布时,2022年安阳市中高风险地区汇总如下:高风险地区有2个 1月10日 ,汤阴县育才学校被划定为高风险地区。1月10日,汤阴县古贤镇大朱庄村被划定为高风险地区。中风险地区有3个 1月10日,内黄县六村乡袁六村被划定为中风险地区 。

全国疫情风险城市有哪些(截至11月26日)

〖壹〗 、月26日起 ,北京海淀西三旗街道富力桃园C区由中风险地区调整为低风险地区。调整原因:截至2021年11月25日,海淀区西三旗街道富力桃园C区近14天内无新增本地病例及聚集性疫情报告。这是区域风险等级调整的核心依据,表明当地疫情传播风险已显著降低 。

〖贰〗、022年11月25日0-24时 ,重庆市新增阳性感染者199+7522例,渝中区、九龙坡区 、江北区 、南岸区单日新增超1000例,占全市感染人数一半。截至11月26日 ,高风险区3245个,低风险区防控措施以开州区为借鉴。

〖叁〗、具体名单如下:11月25日起划定高风险区渭城区中山街道办永绥街中央领域小区北区1号楼1单元 。11月26日起划定高风险区秦都区马泉街道粉铺村西一街71号至163号区域;长武县彭公镇彭北村 。

〖肆〗、月26日,北京正式成为低风险地区。11月26日北京全市均为低风险地区截至2021年11月25日 ,北京市海淀区西三旗街道RF桃园C区近14天无新增本地病例和聚集性疫情报告。根据《北京市新冠肺炎疫情风险分级标准》 ,海淀区西三旗街道RF桃园C区将于2021年11月26日起由中等风险区转为低风险区 。

〖伍〗 、我市共有高风险区26个,其中昌邑区2个、龙潭区6个、船营区4个 、丰满区1个、桦甸市1个、永吉县1个 、磐石市3个、舒兰市4个、蛟河市4个。高风险区实行“足不出户 、上门服务”。后续将根据疫情防控形势变化适时调整 。

〖陆〗、鄂州市新增96例无症状感染者的情况通报11月26日0-24时,鄂州市新增96例无症状感染者。其中33例为隔离点检出 ,35例为密接筛查检出,2例为闭环管理重点人员筛查检出,26例为高风险区筛查检出 ,近来均已闭环转运至定点医疗机构集中隔离医学观察。

相关推荐

  • 疫情地区超市开门吗/疫情期间超市开业要求

    疫情地区超市开门吗/疫情期间超市开业要求

    本文目录一览:〖壹〗、三亚疫情超市有开吗〖贰〗、偃师超市开门了吗〖叁〗、乡村疫情纪录:县长来了,超市连关门三次三亚疫情超市有开吗〖壹〗、有。截止2022年9月14日,三亚解除中心城区部分区域临时性静态管理,恢复农业等生产活动,开放超市、商场、理发店、餐馆等经营场所,开放室外公共场所,准予快递、外卖运营;恢复片区内公交、私家车、出租车、网约...

  • 抚州疫情管控地区名单(抚州疫情防控通告)

    抚州疫情管控地区名单(抚州疫情防控通告)

    本文目录一览:〖壹〗、全国疫情风险等级名单是?〖贰〗、11月11日11时起抚州东乡区实行临时管控〖叁〗、江西省抚州市临川区罗针镇丁湖胡籍村是否是低风险地区〖肆〗、现在出入抚州最新规定〖伍〗、2020年江西封闭管理地点总结全国疫情风险等级名单是?〖壹〗、高风险等级地区:以县、市(区)为单位,累计病例超过50例,且14天内有聚集性...

  • 潮汕福建地区疫情/潮汕地区的疫情最新情况

    潮汕福建地区疫情/潮汕地区的疫情最新情况

    本文目录一览:〖壹〗、哪些省份有疫情〖贰〗、潮汕地区有疫情吗?〖叁〗、潮汕有没有疫情〖肆〗、下个月去潮汕有病毒吗现在〖伍〗、广东潮汕有疫情吗?哪些省份有疫情〖壹〗、在2025-2026年冬春流感流行季,截至2026年1月初,流感疫情相对严重的区域主要集中在华东、华南和华中地区的大部分省份。这些地区的流感病毒检测阳性率仍处于高流...

  • 中东地区的疫情如何(中东地区的疫情如何了)

    中东地区的疫情如何(中东地区的疫情如何了)

    本文目录一览:〖壹〗、行百里者半九十:美国为何折戟中东?〖贰〗、土耳其是如何在中东地区感染比较多冠状病毒的?〖叁〗、中东多国疫情出现反弹,各国情况如何?行百里者半九十:美国为何折戟中东?美国在中东政策受挫,陷入困境,原因主要有常年征战导致军民疲软、新政府战略收缩、新冠疫情冲击、战争目标迷茫等,具体内容如下:常年征战,军民疲软:美国在中东地...

  • 常州什么地区有疫情发生(常州有疫情病例吗)

    常州什么地区有疫情发生(常州有疫情病例吗)

    本文目录一览:〖壹〗、2022年11月27日常州新增12例本土无症状感染者+病例〖贰〗、2022年12月5日常州新增20例本土无症状感染者〖叁〗、常州现在属于什么风险地区〖肆〗、12月4日常州新增43例本土无症状感染者涉及新北哪些地方2022年11月27日常州新增12例本土无症状感染者+病例〖壹〗、022年11月27日0-24时,我...

  • 回川地区查询疫情电话/四川疫情返乡询问

    回川地区查询疫情电话/四川疫情返乡询问

    本文目录一览:〖壹〗、官方网站查询四川省卫健委回复不文字而用电话有用吗?〖贰〗、防疫询问电话〖叁〗、成都市区疾控中心地址〖肆〗、西昌疫情防控24小时询问电话官方网站查询四川省卫健委回复不文字而用电话有用吗?四川省疫情防控询问电话是:028-12345。这是市长热线,您可以询问相关信息也可以叫转接到卫健委。四川省卫健委投诉举报处理规定...

  • 全国什么地区没疫情啊/全国哪里没疫情

    全国什么地区没疫情啊/全国哪里没疫情

    本文目录一览:〖壹〗、全国那个城市没有发生过疫情〖贰〗、全国唯一没有新冠病毒的城市是哪里〖叁〗、全国唯一没有疫情的城市〖肆〗、全国唯一一个没有疫情的省份是哪里?该地区是如何做好防控措施的?_百度...全国那个城市没有发生过疫情〖壹〗、自2020年新冠疫情在我国全面爆发以来,几乎所有的省市自治区都出现了疫情,但在疫情相对较严重的南方地...

  • 怎么在武汉报备疫情地区(去武汉怎么报备)

    怎么在武汉报备疫情地区(去武汉怎么报备)

    本文目录一览:〖壹〗、疫情报备怎么报备〖贰〗、外地回家怎么在手机上报备行程〖叁〗、报备行程怎么报备〖肆〗、去武汉怎么报备〖伍〗、疫情期间去外地怎么报备〖陆〗、武汉战疫返汉人员信息登记平台入口疫情报备怎么报备〖壹〗、疫情报备可以通过点击当地健康码小程序的社区报备进行报备,具体操作如下:使用健康码小程序进行报备点击社区报备...

  • 【张掖疫情中风险地区名单,张掖疫情中风险地区名单最新】

    【张掖疫情中风险地区名单,张掖疫情中风险地区名单最新】

    本文目录一览:〖壹〗、甘肃张掖是中高风险地区吗〖贰〗、全国中高风险城市最新名单(截至11月4日)〖叁〗、全国疫情风险等级名单是?〖肆〗、张掖属于低风险区吗〖伍〗、张掖静默15天了为什么还不解封〖陆〗、张掖是高风险还是低风险地区甘肃张掖是中高风险地区吗甘肃张掖并不是中高风险地区,而是低风险地区。甘肃最新疫情防控政策:科学精...

  • 【查地区疫情风险等级安徽,安徽疫情风险等级划分2021】

    【查地区疫情风险等级安徽,安徽疫情风险等级划分2021】

    本文目录一览:〖壹〗、如何查询各地疫情风险等级〖贰〗、怎么查询自己所在区域的风险等级〖叁〗、合肥疫情风险等级查询入口〖肆〗、疫情风险等级哪里可以查询〖伍〗、合肥疫情风险等级查询(入口+流程)如何查询各地疫情风险等级〖壹〗、首先打开微信,点击右下角的“我”。然后点击“支付”。接着点击“城市服务”。然后点击底部的“国务院”进入。然...

返回顶部