保山有哪些疫情地区/保山属于疫情什么风险区

本文目录一览:

2022/3/15更新?新疆全防疫政策更新

〖壹〗、截至2022年3月15日,新疆对低风险地区来乌人员要求登机前持48小时内核酸阴性报告及健康码绿码 ,落地后需进行核酸采样;对中高风险地区(筛查地区)人员实施严格管控,具体政策如下:低风险地区人员 所有来乌人员需在登机前提供48小时内核酸检测阴性报告及健康码绿码 。

保山有哪些疫情地区/保山属于疫情什么风险区-第1张图片

〖贰〗、022年4月15日起,允许美国公民 、美国国民 、合法永久居民和某些离开中国上海的有签证的非公民 ,在2022年5月11日之前无需进行COVID-19测试或康复报告即可前往美国(仅限上海出发)。

保山有哪些疫情地区/保山属于疫情什么风险区-第2张图片

〖叁〗、新闻早餐 2022年3月15日(星期二)世界消费者权益保护日 农历壬寅年二月十三A、【国内】两会动态:发布关于2021年国民经济和社会发展计划执行情况与2022年计划草案的报告。安全生产:国务院安委会挂牌督办“2-25”贵州三河顺勋煤矿顶板事故,事故造成14人死亡 。

保山有哪些疫情地区/保山属于疫情什么风险区-第3张图片

〖肆〗 、政策背景与执行时间自2022年3月15日起,西安市加强了进出道路管控措施 ,明确要求“非必要不出市 ”。中高风险地区所在区县的人员 ,除需持有西安一码通绿码、48小时内核酸检测阴性证明外,还必须持有离市证明方可离市。这一政策是当时疫情防控的阶段性措施,旨在减少人员流动以降低疫情传播风险 。

〖伍〗、湖南省14市(州)返乡防疫政策如下:长沙入境返长人员:14天集中隔离 + 7天本地集中隔离 + 7天居家检测 。中高风险地区:集中隔离至离开该地区满14天 ,第14天开展核酸检测。

云南保山市是否疫情区

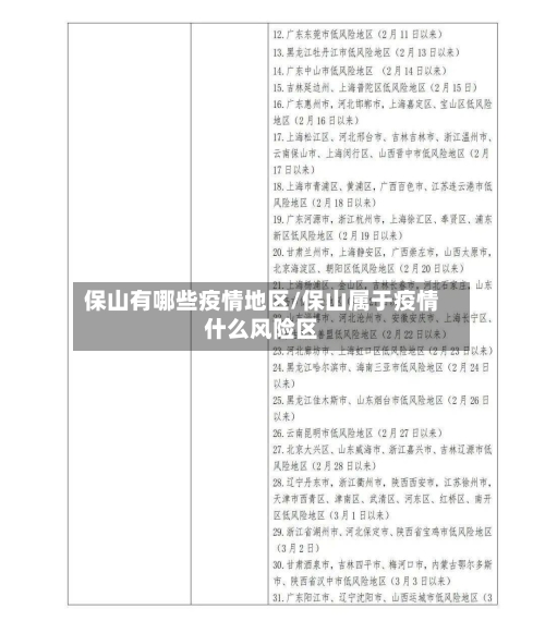
〖壹〗 、近来若有2022年2月17日以来云南省保山市旅居史的来(返)粤人员需要向所在社区报备,并配合当地疫情防控措施。具体说明如下:报备要求依据:根据2022年相关防疫政策,2022年2月17日以来有云南省保山市旅居史的来(返)粤人员请立即向所在社区报备 。

〖贰〗、通过查询相关资料显示 ,云南保山市是疫情区,2022年8月23日,保山市在对大理州推送协查管控重点涉疫人员核酸检测中 ,发现1名省外入保货车驾驶员顾某某核酸检测阳性,因为保山市已经查出来一例了,所以是疫情区 ,具体消息可关注官方网站,获得第一手权威信息。

〖叁〗、全省疫情概况截至1月31日24时,云南省累计报告确诊病例91例 ,已治愈出院1例 ,现存确诊病例90例均在定点医院隔离治疗。现有危重病例3例 、重症5例,无死亡病例 。密切接触者医学观察2642人,疑似病例228例。

保山永盛,有疫情吗

没有疫情。永盛位于云南省保山市 ,根据泸州市疫情工作报告了解到,截止到2022年10月13日,该地区暂无中高风险地区 ,全域实现常态化管理,该地区任何人都需要做好安全防护,安全出行 。

保山乾隆府位于隆阳东城永盛路 ,定位为别墅小区,10月挂牌均价为8657元/㎡。其核心特色在于产品差异化设计,如温泉入户、前后花园及大露台等配置 ,提升了居住的私密性与舒适度。周边教育配套有方官小学,交通配套同样完善,道路通达性较好 。

隆阳区包括了兰城街道、永昌街道 、九隆街道、青华街道、河图街道 、永盛街道 、板桥镇、汉庄镇、蒲缥镇 、瓦窑镇、潞江镇、金鸡乡 、辛街乡、西邑乡、丙麻乡 、瓦渡乡、水寨乡、瓦马彝族白族乡 、瓦房彝族苗族乡、杨柳白族彝族乡、芒宽彝族傣族乡 、保山工贸园区 、保山市高黎贡山旅游度假区。

保山市隆阳区没有明确标注“专门写诉讼书”的独立地点 ,但可通过公共法律服务中心的法律援助窗口获取相关帮助。具体信息及操作建议如下:公共法律服务中心法律援助窗口保山市及隆阳区均设有公共法律服务中心 ,其法律援助窗口可为符合条件的群众提供法律询问、文书代写(含诉讼书)等公益服务 。

云南保山来广东要报备吗

近来若有2022年2月17日以来云南省保山市旅居史的来(返)粤人员需要向所在社区报备,并配合当地疫情防控措施 。具体说明如下:报备要求依据:根据2022年相关防疫政策,2022年2月17日以来有云南省保山市旅居史的来(返)粤人员请立即向所在社区报备。

月9日云浮疾控发布最新来云人员报备提醒 ,涉及多地旅居史人员需主动报备并配合防控措施,具体内容如下:阳江江城区相关来(返)云人员管控要求2月24日以来有阳江江城旅居史,或与通报病例活动轨迹有交集、重合的来(返)云人员 ,需立即向所在社区报备,并配合当地疫情防控措施。

需要 。通过查询爆闪疫情防控中心公告显示了解到,截止2022年9月28日 ,该地区已全域进入常态化防控区域,由于高铁乘坐须知显示,但凡乘车的乘客必须携带48小时核酸检查阴性证明 ,并且携带健康码,行程码方可到达昆明。

可在务工地的疾控机构或医疗机构主动进行核酸检测,返乡时持7日内有效核酸检测阴性证明 ,第一时间到居住地所在村(居)委会报备登记 ,并核验安康码。各个地区可以根据自己的防疫需求设立相应的预案处置措施,尽量保证非常住人口在相关城市不返乡过节 。

提供法律询问和援助,切实维护党员群众合法权益。设立“永昌红色驿站”工委与中共保山市委离退休干部工委在昆明举行离退休干部流动党员“永昌红色驿站 ”揭牌仪式。挂牌后 ,进一步明确责任分工,加强管理,落实离退休干部流动党员报备制度 、联络员制度、日常学习制度和经费保障制度 。

相关推荐

  • 河涧哪个地区有疫情病例(河涧有多少人口)

    河涧哪个地区有疫情病例(河涧有多少人口)

    本文目录一览:〖壹〗、沧州河间属于什么风险地区〖贰〗、河间12月1日能解封吗?〖叁〗、张北现在属于什么风险地区〖肆〗、河间哪里有疫情沧州河间属于什么风险地区属于无风险地区。沧州市河间截至2022年9月18日,没有更改风险等级,属于常态化防控区域。沧州市河间全域无风险地区,落实常态化防控措施。如果要出入沧州市河间,或者到沧州市河间旅游...

  • 【疫情地区能收发快递吗吗,可以收疫情地的快递吗】

    【疫情地区能收发快递吗吗,可以收疫情地的快递吗】

    本文目录一览:〖壹〗、从疫情区来的快递能收吗〖贰〗、来自疫情地区的快递怎么收才安全,快隆惠递来教您!〖叁〗、武汉寄出的快递能否接收?因疫情受限的交通何时恢复?答案来了〖肆〗、高风险区的快递能收吗从疫情区来的快递能收吗综上所述,从疫情区来的快递可以收,但务必做好个人防护和消毒措施。综上所述,从疫情区来的快递可以收,但务必做好个人防护和...

  • 福建其他地区疫情/福建其他地区疫情最新情况

    福建其他地区疫情/福建其他地区疫情最新情况

    本文目录一览:〖壹〗、福建哪里疫情比较严重〖贰〗、福建最新疫情报告,31省新增本土确诊43例均在福建〖叁〗、莆田共发现6人核酸检测结果呈阳性,当地采取了哪些举措?福建哪里疫情比较严重泉州市。福建本轮疫情较为严重的泉州市,自3月13日至19日16时已累计报告新冠肺炎确诊病例551例、无症状感染者297例。月29日福建实现本土疫情0新增,标志...

  • 全国疫情7个重点地区(全国疫情重点地区名单文件)

    全国疫情7个重点地区(全国疫情重点地区名单文件)

    本文目录一览:〖壹〗、新冠肺炎不是“大号流感”、抗原检测不能作为48小时核酸检测的替代...〖贰〗、日本国为什么将“紧急状态”局限在七个地区?〖叁〗、什么叫重点疫区〖肆〗、重点疫区都有哪些省份〖伍〗、全国疫情数据分析-截止3月13日〖陆〗、湖北等7省外来务工人员回扬州要一律劝返,无锡也不让进!国家发改委...新冠肺炎不是“...

  • 疫情严重的国家和地区/疫情严重的国家和地区是哪里

    疫情严重的国家和地区/疫情严重的国家和地区是哪里

    本文目录一览:〖壹〗、欧亚国家相继报告!猴痘成为“突发公共卫生事件”后,需要注意什么?_百度...〖贰〗、疫情影响了哪些国家〖叁〗、新冠疫情人口大国20强总体情况——2020-05-13日解读〖肆〗、亚洲地区艾滋病感染率比较高的国家是哪一个?〖伍〗、什么叫重点疫区欧亚国家相继报告!猴痘成为“突发公共卫生事件”后,需要注意什么?_...

  • 【澄海有无疫情地区吗今天,澄海区有没有封城】

    【澄海有无疫情地区吗今天,澄海区有没有封城】

    本文目录一览:〖壹〗、现在汕头哪里有疫情〖贰〗、广东澄海封城了吗〖叁〗、澄海能去汕头吗现在现在汕头哪里有疫情月24日0-24时,汕头市新增1例新冠肺炎确诊病例(轻型)和1例无症状感染者,均在集中隔离场所隔离观察人员中发现。病例1,居住在澄海区凤翔街道,在集中隔离场所隔离观察人员中发现。无症状感染者1,为龙湖区报告的省外来汕货车司机,在集中...

  • 横岗疫情高风险地区有哪些/横岗疫情高风险地区有哪些地方

    横岗疫情高风险地区有哪些/横岗疫情高风险地区有哪些地方

    本文目录一览:〖壹〗、深圳中高风险区有哪些〖贰〗、横岗有哪些工业区〖叁〗、明天横岗能解封吗深圳中高风险区有哪些〖壹〗、自2月19日起,深圳市龙岗区以下两地调整为中风险地区:坂田街道马安堂社区侨联东10巷1号顺兴楼坂田街道中兴路高时石材B区A钢构厂房此次调整依据国家和广东省关于新冠肺炎疫情分区分级防控的工作要求,经深圳市疫情防控指挥部同意后...

  • 河北沧州地区最新疫情/河北沧州最新肺炎疫情

    河北沧州地区最新疫情/河北沧州最新肺炎疫情

    本文目录一览:〖壹〗、河北省沧州市是否高风险地区〖贰〗、河北沧州是什么风险区最新〖叁〗、沧州10月3日新增一例本土无症状是哪的〖肆〗、10月28日沧洲是否封城〖伍〗、河北沧州疫情的起因和源头河北省沧州市是否高风险地区〖壹〗、河北省沧州市不是高风险地区。根据沧州市疫情防控部发布的疫情通告,自2022年12月16日止,沧州没有确诊...

  • 【突发疫情的地区怎么办呢,突发 疫情】

    【突发疫情的地区怎么办呢,突发 疫情】

    本文目录一览:〖壹〗、发生重大传染病疫情怎么办〖贰〗、怎么应对下一次疫情〖叁〗、疫情防控二类地区是什么意思啊〖肆〗、公共卫生突发疫情如何消毒处理?〖伍〗、乡镇疫情防控处置应急预案〖陆〗、突发疫情的应对方法发生重大传染病疫情怎么办服从指挥,相互协作。『2』提供医疗救护和现场救援。『3』采取卫生防护措施,防止交叉感染和污染。...

  • 疫情影响快递物流地区吗(疫情影响快递物流地区吗怎么办)

    疫情影响快递物流地区吗(疫情影响快递物流地区吗怎么办)

    本文目录一览:〖壹〗、疫情会不会影响快递的运转?〖贰〗、近期,快递全国网点“大面积停摆”?“快递停运”的消息在电商和快递圈...〖叁〗、北京为什么暂停收件〖肆〗、淮安的快递可以发往上海吗〖伍〗、快递最新停发地区名单疫情会不会影响快递的运转?〖壹〗、疫情对世界快递行业的影响时效可能变慢且不稳定:受疫情影响,运输需求增加,但航班数...

返回顶部