本文目录一览:
- 〖壹〗 、2022全国中高风险地区一览表最新(实时更新)
- 〖贰〗、如何查桂林市资源县的疫情情况
- 〖叁〗、桂林行程是否带星号?
- 〖肆〗 、广西桂林现在能去吗
- 〖伍〗、广西哪些地方属于中高风险地区
2022全国中高风险地区一览表最新(实时更新)
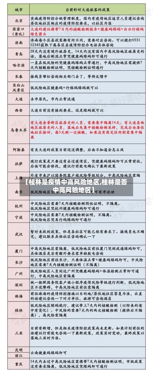
〖壹〗、截至近来,国内共有2个高风险地区 ,76个中风险地区,主要分布在陕西省 、河南省、浙江省等地,以下为详细信息(数据不包括港澳台地区):高风险地区:具体地区名单会随疫情形势动态调整 ,可通过权威渠道实时查询 。高风险地区通常意味着当地疫情较为严重,传播风险高,会采取更为严格的防控措施 ,如封控管理、全员核酸检测等。

〖贰〗、截至2022年1月11日18时,安阳市最新风险等级名单如下:高风险地区(2个)汤阴县育才中学作为教育机构,因出现聚集性疫情传播,被划定为高风险区域 ,需严格落实封闭管理措施。汤阴县古贤镇大朱庄村该村因确诊病例集中且存在社区传播风险,被列为高风险地区,实施全员居家隔离及全面消杀 。

〖叁〗 、022年全国中高风险地区查询可通过以下两种主要方式实现:查询方式一:国务院客户端小程序——疫情风险等级查询入口获取:通过微信搜索“国务院客户端”小程序 ,进入后即可找到“疫情风险等级查询 ”功能入口。

〖肆〗、实时查询入口电脑端 国务院官方网站:通过国家卫生健康委员会或国务院客户端官方网站查询全国风险地区列表,数据权威且更新及时。微信端 “国务院客户端”小程序:打开微信,搜索“国务院客户端”小程序;进入后点击“疫情风险查询 ”功能 ,支持按省份、城市或区县筛选,并可查看具体风险等级及防控政策 。
〖伍〗 、全国中高风险地区名单持续更新如下:截至2022年6月21日,全国有高风险地区11个 ,中风险地区38个如下。
〖陆〗、截至相关通告发布时,2022年安阳市中高风险地区汇总如下:高风险地区有2个 1月10日,汤阴县育才学校被划定为高风险地区。1月10日 ,汤阴县古贤镇大朱庄村被划定为高风险地区。中风险地区有3个 1月10日,内黄县六村乡袁六村被划定为中风险地区 。
如何查桂林市资源县的疫情情况
微信小程序搜索【国务院客户端】→点击“疫情风险查询”→点击“查看全国中高风险疫情地区”即可查询;支付宝搜索【全国风险等级】即可查询。
基础设施与民生交通:2020年才通高速(资兴高速),此前主要依赖国道G241,部分偏远村屯仍存在通行困难。教育医疗:县城有1所普通高中 ,医疗以县人民医院(二甲)为核心,乡村设施相对薄弱,优质资源向桂林市区集中 。
不严重。截止12月6日0-24时 ,桂林市新增本土无症状感染者26例,其中临桂区7例、秀峰区1例 、平乐县10例、全州县5例、资源县3例。桂林北站(GuilinbeiRailwayStation),位于中国广西桂林市 ,是隶属中国铁路南宁局集团有限公司的一等站;是贵广线 、衡柳线上高铁十字枢纽,是桂林铁路枢纽的主客站之一 。
桂林市全州县2022年12月1日有疫情,无症状感染两例。无症状感染者在县城的分布当中 ,平乐县比较多,为22例。灵川县14例,荔浦市3例 ,永福县7例,阳朔县,全州县各2例,资源县1例 。
电话查询 拨打12333:在资源县 ,您可以直接拨打全国统一的劳动保障综合服务电话“12333 ”。该热线提供24小时不间断的服务,包括社保政策询问、个人信息查询等。按照语音提示操作:接通电话后,根据语音提示选取相应的服务选项 ,通常会有专门的社保查询入口 。
桂林市现有9个县,分别是灵川县、兴安县 、全州县、灌阳县、资源县、永福县 、阳朔县、荔浦市、平乐县。
桂林行程是否带星号?
〖壹〗 、工信部:通信行程卡取消星号标记 6月29日下午,国家工信部发布通告 ,即日起取消通信行程卡“星号”标记。目的是落实“外防输入、内防反弹”总策略和“动态清零”总方针,支撑高效统筹疫情防控和经济社会发展,方便用户出行。
〖贰〗、行程码与核酸信息:请确保您的行程码不带星号 ,且14天内保持绿码 。同时,携带48小时内的核酸检测阴性证明。健康码:建议提前申领广西健康码,可通过支付宝或微信进行申领 ,地址填写为酒店地址,以避免机场扫码排队过久。
〖叁〗 、即使未到过中高风险地区,仅因所在城市存在风险区域,行程码便可能被标记星号 ,导致出行受限,如被要求隔离或劝返,严重影响生活与工作安排 。出行便利性提升与行业影响出行便利性增强:取消星号后 ,人们出行规划的顾虑大幅减少。网友纷纷表示将安排探亲、旅游等活动,出行意愿显著增强。
广西桂林现在能去吗
〖壹〗、当前可以前往广西桂林,但需遵循当地的疫情防控措施 。 对于7天内有过本土中高风险地区及所在县市区旅行史的来返桂林人员 ,要求提前48小时向目的地社区报备,并在抵达桂林后1两小时内向社区报告,接受相应的健康管理服务。
〖贰〗 、适合人群与活动不过 ,如果游客喜欢清冷的氛围,或者计划进行一些室内活动,如参观博物馆、艺术馆、品尝当地美食等 ,那么这种天气也不会有太大影响。而且对于一些摄影爱好者来说,雨中的桂林可能会有独特的景致,如雨中的龙脊梯田,云雾缭绕 ,别有一番风味 。
〖叁〗 、现在可以进入桂林市,但是需要遵守疫情防控政策,7天内有本土中高风险地区及所在县市区的旅居史的来返桂林人员须提前48小时向目的地社区报备。

广西哪些地方属于中高风险地区
〖壹〗、全国风险等级查询入口国务院微信小程序用户可通过微信搜索“国务院客户端 ”小程序 ,进入后点击“疫情风险查询”功能,即可查看全国中高风险地区实时名单。该平台数据由国家卫生健康委员会提供,更新及时且权威 。
〖贰〗、广西南宁是低风险地区。截止2022年4月12日最新数据显示 ,南宁地区近来没有中、高风险区域,均为低风险地区。低风险地区的定义为无确诊新冠病例,或者连续14天无新增确诊病例。低风险地区应对策略:实施严防输入 、统筹兼顾的策略 ,取消道路和居住区通行限制 。尽快全面恢复正常的生产生活秩序。
〖叁〗、不是。通过查询全国高中风险区调整了解到,截止至2022年9月8日,广西东兴市划定疫情风险区高风险地区有4处 ,中风险地区有8处,所以广西壮族自治区内划分为中高风险地区 。广西壮族自治区,简称桂,首府南宁市 ,是中华人民共和国省级行政区,位于中国华南地区。
〖肆〗、现在去广西北海是安全的,但需要根据疫情防控要求采取相应措施 ,去北海玩是否需要隔离取决于您的出发地和行程情况。具体规定如下:进入北海的防疫要求 来自中高风险地区:如果您来自中高风险地区,需立即进行居家封闭隔离观察14天,并在观察期间佩戴口罩 ,避免外出 。









