广州增城疫情风险地区(增城疫情区域)

本文目录一览:

广州疫情防控多地已解封

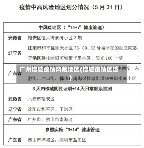
〖壹〗、广州部分区域已根据疫情防控优化措施解封 ,但当前单日新增感染仍在7000例左右,防控管理逐步放宽的同时需加强个人防护。

广州增城疫情风险地区(增城疫情区域)-第1张图片

〖贰〗、武汉完全恢复常态的时间无法精确预测,但结合当前政策调整趋势和广州等地的经验 ,恢复进程正在加快 ,具体时间取决于疫情形势 、防控政策优化及社会配合程度等多方面因素 。广州解封的依据与启示 广州本轮疫情累计报告127万例感染者,其中无症状感染者占九成,重症、危重症仅4例 ,无死亡病例。

广州增城疫情风险地区(增城疫情区域)-第2张图片

〖叁〗、南部战区总医院于2021年12月6日08:00正式解除封控,恢复常态化门急诊及正常诊疗服务。解除封控背景与时间封控原因:2021年12月3日下午,医院根据属地疫情防控要求实施封控管理 。解除依据:经疾控部门综合研判 ,并依据上级通知,医院决定解封 。

广州增城疫情风险地区(增城疫情区域)-第3张图片

广州增城区属于什么风险等级,广州增城区属于什么风险等级地区

广州增城区近来全域均为常态化防控区域,没有疫情高风险区和低风险区的划分。以下是关于广州增城区风险等级的详细说明:常态化防控区域 广州增城区全域近来均处于常态化防控状态 ,这意味着该区域在疫情防控方面没有特定的高低风险划分,但仍需遵循常规的疫情防控措施。

截至3月,广州市无高 、中风险地区 ,全市各区均为低风险地区,具体包括越秀区、天河区、荔湾区 、海珠区、黄埔区、番禺区 、白云区、南沙区、花都区 、增城区 、从化区 。以下是详细说明:风险等级划分标准 高风险地区:需同时满足两个条件,即累计病例超过50例 ,且14天内有聚集性疫情发生。

是高风险地区。高风险地区一般是指累计新冠病例超过了50例 ,同时〖Fourteen〗、天内是有聚集性疫情发生;中风险区域,14天以内有新增新冠确诊病例,合计新冠肺炎确诊病例未超过50病例合计确诊的病例超过50例 ,14天之内未未发生聚集性疫情;低风险地区,没有确诊新冠肺炎病例,或连续14天都无新增加确诊新冠病例 。

看你从什么风险等级地区来。增城区是广州市市辖区 ,位于广东省中东部、广州市东部。通过查询本地宝了解到 。去增城会不会被隔离需要看你从什么风险等级地区来。中高风险地区旅居史都需要隔离七天,低风险旅居史需要持有健康码绿码,体温检测正常 ,可以自由出城。

022年广州全市各区均为疫情低风险地区 。以下为详细说明:低风险地区范围:2022年广州全市包括越秀区 、海珠区、荔湾区、天河区 、白云区、黄埔区、番禺区 、花都区、南沙区、从化区 、增城区在内的所有区,均被划定为低风险地区。

广州增城区属于什么风险等级

〖壹〗、截至3月,广州市无高、中风险地区 ,全市各区均为低风险地区,具体包括越秀区 、天河区 、荔湾区、海珠区、黄埔区 、番禺区、白云区、南沙区 、花都区、增城区、从化区。以下是详细说明:风险等级划分标准 高风险地区:需同时满足两个条件,即累计病例超过50例 ,且14天内有聚集性疫情发生 。

〖贰〗 、广州增城区近来全域均为常态化防控区域 ,没有疫情高风险区和低风险区的划分 。以下是关于广州增城区风险等级的详细说明:常态化防控区域 广州增城区全域近来均处于常态化防控状态,这意味着该区域在疫情防控方面没有特定的高低风险划分,但仍需遵循常规的疫情防控措施。

〖叁〗、是高风险地区。高风险地区一般是指累计新冠病例超过了50例 ,同时〖Fourteen〗、天内是有聚集性疫情发生;中风险区域,14天以内有新增新冠确诊病例,合计新冠肺炎确诊病例未超过50病例合计确诊的病例超过50例 ,14天之内未未发生聚集性疫情;低风险地区,没有确诊新冠肺炎病例,或连续14天都无新增加确诊新冠病例 。

〖肆〗 、看你从什么风险等级地区来。增城区是广州市市辖区 ,位于广东省中东部、广州市东部。通过查询本地宝了解到 。去增城会不会被隔离需要看你从什么风险等级地区来。中高风险地区旅居史都需要隔离七天,低风险旅居史需要持有健康码绿码,体温检测正常 ,可以自由出城。

〖伍〗、广州市各区最新风险等级公布,广州11个行政区中,除南沙区 、从化区 、增城区为低风险外 ,其余8个区均为中风险 。相比2月29日公布的分级情况 ,越秀区由低风险调整至中风险。

〖陆〗、低风险地区范围:2022年广州全市包括越秀区、海珠区 、荔湾区、天河区、白云区 、黄埔区、番禺区、花都区 、南沙区、从化区、增城区在内的所有区,均被划定为低风险地区。

广州关于非中高风险地区来增人员继续免费核酸检测通告

〖壹〗 、政策背景与实施目的为应对当前疫情防控形势,进一步强化外防输入措施 ,广州市增城区自2022年3月14日起,对非中高风险地区来(返)增人员实施免费核酸检测政策,旨在通过主动筛查降低疫情传播风险 。

〖贰〗、重点人员全覆盖核酸检测今后每月开展一次 ,由各镇街自行安排开展。近来,白云区各镇街核酸检测点都在高效运转中。

〖叁〗、高风险地区和中风险地区人员 、持红码或黄码人员以及未申报湖北或广东健康码人员不得来穗返穗 。擅自来穗返穗人员抵穗之日起进行核酸检测和实施14天居家或集中隔离医学观察,隔离期间一律不得外出 ,14天后无症状且再次核酸检测为阴性的,方可解除医学观察 。集中隔离医学观察食宿费用自理。

2022广州低风险地区有哪些?

022年广州全市各区均为疫情低风险地区。以下为详细说明:低风险地区范围:2022年广州全市包括越秀区 、海珠区、荔湾区、天河区 、白云区、黄埔区、番禺区 、花都区、南沙区、从化区 、增城区在内的所有区,均被划定为低风险地区 。

022年2月16日广州疫情最新消息显示 ,当地均为低风险地区,疫情主要分布在南沙区和花都区。具体信息如下:广州疫情风险等级情况整体风险等级:截至2022年2月16日上午9时,广州海珠、荔湾、天河 、白云、黄埔、南沙 、番禺 、花都、从化、增城十个区均为低风险地区。

广州太古汇在2022年2月15日14点前后的风险等级均为低风险地区 ,但当天因疫情防控需求采取了临时管控措施 。具体说明如下:风险等级情况根据信息 ,截至2022年2月15日14点,广州全域(包括太古汇所在区域)均为低风险地区。

广州疫情防控形势的阶段性成果自2022年4月22日起,广州市白云区三元里大道鸿盈汇大厦 、人和镇迪鹿酒吧、黄石街道江夏灯饰建材城等3个区域由中风险调整为低风险地区 ,全市实现无中高风险地区,广东省全域进入低风险状态。交通逐步恢复:自4月23日10时起,白云区6个地铁站点和182个公交站点恢复运营 。

近来广州市各地均为疫情低风险地区 ,暂时没有升风险,但存在一定潜在风险需关注。 具体分析如下:当前风险等级情况根据公开信息,自2022年4月22日起 ,广州市白云区此前划定的3个中风险地区(三元里大道鸿盈汇大厦、人和镇迪鹿酒吧 、黄石街道江夏灯饰建材城)已全部调整为低风险地区。

自2022年4月12日起,广州市白云区以下两地由低风险地区调整为中风险地区:白云区人和镇穗和东大街12号205-208迪鹿酒吧该场所因涉及聚集性疫情传播风险,被划定为中风险区域 ,实施相应管控措施 。

增城区关于新增临时管控区和延续强化_疫情防控措施的通告_(第114号...

增城区关于新增临时管控区和延续强化疫情防控措施的通告(2022年第114号) 根据疫情防控需要,经增城区新型冠状病毒肺炎疫情防控指挥部研究决定,自11月28日6时至11月30日24时 ,新增临时管控区和延续强化疫情防控措施如下:新增临时管控区 (一)永宁街:碧桂园云顶小区、东凌广场。

增城区关于新增风险区域和临时管控区的通告根据疫情防控需要 ,经增城区新型冠状病毒肺炎疫情防控指挥部研究决定,自11月29日起,新增高风险区域和临时管控区如下:高风险区中新镇中新镇集丰村迳贝路28号、31-1号 、57号、59号、64号。中国铁建世界公馆项目部 。中新镇集丰村张伯公街3号 。

具体如下:新增临时管控区具体范围11月8日0时起 ,划定以下区域为临时管控区:解放碑街道:新华路88号附2号;两路口街道:华安大厦,重庆中德生殖医院;上清寺街道:山益村21号。

相关推荐

  • 青海疫情分险地区名单(青海疫区划分)

    青海疫情分险地区名单(青海疫区划分)

    本文目录一览:〖壹〗、全国中高风险地区的分布〖贰〗、青海甘肃疫情风险等级〖叁〗、青海省B类地区返绵最新规定全国中高风险地区的分布〖壹〗、截至7月6日,全国现有高风险地区246个、中风险地区140个,涉及北京、安徽、内蒙古、上海、福建、江苏、山东、陕西、辽宁9个省份,具体调整情况如下:辽宁高风险区:振兴区永昌街道振八街28-25号调整为高风...

  • 【江苏连云港地区有疫情吗,2021江苏连云港有疫情吗】

    【江苏连云港地区有疫情吗,2021江苏连云港有疫情吗】

    本文目录一览:〖壹〗、江苏连云港大虾不能吃的了吗?〖贰〗、江苏连云港现在可以进吗?〖叁〗、江苏连云港疫情严重吗〖肆〗、截至3月10日24时新型冠状病毒肺炎疫情最新情况江苏连云港大虾不能吃的了吗?〖壹〗、连云港它是一个靠海的城市,它的海鲜都是相,对于比较新鲜和便宜的,连云港上面的虾的话,这个肯定是可以吃的呀,这个没什么问题。〖贰〗、因...

  • 去甘肃咋报备疫情地区/疫情期间去甘肃需要什么手续

    去甘肃咋报备疫情地区/疫情期间去甘肃需要什么手续

    本文目录一览:〖壹〗、甘肃为什么要主动报备?如何报备?〖贰〗、疫情报备怎么报备〖叁〗、外地回来如何报备〖肆〗、报备行程怎么报备〖伍〗、去外地怎么报备甘肃为什么要主动报备?如何报备?〖壹〗、甘肃主动报备主要是为了及时掌握人员流动信息,有效防控疫情传播风险,保障公众健康安全。通过主动报备,相关部门可以提前做好应对准备,对潜在风险人...

  • 【疫情地区外卖宣传语大全,疫情期间外卖话术】

    【疫情地区外卖宣传语大全,疫情期间外卖话术】

    本文目录一览:〖壹〗、暖心---藏在一份外卖里的“爱”〖贰〗、疫情期间餐饮外卖文案〖叁〗、对疫情志愿者的感谢语〖肆〗、不要遇到疫情就躺平!来看看疫情冲击下的餐饮行业自救关键词〖伍〗、酒店复工宣传语有哪些?〖陆〗、疫情期间饭店外卖宣传语暖心---藏在一份外卖里的“爱”〖壹〗、月28日下午,东风鸿泰旗下武汉地区11家4S店给...

  • 拉萨疫情低风险地区查询/拉萨是疫情低风险区吗

    拉萨疫情低风险地区查询/拉萨是疫情低风险区吗

    本文目录一览:〖壹〗、西藏旅行重启:6月进藏需要什么条件,参观布达拉宫如何预约呢?〖贰〗、低风险地区查询入口〖叁〗、使用微信怎么查询疫情高低风险区〖肆〗、在哪查自己所在地属于低风险区西藏旅行重启:6月进藏需要什么条件,参观布达拉宫如何预约呢?〖壹〗、月进藏需满足以下条件:所在地区为低风险地区。提前填报个人健康信息,可通过微信关注“西...

  • 临河疫情地区分布(临河疫情地区分布图)

    临河疫情地区分布(临河疫情地区分布图)

    本文目录一览:〖壹〗、从临河到包头需要隔离吗〖贰〗、临河有疫情没有〖叁〗、临河为什么封城了〖肆〗、内蒙古疫情形势趋严,蒙煤外运受阻〖伍〗、巴彦淖尔临河区划定疫情中高风险区公告从临河到包头需要隔离吗〖壹〗、不用。临河区位于内蒙古自治区巴彦淖尔市中部,居河套平原腹地,当地无疫情。从无风险低风险地区临河到包头,并不需要隔离,但需要持...

  • 新疆疫情风险地区分布/新疆 疫情风险

    新疆疫情风险地区分布/新疆 疫情风险

    本文目录一览:〖壹〗、注意!本土确诊+59,在这些地方〖贰〗、新疆疫情控制住了吗〖叁〗、疫情区有哪些注意!本土确诊+59,在这些地方苏州市10例、无锡市2例(南京至苏州往返客运班线、旅游包车业务暂停,南京市出租汽车禁止前往苏州等涉疫地区;无锡暂停至苏州的市际班车及包车客运业务)。辽宁:6例(均在葫芦岛市)。四川:5例(均在成都市)。云南:...

  • 疫情风险地区查询杭州/杭州疫情风险等级划分

    疫情风险地区查询杭州/杭州疫情风险等级划分

    本文目录一览:〖壹〗、2022年全国中高风险地区查询方式入口〖贰〗、怎么查询地区疫情风险等级〖叁〗、支付宝如何查询所在地区疫情风险等级2022年全国中高风险地区查询方式入口022年全国中高风险地区查询可通过以下两种主要方式实现:查询方式一:国务院客户端小程序——疫情风险等级查询入口获取:通过微信搜索“国务院客户端”小程序,进入后即可找到“...

  • 河北是哪些地区有疫情/河北都是哪些地方有疫情

    河北是哪些地区有疫情/河北都是哪些地方有疫情

    本文目录一览:〖壹〗、河北此轮疫情对区域钢市影响有限〖贰〗、截至1月5号以前,河北3天59人感染,确诊病例都分布在哪里?〖叁〗、河北省是否苗木疫情地区〖肆〗、河北现有确诊118例,这些病例具体分布在哪些城市?河北此轮疫情对区域钢市影响有限河北此轮疫情对区域钢市影响有限,主要体现在运输端和情绪端,对生产端和供需基本面冲击较小,且常态化...

  • 【昆明疫情低风险地区名单,昆明疫情风险等级划分】

    【昆明疫情低风险地区名单,昆明疫情风险等级划分】

    本文目录一览:〖壹〗、云南昆明是低风险地区吗〖贰〗、昆明低风险地区可以去个旧吗〖叁〗、昆明属于什么风险地区云南昆明是低风险地区吗〖壹〗、云南省根据疫情风险等级评估结果,将129个县(市、区)划分为高风险(15个)、较高风险(17个)、中风险(41个)、较低风险(27个)、低风险(29个)五类地区,其中昆明主城四区中的官渡区、五华区、西山区...

返回顶部