本文目录一览:
- 〖壹〗 、中国基孔肯雅热疫情分布
- 〖贰〗、人口大国20强疫情总体情况——2020-04-16日解读
- 〖叁〗、一图看懂全国各地区新冠累计确诊人数
- 〖肆〗 、从疫情冲击感染高峰时间预测图,看未来疫情将如何发展
- 〖伍〗、最新全国风险地区名单查询入口(实时更新)
- 〖陆〗、广州疫情防控地图查询(封控区+管控区+防范区)
中国基孔肯雅热疫情分布
北京:偶有境外输入病例,输入风险持续存在 。传播媒介白纹伊蚊活动范围和密度较低 ,尚未出现本地传播疫情,但需警惕世界交流带来的风险。基孔肯雅热疾病特点与传播途径症状:突发高热(可达39℃以上) 、对称性多关节痛(手腕、脚踝、膝盖等),伴皮疹、肌肉疼痛 、头痛等。

佛山基孔肯雅热疫情区域分布分析 2025年7月 ,广东省佛山市暴发基孔肯雅热疫情,病例集中出现在顺德区,并逐步扩散至其他辖区 。以下为疫情主要分布区域及特点:核心疫区:顺德区顺德区是此次疫情的重灾区 ,占全市总病例的90%以上。

截至2025年10月11日,国内已有基孔肯雅热本地病例报告的省份为广东省,均为轻症且无死亡病例。

025年我国基孔肯雅热(基孔肯雅热)疫情主要集中在广东省,其中江门市病例数比较多 。
025年中国基孔肯雅热疫情以广东省为核心区域 ,病例均为轻症且无重症或死亡病例。 主要分布地区 广东省报告了16452例本地确诊病例,其中佛山市(10032例)、江门市(5209例)、广州市(590例)三地占比比较高,呈现区域聚集性特征。
截至2025年8月 ,基孔肯雅热疫情在国内仍以境外输入病例为主,集中在广东 、云南等与东南亚交往频繁的省份。 核心分布省份境内传播与东南亚接壤或人员流动较大的地区关联密切:广东省:2025年7月佛山市出现输入病例引发的本地传播疫情,是当年最活跃的地区 。

人口大国20强疫情总体情况——2020-04-16日解读
020年4月16日全球人口大国20强疫情总体情况呈现多阶段分化特征 ,美国单日新增病例重回3万例以上,印度进入爆发期,全球病例增速由指数关系转为线性关系 ,中国境内疫情受控但面临境外输入压力。全球人口大国20强疫情阶段分布第一类:爆发期国家(7个)以美国为首,包括巴西、俄罗斯、德国 、伊朗、土耳其和印度。
020年4月21日全球人口大国20强疫情总体情况呈现多阶段分化特征,美国确诊病例居首 ,印度、俄罗斯等国增速显著,中国处于衰退期 。 以下为具体分类及分析:第一类国家:处于爆发期的国家(7个)美国:确诊79万例,新增26487例,为全球确诊病例比较多的国家 ,疫情规模远超其他人口大国。
强大的组织能力 、动员能力、协调能力。战“疫 ”是一次人民战争,全民动员、全民参与 、全民配合 。
韩国:以16300亿美元挤入前10,超过意大利和巴西。人均GDP前10:卡塔尔:跌幅超17% ,下滑至第11位。其余8国:卢森堡、瑞士、爱尔兰等仍占据前10,卢森堡以116920美元居首 。中国的人均GDP表现排名上升:中国大陆人均GDP排名从2019年的第69位升至第63位,上升6个位次。
一图看懂全国各地区新冠累计确诊人数
全国各地区新冠累计确诊人数可通过以下图表直观了解 ,颜色越深代表确诊病例数越多:累计确诊病例前五地区及数据:香港:306804例,为全国累计确诊病例比较多的地区。湖北:68391例,早期疫情严重地区 ,累计确诊数位居前列 。吉林:36603例,曾出现局部疫情反弹,累计确诊数较高。
截至2021年6月25日10时25分 ,全球新冠确诊患者累计突破8亿人,死亡人数达391万人。以下是具体数据及分析:确诊病例增长情况2021年5月13日8时36分,全球累计确诊6069亿人,死亡333万人。至6月25日 ,新增确诊2000万人,用时1个月零12天 。
全国确诊病例排名靠前的省份与城市近来,全国确诊病例排名靠前的省份有广东省、河南省 、浙江省 ,城市有重庆、温州、深圳,这些地区需加强防控措施。全国各城市昨日新增与累积确诊病例排名近来,全国各城市昨日新增主要集中在湖北省内 ,累积确诊病例排名前三是武汉 、孝感、黄冈,湖北省内城市疫情防控任务艰巨。
从疫情冲击感染高峰时间预测图,看未来疫情将如何发展
从疫情冲击感染高峰时间预测图及相关信息来看,未来疫情发展可能呈现以下趋势:感染高峰的阶段性推进不同地区依次达峰:根据预测图显示 ,红色区域省份已度过感染高峰,处于平峰阶段;橘黄色区域省份将相继进入感染高峰 。例如京津冀和川渝等地已度过感染高峰,即将迎来重症高峰;沪苏浙、云贵桂与东北三省正迎来感染高峰。
以下是对新冠未来发展的预测分析:新冠症状对社会的冲击:新冠症状普遍重于普通感冒 ,多数感染者难以忽视症状继续正常工作或学习。
江西省的疫情预测情况江西预测第一波疫情将于2023年1月上旬达到感染高峰,2023年3月上旬转入低水平流行,疫情持续3个月左右时间,届时累计感染率接近80% 。
“新十条”发布后 ,旅游业全面复苏至疫前水平仍需较长时间,预计可能需要2-3年甚至更久,具体分析如下:疫情感染高峰的短期冲击感染率预测:中国疾病预防控制中心专家冯子健表示 ,第一波疫情冲击下人群感染率可能达60%,最终感染人数或达80%-90%。
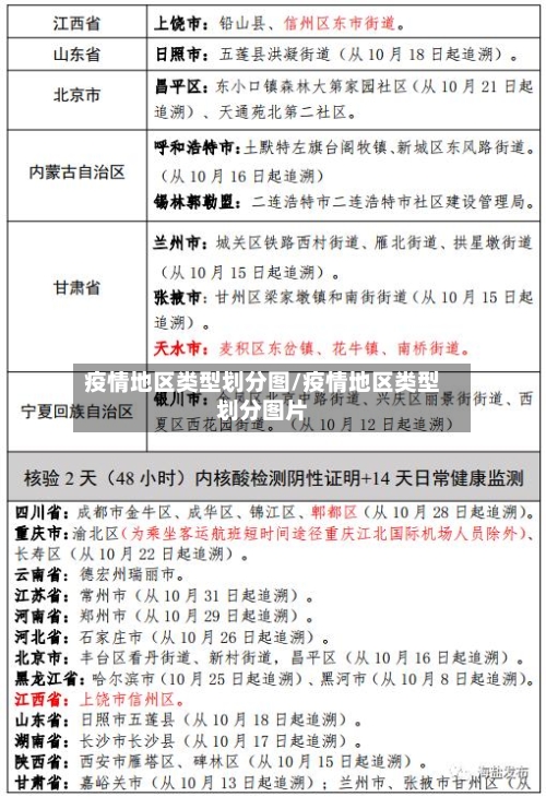
最新全国风险地区名单查询入口(实时更新)
〖壹〗 、全国风险等级查询入口国务院微信小程序用户可通过微信搜索“国务院客户端”小程序,进入后点击“疫情风险查询 ”功能 ,即可查看全国中高风险地区实时名单。该平台数据由国家卫生健康委员会提供,更新及时且权威 。
〖贰〗、最新全国风险地区名单可通过本地宝——全国疫情中高风险地区名单查询器实时查询。查询平台:本地宝——全国疫情中高风险地区名单查询器查询入口:点击进入(实时更新)本地宝的全国疫情风险等级名单查询系统由小编们实时维护,风险地区有调整时会第一时间更新专题 ,确保用户获取的信息准确且及时。
〖叁〗、查询方式:点击进入上海本地宝的风险专题页面,可获取全面的风险地区数据 。附加功能:关注微信公众号“上海本地宝”,在对话框搜索【风险】 ,即可便捷获取实时更新的全国疫情风险等级和中高风险地区名单。注意:以上数据仅限于中国大陆地区,不包括港澳台。
〖肆〗 、查询方式一:国务院客户端小程序——疫情风险等级查询入口获取:通过微信搜索“国务院客户端”小程序,进入后即可找到“疫情风险等级查询 ”功能入口。查询流程:进入小程序后,点击页面上部的查询按钮 ,系统将直接展示全国中高风险地区名单,信息一目了然,无需复杂操作 。
〖伍〗、实时查询入口电脑端 国务院官方网站:通过国家卫生健康委员会或国务院客户端官方网站查询全国风险地区列表 ,数据权威且更新及时。微信端 “国务院客户端”小程序:打开微信,搜索“国务院客户端”小程序;进入后点击“疫情风险查询”功能,支持按省份、城市或区县筛选 ,并可查看具体风险等级及防控政策。
广州疫情防控地图查询(封控区+管控区+防范区)
〖壹〗 、广州疫情防控地图可通过微信搜索公众号“广州本地宝 ”,关注后在对话框回复“封控”获取查询入口,入口支持查看各区封控区、管控区、防范区范围及服务热线 。
〖贰〗、广州管控区域地图可通过微信搜索“广州本地宝”公众号 ,关注后在对话框回复【封控】获取入口进行查看,同时可获取各区封控区 、管控区、防范区名单、管理措施及服务热线等信息。具体操作步骤:打开微信,在搜索栏输入“广州本地宝 ” ,关注该公众号。进入公众号后,在对话框输入“封控”并发送 。
〖叁〗 、本地宝封控/管控/防范地图查询查询入口:通过微信搜索公众号“广州本地宝”,关注后在对话框回复【封控】,获取查询入口链接。操作流程:进入链接后 ,选取所在区域(如天河区、越秀区等)。地图会显示封控区、管控区 、防范区的具体范围,可通过缩放地图查看细节 。
〖肆〗、查询入口:可直接查看广州封控区、管控区 、防范区地图获取相关信息。温馨提示:查询过程中,可选取区 ,查看所在区封控区管控区防范区范围。其他查询方式:微信搜索公众号广州本地宝,关注后在对话框回复【封控】可获广州疫情封控地图查询、疫情封控区+管控区+防范区名单、进出要求及解封消息 。
〖伍〗 、广州封控区、管控区、防范区查询入口为:微信搜索公众号广州本地宝,关注后在对话框回复【封控】获取查询入口。通过该入口可进行以下操作和了解相关信息:区域范围查询:查询过程中 ,可选取所在区,查看该区封控区、管控区 、防范区的具体范围。









