【广州属于疫情重点地区吗,广州是疫情重点关注地区吗】

本文目录一览:

5月16日起白云机场不再将国内进港航班全纳入重点管控

〖壹〗、白云机场自2022年5月16日06:00起调整国内进港航班管控措施,不再将所有国内进港航班纳入重点管控 ,具体安排如下:管控措施调整核心内容 非重点管控地区航班:恢复常态化运行,通过一号航站楼(T1)和二号航站楼(T2)正常进港流程保障。

【广州属于疫情重点地区吗,广州是疫情重点关注地区吗】-第1张图片

〖贰〗 、0月21日6:00起,白云机场国内进港航班重点管控范围调整为兰州、额济纳旗、二连浩特等3个地区3个机场的进港航班 ,国内其他地区机场来穗航班按正常航班保障。

【广州属于疫情重点地区吗,广州是疫情重点关注地区吗】-第2张图片

〖叁〗 、自10月29日06:00起,白云机场将黑河市、陇南市机场进港航班纳入重点管控范围,同时取消伊犁州机场进港航班重点管控 。

〖肆〗、从白云机场出发乘坐国内航班的旅客 ,自4月30日起须同时满足以下条件:持48小时核酸检测阴性证明 、现场接受抗原检测、健康码绿码且体温检测正常。 具体要求如下:48小时核酸检测阴性证明旅客需提供有效时间内的核酸检测结果(以采样时间计算),纸质或电子版均可。

〖伍〗、白云机场取消对张家界进港航班的重点管控:白云机场即日起取消了对张家界进港航班的重点管控措施 。这意味着从张家界飞往白云机场的航班将不再受到特别的防疫管控,乘客的出行将更加便捷。然而 ,乘客仍需遵守基本的防疫规定,如佩戴口罩 、保持社交距离等。

疫情防控重点关注地区有哪些?

之前人员流动小 、流动慢的偏远地区、农村地区需重点关注,相关部门需未雨绸缪 ,做好药品、医疗资源准备 ,以加强应对 。春节出行仍需保持个人防护客流量回升:随着防疫政策进一步优化,今年春运客流量增长明显。

湖北省作为重点疫区:作为疫情的发源地,湖北省尤其是武汉市在疫情期间面临着极大的挑战。随着疫情的扩散 ,湖北省其他地区也受到了严重影响,因此整个省份被视为重点疫区 。 广东 、黑龙江等省份的疫情情况:广东等地由于人口流动大、密度高,疫情传播速度快 ,一度成为重要的防控区域。

面对京津沪豫辽粤六省份奥密克戎本土病例,疫情防控需重点关注以下方面:强化溯源与流调能力奥密克戎传播速度快、隐匿性强,需通过跨区域信息共享平台打破数据壁垒 ,实现病例信息 、行程轨迹、密接人员等数据的即时互通。

重点关注地区是指:重点管控区所在的地市除重点管控区以外的行政区域 。 重点关注地区管理措施:从防控指令下达日开始,该市来(返)沈人员需提供7日内或48小时新冠病毒核酸检测阴性证明,无法提供核酸检测阴性信息的 ,需第一时间接受核酸检测 。

广东疫情重点地区名单

〖壹〗、020年3月广东省新冠肺炎疫情风险等级重点地区名单如下:中风险地区:广州市越秀区;深圳市福田区;佛山市禅城区 、南海区、顺德区、三水区;惠州市惠城区 、惠阳区、惠东县、博罗县 、大亚湾区;中山市主城区片区;肇庆市端州区;揭阳市普宁市。

〖贰〗 、此次疫情新增本土确诊病例涉及广东的深圳、东莞、广州 、江门、揭阳五市,其中江门新会区疫情较为突出,已报告6例确诊病例和2例本土无症状感染者。新会区疫情现状江门新会区是此次疫情的重点区域 ,截至近来累计报告6例确诊病例和2例无症状感染者 。

〖叁〗、国内重点地区(2025年7月最新数据)广东省以下13个地市报告本地病例:佛山 、广州、东莞、中山 、深圳、江门、肇庆 、梅州、珠海、惠州 、潮州 、阳江、云浮。全球分布特征主要流行区域集中在美洲、亚洲和非洲三大洲 ,但受传播范围广 、变数多的影响,具体国家名单尚未公开。

〖肆〗、新增本土确诊病例情况根据广东卫健委3月31日通报,3月30日0-24时 ,全省新增本土确诊病例11例,其中广州报告1例,深圳6例 ,珠海1例,东莞3例 。该病例为广州在重点人群筛查中发现,具体活动轨迹及感染来源需等待官方进一步通报。

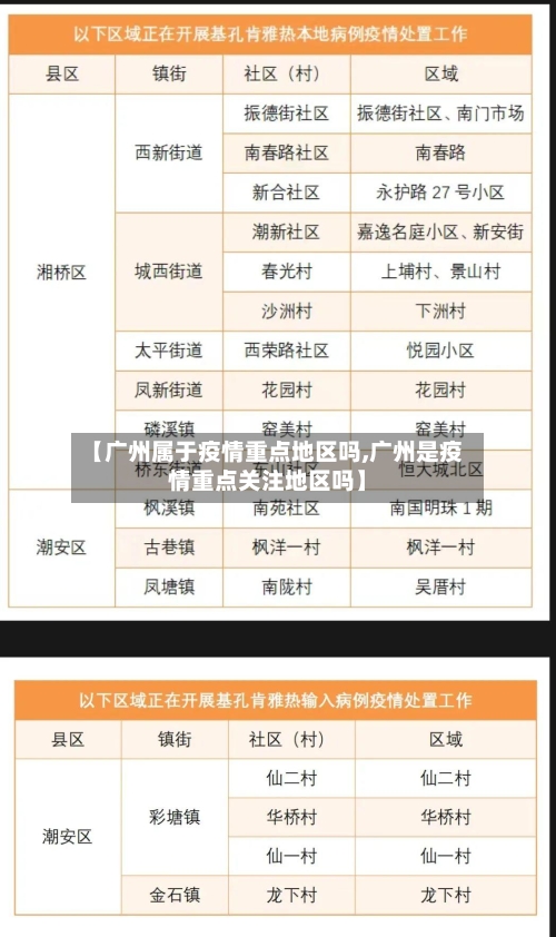
〖伍〗、广东省“两热”(基孔肯雅热和登革热)疫情高风险区涉及以下地区:深圳市福田区福保街道菩提路216号点彩人家28栋该区域被明确列为高风险区 ,需重点关注蚊媒传播风险。基孔肯雅热和登革热均通过伊蚊叮咬传播,居民应加强防蚊措施,如清理积水容器 、使用蚊帐或驱蚊剂 ,避免蚊虫滋生 。

〖陆〗、例如,疫情初期湖北省全省因疫情严重被整体列为重点疫区;同时,全国范围内有27个市因确诊病例数突破100例被纳入该范畴 ,具体包括浙江省温州市、台州市 、杭州市、宁波市 ,河南省信阳市、驻马店市,安徽省合肥市 、阜阳市,江西省南昌市等。这些城市因疫情传播风险较高 ,需采取更严格的防控措施。

全国各地哪些地方疫情厉害

〖壹〗、上海疫情受到全国高度关注且被认为“严重”,主要与疫情传播规模与防控难度、城市地位与影响 、防控过程中的个别问题引发舆论关注 、全国支援下的压力与期待等多方面因素有关 。

〖贰〗、江苏省是近来全国疫情最为严重的省份之一。根据最新的中高风险区域名单,江苏省拥有2个高风险地区和50个中风险地区。8月1日 ,江苏新增40例本土确诊病例,其中11例为轻型,29例为普通型 。同时 ,新增2例本土无症状感染者,以及3例境外输入确诊病例 。

〖叁〗、湖北省 、黑龙江省、江苏省、山东省 、河南省。根据全国疫情防控中心显示,湖北省是最严重的 ,其次就数黑龙江省了,全国各地都不要黑龙江身份的打工者。都怕被传染,年后外出的打工者有百分八十五的人都被劝返回黑龙江省了 。

〖肆〗、首次爆发地:新型冠状病毒肺炎疫情自2020年初在中国湖北省武汉市首次爆发 ,并迅速蔓延至全国各地及全球范围。疫情扩散情况:由于早期对病毒传播和感染途径的认识不足 ,以及春节期间人员流动性增加,导致疫情在短时间内迅速扩散,使湖北省特别是武汉市成为了中国疫情最为严重的地区。

〖伍〗、其中上海在2022年春季的本土疫情中 ,单日无症状感染者数量曾连续多日突破2万例 。 防控现状 当前疫情监测数据显示,尚未有城市出现持续性暴发趋势。病毒的传播强度与变异毒株特性 、人群免疫屏障建立程度直接相关,我国建立的全国传染病直报网络系统正持续监测各地疫情态势变化。

〖陆〗、我们都知道 ,新型冠状病毒具有很强的传染性,它会人传人,会通过各种各样的途径传播 ,比如飞沫传播、接触传播以及空气传播等等,全国各地都感染了 。

相关推荐

  • 滦平哪个地区有疫情(滦平县属于高风险地区吗)

    滦平哪个地区有疫情(滦平县属于高风险地区吗)

    本文目录一览:〖壹〗、石家庄属于什么风险等级?〖贰〗、承德是中高风险地区吗〖叁〗、风雨同舟见担当!承德露露以社会责任诠释企业深层价值石家庄属于什么风险等级?〖壹〗、自2021年1月6日起,石家庄市藁城区全域被调整为高风险地区。具体说明如下:调整依据:根据国务院应对新冠肺炎联防联控机制关于科学划分、精准防控等工作要求,对石家庄市藁城区进行了...

  • 和平街地区疫情/和平街地区疫情最新消息

    和平街地区疫情/和平街地区疫情最新消息

    本文目录一览:〖壹〗、全国疫情风险城市有哪些(截至11月26日)〖贰〗、朝阳区风险等级〖叁〗、北京八月五日疫情情况,8月4日北京疫情最新消息〖肆〗、湖北黄石和平街社区:加强巡查宣传,筑牢防溺水安全网全国疫情风险城市有哪些(截至11月26日)〖壹〗、月26日起,北京海淀西三旗街道富力桃园C区由中风险地区调整为低风险地区。调整原因:截至...

  • 【风险地区查询蚌埠疫情,安徽蚌埠风险等级】

    【风险地区查询蚌埠疫情,安徽蚌埠风险等级】

    本文目录一览:〖壹〗、蚌埠是什么风险等级〖贰〗、这些地区人员非必要不进藏旅游!7月2日官方更新〖叁〗、蚌埠市高风险地区吗蚌埠是什么风险等级中高风险地区。蚌埠,简称“蚌”,别称珠城,安徽省地级市,是安徽省重要的综合性工业基地,全国性综合交通枢纽。通过查询该地区疫情防控了解到,截止2022年11月11日,该地区属于中高风险地区。新冠疫情风险:...

  • 增城是疫情地区吗/增城是疫情地区吗现在

    增城是疫情地区吗/增城是疫情地区吗现在

    本文目录一览:〖壹〗、广州关于非中高风险地区来增人员继续免费核酸检测通告〖贰〗、60秒知天下事〖叁〗、11月24日0时起广州增城区新增2个高风险区域(附地图)〖肆〗、增城市正果现在有没有停广州关于非中高风险地区来增人员继续免费核酸检测通告〖壹〗、政策背景与实施目的为应对当前疫情防控形势,进一步强化外防输入措施,广州市增城区自2022...

  • 【疫情地区来人要隔离吗,疫情地区来人要隔离吗最新消息】

    【疫情地区来人要隔离吗,疫情地区来人要隔离吗最新消息】

    本文目录一览:〖壹〗、不同省市来的人可以同一个区域隔离观察吗?〖贰〗、一回家就隔离需要报备吗〖叁〗、高风险地区回来的人如何处理〖肆〗、去过中风险地区要隔离吗不同省市来的人可以同一个区域隔离观察吗?首先呢你要看你来自哪个省市,如果你来来自那种疫情高发区的话,你当然是需要进行隔离观察的。如果说你来得不是的话,你就压根儿不需要隔离观察,当...

  • 东胜疫情风险地区划分图(东胜疫情风险地区划分图高清)

    东胜疫情风险地区划分图(东胜疫情风险地区划分图高清)

    本文目录一览:〖壹〗、天津近来是什么风险地区?〖贰〗、最新全国风险地区名单查询入口(实时更新)〖叁〗、德阳疫情风险等级划分最新〖肆〗、云南公布129个县(市、区)疫情风险等级!昆明主城四区等被列为高风险天津近来是什么风险地区?〖壹〗、高风险地区:共12处。高风险地区通常指疫情传播风险极高、病例集中或存在广泛社区传播的区域,需采取最严...

  • 低风险地区有疫情嘛现在/低风险区现在有哪些

    低风险地区有疫情嘛现在/低风险区现在有哪些

    本文目录一览:〖壹〗、什么是低风险地区〖贰〗、北京去天津近来能去吗?〖叁〗、低风险地区是什么意思〖肆〗、低风险等于无风险吗?〖伍〗、西咸新区和高新区关于恢复正常生产生活秩序联合通告什么是低风险地区〖壹〗、低风险区域是指以县市区为单位,无确诊病例或连续14天无新增确诊病例的地区。关于低风险区域,可以进一步了解以下信息:定义标准:...

  • 石化地区疫情情况如何/石化最新消息

    石化地区疫情情况如何/石化最新消息

    本文目录一览:〖壹〗、大连新增11个中风险地区,此次疫情的源头是什么?〖贰〗、2030年全球石化市场复合年增长率将为4.95%〖叁〗、黄埔的广州石化现在还在营业吗〖肆〗、卫星发现了一个重要信号,中国正在“热”起来〖伍〗、上海金山石化地区着火,其官方是如何回应的?〖陆〗、中国石化未来走势如何?大连新增11个中风险地区,此次疫...

  • 【日本如何管控疫情地区呢,日本采取什么措施防控疫情】

    【日本如何管控疫情地区呢,日本采取什么措施防控疫情】

    本文目录一览:〖壹〗、日本这次解封对“疫情反弹”这件事真是上心了〖贰〗、日本关于新型冠状病毒感染症的边境防控新措施(继续暂停「B通道」和...〖叁〗、日本真的控制住疫情了吗?〖肆〗、日本宣布全面解封后,后续该如何操作?日本这次解封对“疫情反弹”这件事真是上心了因为日本采取了紧急宵禁。大家都减少了外出活动的频率。这段时间当中。大家都没...

  • 江门什么地区有疫情了(江门市现在有几例新型肺炎)

    江门什么地区有疫情了(江门市现在有几例新型肺炎)

    本文目录一览:〖壹〗、江门哪些地方有疫情〖贰〗、10月29日江门蓬江又发现1例本土确诊病例〖叁〗、江门那些地方有疫情〖肆〗、江门高风险地区是哪些地方〖伍〗、江门哪里疫情比较严重〖陆〗、江门哪里有疫情江门哪些地方有疫情〖壹〗、蓬江区。江门蓬江区位于广东省江门市蓬江区。通过查询相关资料显示,截止到2022年9月29日,蓬江区...

返回顶部