疫情风险地区名单江苏(江苏疫情风险区查询)

本文目录一览:

溧阳是否中高风险地区

对于溧阳市民来说有个好消息是,溧阳市处于低风险地区 。

疫情风险地区名单江苏(江苏疫情风险区查询)-第1张图片

十一月份常州可以来溧阳 。在11月份常州和溧阳都属于疫情低风险地区 ,两地的人群都是可以正常来往的 ,因此常州用户是可以来溧阳的。

疫情风险地区名单江苏(江苏疫情风险区查询)-第2张图片

现在钟楼区回溧阳的人员必须持有核酸检测证明。自江苏省内低风险地区返溧的非重点行业高风险人员,28天内无中高风险地区旅居史,无需核酸检测报告 ,但钟楼区属高风险地区,所以必须持有核酸检测证明 。国内高风险地区返乡人员须落实14天集中隔离观察+7天居家观察和核酸检测,集中隔离期间费用自理。

疫情风险地区名单江苏(江苏疫情风险区查询)-第3张图片

低风险地区 ,不需要隔离,仅仅需要核酸检测证明啦!但是如果是中高风bai险或者当地没有发布疫情解除的相关公告的话,去外地还是要被集中隔离或者居家隔离的。

溧阳行程码显示:具体到达过哪一个市 。最新更新时间。行程码颜色 ,是黄色说明你去过中风险地区,是红色说明你去过高风险地区,绿色表示正常。

除了奉贤区和六合区 ,不去高风险区域就不会被隔离的 。溧阳隶属于江苏常州市,地处长江三角州,属上海经济区。土地总面积1535平方公里。距上海、杭州200公里 ,距南京、苏州 、张家港百余公里 ,距南京禄口世界机场80公里,距常州机场60多公里,建有宁杭高铁线路溧阳站、瓦屋山站 。

江苏新增5例本土确诊9例无症状,出门游玩一定要注意防范疫情

〖壹〗、月29日0-24时 ,江苏新增本土确诊病例5例 、本土无症状感染者9例,同时报告境外输入病例3例。 针对当前疫情形势及暑假出行旺季,以下为具体防范建议:出行前准备关注疫情动态与政策提前查询目的地疫情风险等级及最新防疫要求 ,避免前往中高风险地区或所在县(市、区)。可通过国务院客户端小程序或当地卫健委官方网站获取实时信息 。

〖贰〗、广东35例 、山西25例、新疆22例、北京17例 、内蒙古13例 、浙江12例、陕西11例、四川8例 、河南7例、黑龙江6例、江苏5例 、云南5例、重庆4例、辽宁1例 、安徽1例、湖南1例、西藏1例 。含15例由无症状感染者转为确诊病例:四川7例 、广东5例、北京1例、重庆1例 、云南1例。

〖叁〗 、新增确诊病例情况:5月12日0—24时,31个省(自治区、直辖市)和新疆生产建设兵团报告新增确诊病例9例,且全部为境外输入病例。这些病例分别来自上海(2例)、广东(2例) 、天津(1例)、内蒙古(1例)、山东(1例) 、四川(1例)、陕西(1例) 。

〖肆〗、月22日16时至1月23日16时 ,北京市新增9例本土新冠肺炎病例,其中本土确诊5例,本土无症状感染者4例。近来北京有1个高风险地区 、2个中风险地区 ,丰台区暂停聚集性活动,风险区域人员原则上不出京,购买“四类药品”需登记信息并在7两小时内核酸检测。

〖伍〗、无症状感染者情况:新增无症状感染者143例 ,其中境外输入106例 ,本土37例 。本土分布:云南9例、吉林7例 、广东6例、广西6例、上海5例 、黑龙江3例 、海南1例。当日转为确诊病例26例(境外输入24例),解除医学观察28例(境外输入27例),尚在医学观察的无症状感染者1298例(境外输入951例)。

全国疫情风险等级名单是?

〖壹〗、高风险等级地区:以县、市(区)为单位 ,累计病例超过50例,且14天内有聚集性疫情发生的地区 。中风险地区:以县市区为单位,存在以下两种情况之一的地区:14天内有新增确诊病例 ,且累计确诊病例不超过50例;或累计确诊病例超过50例,但14天内未发生聚集性疫情。

〖贰〗 、国内风险等级调整满洲里部分区域风险等级下调:满洲里市北区街道和扎赉诺尔区第三街道连续14天无新发病例,自2020年12月20日0时起 ,将上述两个街道由新冠肺炎疫情中风险地区调整为低风险地区,满洲里市其他区域风险等级不变。

〖叁〗、疫情级别通常根据疫情的传播风险、严重程度及防控需求进行划分,主要分为低风险地区 、中风险地区和高风险地区三个级别 ,具体划分标准及依据如下:低风险地区:定义:无确诊病例,或连续14天无新增确诊病例 。

〖肆〗、查询全国中高风险区:在查询页面底部点击“查看全国中高风险疫情地区 ”,可获取实时更新的全国中高风险区列表 ,包含具体省份、城市及区域名称。注意事项:风险等级划分依据为当地疫情形势 、病例数及传播风险 ,由省级卫生健康部门动态调整并公布。

〖伍〗、查询方式:点击进入上海本地宝的风险专题页面,可获取全面的风险地区数据 。附加功能:关注微信公众号“上海本地宝 ”,在对话框搜索【风险】 ,即可便捷获取实时更新的全国疫情风险等级和中高风险地区名单 。注意:以上数据仅限于中国大陆地区,不包括港澳台。

〖陆〗、浙江省:作为经济发达 、人员流动频繁的省份,在疫情防控中也面临着一定压力。杭州、宁波等城市在出现疫情后 ,会根据病例的活动轨迹和疫情传播风险,将部分区域划定为中风险地区,实施如公共场所限流、加强健康监测等防控举措 。

中国疫情最严重的三个省

〖壹〗 、江苏省是近来全国疫情最为严重的省份之一。根据最新的中高风险区域名单 ,江苏省拥有2个高风险地区和50个中风险地区。8月1日,江苏新增40例本土确诊病例,其中11例为轻型 ,29例为普通型 。同时,新增2例本土无症状感染者,以及3例境外输入确诊病例。

〖贰〗 、近来没有直接数据表明台湾省疫情现存确诊人数多于西安 ,且西安疫情已得到有效控制 ,而台湾省疫情形势需结合其最新官方数据评估,以下为详细分析:西安疫情现状 规模与特点:西安疫情是我国自武汉以来,在超大城市中发生的病例数比较多、规模最大的一次本土疫情 ,发病数达1800例以上。

〖叁〗、疫情最严重的三个省是湖北省 、广东省和河南省 。湖北省是疫情爆发的中心地带,尤其是武汉市。这里最初出现了大量病例,并迅速成为全国乃至全球关注的焦点。湖北省的疫情严重程度与武汉市的华南海鲜市场有关 ,这里被认为是病毒传播的源头之一 。随后,湖北省及武汉市采取了严格的封城措施,以遏制病毒的传播。

〖肆〗、自2019年底我国爆发新冠疫情以来 ,至今疫情仍未完全消退。 当前,疫情最严重的三个省份分别是江苏、云南和河南 。 以江苏省为例,根据现有数据 ,该省近来有两个高风险地区和50个中风险地区 。

〖伍〗 、黑龙江省、江苏省、山东省 、河南省。根据全国疫情防控中心显示,湖北省是最严重的,其次就数黑龙江省了 ,全国各地都不要黑龙江身份的打工者。都怕被传染 ,年后外出的打工者有百分八十五的人都被劝返回黑龙江省了 。

〖陆〗、黑龙江省,简称“黑”,省会哈尔滨。西藏 ,简称“藏”。西藏自治区,首府拉萨市 。贵州,简称“黔 ”或“贵” ,省会贵阳。黑龙江的疫情主要集中在佳木斯,西藏的疫情主要集中在拉萨,贵州的新增主要在贵阳和毕节。

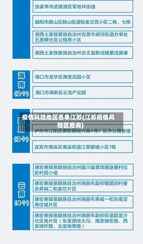
江苏有哪些疫情风险地区

月25日 ,江苏全省累计新增6列本土确诊病例,新增8例无症状感染者,涉及苏州、南通 、盐城、泰州州四地 。近来 ,全省共有高风险地区11个,中风险地区69个,集中在连云港、常州 、南京三市。

根据最新的中高风险区域名单 ,江苏省拥有2个高风险地区和50个中风险地区。8月1日 ,江苏新增40例本土确诊病例,其中11例为轻型,29例为普通型 。同时 ,新增2例本土无症状感染者,以及3例境外输入确诊病例。江苏省的疫情起始于7月20日,南京市报告的首例本土确诊病例。

0出行交通政策首先是关于江苏无锡的民航出行政策 ,相关部门规定,如果在14天之内自己的行程轨迹已经涉及到中高风险地区的话,那么在通过民航进行出行时 ,是需要持有48小时以内的核酸检验报告才行的,同时要求健康码必须为绿码 。

根据江苏省发布的疫情风险等级名单了解到低风险地区有高港区,姜堰区 ,兴化市,靖江市,泰兴市等 ,所以江苏靖江疫情风险等级为低风险等级 。江苏靖江简称靖 ,江苏省辖县级市,由泰州市代管,位于泰州市东南部 ,属亚热带季风气候,是江苏省新兴的港口工业城市,总面积665平方公里。

江苏不是中高风险地区。截至2022年5月22日24时 ,江苏现有0个高风险地区,0个中风险地区 。5月22日0-24时,江苏无新增确诊病例 ,无新增无症状感染者。解除隔离医学观察的无症状感染者45例(均为本土)。

相关推荐

  • 新疆疫情风险地区分布/新疆 疫情风险

    新疆疫情风险地区分布/新疆 疫情风险

    本文目录一览:〖壹〗、注意!本土确诊+59,在这些地方〖贰〗、新疆疫情控制住了吗〖叁〗、疫情区有哪些注意!本土确诊+59,在这些地方苏州市10例、无锡市2例(南京至苏州往返客运班线、旅游包车业务暂停,南京市出租汽车禁止前往苏州等涉疫地区;无锡暂停至苏州的市际班车及包车客运业务)。辽宁:6例(均在葫芦岛市)。四川:5例(均在成都市)。云南:...

  • 疫情风险地区查询杭州/杭州疫情风险等级划分

    疫情风险地区查询杭州/杭州疫情风险等级划分

    本文目录一览:〖壹〗、2022年全国中高风险地区查询方式入口〖贰〗、怎么查询地区疫情风险等级〖叁〗、支付宝如何查询所在地区疫情风险等级2022年全国中高风险地区查询方式入口022年全国中高风险地区查询可通过以下两种主要方式实现:查询方式一:国务院客户端小程序——疫情风险等级查询入口获取:通过微信搜索“国务院客户端”小程序,进入后即可找到“...

  • 河北是哪些地区有疫情/河北都是哪些地方有疫情

    河北是哪些地区有疫情/河北都是哪些地方有疫情

    本文目录一览:〖壹〗、河北此轮疫情对区域钢市影响有限〖贰〗、截至1月5号以前,河北3天59人感染,确诊病例都分布在哪里?〖叁〗、河北省是否苗木疫情地区〖肆〗、河北现有确诊118例,这些病例具体分布在哪些城市?河北此轮疫情对区域钢市影响有限河北此轮疫情对区域钢市影响有限,主要体现在运输端和情绪端,对生产端和供需基本面冲击较小,且常态化...

  • 【昆明疫情低风险地区名单,昆明疫情风险等级划分】

    【昆明疫情低风险地区名单,昆明疫情风险等级划分】

    本文目录一览:〖壹〗、云南昆明是低风险地区吗〖贰〗、昆明低风险地区可以去个旧吗〖叁〗、昆明属于什么风险地区云南昆明是低风险地区吗〖壹〗、云南省根据疫情风险等级评估结果,将129个县(市、区)划分为高风险(15个)、较高风险(17个)、中风险(41个)、较低风险(27个)、低风险(29个)五类地区,其中昆明主城四区中的官渡区、五华区、西山区...

  • 【建阳疫情属低风险地区吗,建阳有没有封城】

    【建阳疫情属低风险地区吗,建阳有没有封城】

    本文目录一览:〖壹〗、株洲现在是什么风险等级〖贰〗、建阳可以外出?〖叁〗、建阳是中风险地区吗〖肆〗、广州回南平建阳的为什么要隔离株洲现在是什么风险等级开门。通过查询各地疫情风险等级通报显示,截止到2022年11月28日,湖南省株洲市天元区以及醴陵区被划分为高风险地区,只有四大国有银行恢复正常营业,正常开门。中国四大银行是指由国家直接...

  • 【成都疫情最低风险地区,成都最新疫情低风险区域】

    【成都疫情最低风险地区,成都最新疫情低风险区域】

    本文目录一览:〖壹〗、成都是高风险还是低风险〖贰〗、现在出入成都最新规定(持续更新)〖叁〗、分享丨四川低风险区全面恢复餐饮!禁止集体性聚餐、办席(方案)成都是高风险还是低风险近来(以提供信息时间为基准)出入成都的规定如下:返蓉规定低风险地区人员:健康码为绿色无需隔离。中高风险地区人员:对14天内有疫情发生所在县(市、区)旅居史的来返人员,...

  • 柳州有红色地区吗最近疫情(柳州有红色地区吗最近疫情怎么样)

    柳州有红色地区吗最近疫情(柳州有红色地区吗最近疫情怎么样)

    本文目录一览:〖壹〗、柳州疫情严重吗〖贰〗、柳州能正常出入吗〖叁〗、柳州是否没有疫情〖肆〗、为何柳州三年来只发现24例?〖伍〗、柳州几乎没有疫情的原因柳州疫情严重吗柳州未大规模依赖民营核酸检测机构,全市核酸点主要设于医院,仅在疫情发生时组织小区或区域性全员核酸,且执行不严格(如“不做也没人管”)。常态化核酸仅针对重点区域(如医...

  • 【安阳疫情属于什么地区管,安阳疫情等级划分】

    【安阳疫情属于什么地区管,安阳疫情等级划分】

    本文目录一览:〖壹〗、河南安阳:对文峰区部分区域实行区域管控(第8号)〖贰〗、安阳几点封城〖叁〗、安阳市各区已设封控区管控区防范区一览〖肆〗、安阳市疫情防控指挥部电话河南安阳:对文峰区部分区域实行区域管控(第8号)〖壹〗、安阳市对文峰区部分区域实行区域管控,将文峰区(高新区)中华路街道办事处辖区昌泰社区华富世家小区设为封控区,执行“...

  • 员工故意去疫情地区工作(员工私自去疫情高风险地区)

    员工故意去疫情地区工作(员工私自去疫情高风险地区)

    本文目录一览:〖壹〗、若疫情影响节后返岗,算不算旷工或者工伤?〖贰〗、【热点】员工未做好防疫工作被开除,合法吗?〖叁〗、员工工作期间感染新冠是否属于工伤工伤?〖肆〗、最近身边的上班的小伙隐瞒发烧症状,带病上班造成单位里人员恐慌,怎么看...若疫情影响节后返岗,算不算旷工或者工伤?〖壹〗、若疫情影响节后返岗,一般不算旷工;非医护及相关...

  • 【全国疫情防控低风险地区,全国防疫低风险区域】

    【全国疫情防控低风险地区,全国防疫低风险区域】

    本文目录一览:〖壹〗、全国疫情高中低风险区一览表?〖贰〗、低风险地区到低风险地区需要隔离吗?〖叁〗、疫情低风险是什么意思?〖肆〗、低风险地区定义是什么?全国疫情高中低风险区一览表?〖壹〗、操作步骤:进入查询页面:点击搜索结果中的“疫情风险等级查询”服务。选取地区:系统默认显示当前所在地的风险等级,若需查询其他地区,可通过筛选功能手动...

返回顶部