上海疫情风险地区的划分/上海疫情的风险级别

本文目录一览:

上海三区划分标准

〖壹〗、上海“三区”指封控区 、管控区、防范区,全市实施分区分类差异化防控 ,三区划分标准及管控政策如下:封控区划分标准:近7天内有阳性感染者报告的居住小区、自然村或单位 、场所,划为封控区。管控政策:实施“7天封闭管理+7天居家健康监测 ” 。7天封闭管理期间,实行“区域封闭 、足不出户、服务上门”。

上海疫情风险地区的划分/上海疫情的风险级别-第1张图片

〖贰〗、上海“三区”划分原则主要依据风险程度大小 ,实施分区分级差异化防控并进行阶梯式管理,“三区 ”指封控区 、管控区和防范区,具体划分原则如下:封控区 划分标准:一般是报告阳性感染者涉及的居民小区(单位、场所)所在楼栋或单元。

上海疫情风险地区的划分/上海疫情的风险级别-第2张图片

〖叁〗、上海首批“三区”名单共划定封控区7624个 、管控区2460个、防范区7565个 ,依据疫情风险等级实施差异化防控管理 。“三区”划分标准与管控措施封控区定义:近7天内有阳性感染者报告的居住小区、自然村或单位 、场所。管控措施:实施“7天封闭管理+7天居家健康监测 ”。

上海疫情风险地区的划分/上海疫情的风险级别-第3张图片

〖肆〗、上海三区划分指的是上海市在行政管理和经济发展上的三个主要区域划分 ,包括中心城区、郊区新城和乡村地区 。中心城区作为上海的核心区域,包括了黄浦区 、徐汇区、长宁区、静安区 、普陀区 、虹口区、杨浦区等 。这些区域历史悠久,文化底蕴深厚 ,同时也是上海的经济、文化和商业中心。

一类,二类,三类,四类,风险地区

一类 、二类、三类、四类风险地区的划分主要依据媒介伊蚊的地域分布 、活跃期长短以及疫情发生的风险等因素。一类地区:定义:媒介伊蚊活跃期较长、既往报告登革热本地病例较多、聚集性疫情发生风险相对较高的省份 。包括:浙江 、福建、广东、广西 、海南、云南。

二类地区(342个县市区):高原、山地占比高,交通条件有限,公共服务覆盖不均衡。自然条件较一类地区更为严酷 ,或地理位置更偏远;基础设施和公共服务水平低于一类地区,但未达到极端恶劣程度 。三类地区(131个县市区):边境线或特殊地貌区域,气候恶劣 ,常住人口密度低于全国平均水平。

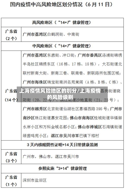
国内省级行政区的风险分级 Ⅰ类地区(高风险): 浙江 、福建 、广东、广西、海南 、云南。这些省份伊蚊活跃期长,过去登革热本地病例较多,发生聚集性疫情的风险较高 。 Ⅱ类地区(中风险): 上海、江苏、安徽 、江西、山东、河南 、湖北、湖南、重庆 、四川、贵州。

上海属于几级风险区?

〖壹〗、上海普陀区部分区域属于中风险地区 ,具体为石泉街道宁强路33号石泉社区文化活动中心,其他区域风险等级不变。 详细说明如下:风险地区判定依据根据国务院联防联控机制要求及上海市新冠肺炎疫情防控工作领导小组办公室研究决定,普陀区石泉街道宁强路33号石泉社区文化活动中心因存在本土确诊病例活动轨迹 ,被划定为中风险地区 。

〖贰〗 、上海火车站风险等级情况上海近来部分地区是中高风险地区 ,但未明确提及上海火车站属于中风险地区。离沪政策 离开上海乘坐火车高铁的人员,需提供7两小时核酸检测证明或24小时抗原检测证明,并持有健康绿码。

〖叁〗 、若上海中高风险地区调整为低风险地区后7天内来安返安 ,需继续落实排查管控,管控措施在原措施基础上降低一个级别执行(如集中隔离降为居家隔离,居家隔离降为健康监测) 。温馨提示:疫情期间 ,建议提前询问安康各区县疫情防控最新要求,特别是从中高风险地区来安康的人员,需提前报备 。

〖肆〗、首先讲一下具体的风险划分规定标准:以县市区为单位 ,无确诊病例或连续14天无新增病例为低风险地区;14天内有新增病例,累积确诊病例不超过50例或累积确诊病例超过50例,14天内未发生聚集性疫情为中风险地区;累积病例超过50例 ,14天内有聚集性疫情发生为高风险地区。所以近来上海属于低风险地区。

〖伍〗、低风险地区:如果上海属于低风险地区,并且目的地没有额外的隔离要求,那么从上海去外地一般不需要隔离 ,但可能需要提供核酸检测阴性证明 。中高风险地区:如果上海的部分区域被划分为中高风险地区 ,或者目的地对来自上海的人员有特殊的防疫要求,那么从上海去外地可能需要进行隔离。

〖陆〗 、风险等级动态调整说明:风险等级会随疫情防控形势动态调整,除明确列出的中风险地区外 ,闵行区其他区域在未有新的调整通知前,虽未明确提及为低风险,但按常规理解不属于中风险范畴。

相关推荐

  • 临城疫情高风险地区名单/临城疫情通报

    临城疫情高风险地区名单/临城疫情通报

    本文目录一览:〖壹〗、9月12日邢台临城疫情防控紧急提醒一览〖贰〗、2022年邢台临城县疫情防控最新消息(邢台市临城县疫情最新消息)〖叁〗、1月27日邢台临城县疫情防控提醒一览(邢台临城疫情最新数据消息)_百度...〖肆〗、邢台中风险地区有哪些?(邢台哪些地方是中高风险地区)9月12日邢台临城疫情防控紧急提醒一览〖壹〗、邢台临城疫情...

  • 疫情二类地区是啥(疫情境内一类二类地区)

    疫情二类地区是啥(疫情境内一类二类地区)

    本文目录一览:〖壹〗、疫情防控三类地区是什么意思,划分条件要求是什么〖贰〗、温州明确了!返乡人员,这样分类管理!〖叁〗、疫情防控二类地区是什么意思啊疫情防控三类地区是什么意思,划分条件要求是什么〖壹〗、疫情防控三类地区是根据疫情严重程度等多方面因素划分的不同管控区域类型。一类地区通常是疫情最为严重、传播风险极高的区域,可能会实施较为严格全...

  • 台湾哪个地区疫情不严重(台湾疫情属于什么风险地区)

    台湾哪个地区疫情不严重(台湾疫情属于什么风险地区)

    本文目录一览:〖壹〗、为什么香港和台湾受肺炎疫情影响不大?〖贰〗、台湾现在疫情情况如何〖叁〗、台大医院院长发文求救,近来台湾疫情情况如何?为什么香港和台湾受肺炎疫情影响不大?香港和台湾在新冠肺炎疫情初期受影响相对较小,是多重因素共同作用的结果:事前准备与快速反应两地均经历过2003年SARS疫情,积累了快速封锁疫区、加强公共卫生体系、普及...

  • 山东地区疫情管控/山东地区疫情管控最新消息

    山东地区疫情管控/山东地区疫情管控最新消息

    本文目录一览:〖壹〗、简述一下最近疫情-青岛以后〖贰〗、山东隔离最新规定〖叁〗、山东入境防疫新规定〖肆〗、山东开始管控了吗简述一下最近疫情-青岛以后〖壹〗、近期山东省内疫情呈现多点散发态势,除济宁、聊城、菏泽和东营外,其余地市均报告相关疫情情况。具体如下:济南疫情情况近期济南发现多例密接及无症状感染者,27日至30日每天新增约2-...

  • 郑州疫情管控地区/郑州疫情控制

    郑州疫情管控地区/郑州疫情控制

    本文目录一览:〖壹〗、2022年郑州最新出入通知〖贰〗、郑州疫情封控区管控区地图怎么查?〖叁〗、郑州发布疫情防控42号通告调整疫情防控工作2022年郑州最新出入通知〖壹〗、022年郑州市出入政策主要涵盖入(返)郑和离郑的健康管理措施,具体内容如下:入(返)郑健康管理措施省外及省内发生疫情地市人员:须查验48小时内核酸检测阴性证明。落实“三...

  • 北京王府井地区疫情(北京王府井最新消息)

    北京王府井地区疫情(北京王府井最新消息)

    本文目录一览:〖壹〗、2021年1月7日从北京王府井去上海要隔离14天吗?〖贰〗、北京一名快递配送员感染新冠,这名快递员曾去过哪些地方?〖叁〗、北京1名快递配送员感染,这名感染者曾去过哪些地方?〖肆〗、北京1快递员感染新冠,快递员一天能接触多少人?〖伍〗、2002年非典_2002年非典事件资料〖陆〗、北京王府井是什么202...

  • 【疫情先后沦陷的地区,疫情爆发先后顺序】

    【疫情先后沦陷的地区,疫情爆发先后顺序】

    本文目录一览:〖壹〗、美国50个州全部沦陷〖贰〗、南京告急!郑州告急!扬州告急!近半个中国的省份已被德尔塔攻陷!_百度知...〖叁〗、辉瑞数据造假?被质疑有效率仅19%,加拿大9省沦陷...美国50个州全部沦陷美国50个州全部沦陷指的是新冠肺炎疫情已蔓延至美国所有州,且政府高层出现确诊病例,疫情对经济社会的冲击正在显现。具体如下:疫情蔓延...

  • 松桃疫情风险地区最新/松桃最新新闻

    松桃疫情风险地区最新/松桃最新新闻

    本文目录一览:〖壹〗、由乌鲁木齐低风险地区回贵州松桃要隔离吗〖贰〗、从漳州回松桃要被隔离吗?〖叁〗、从广州回来的需要隔离吗,白城去广州旅游攻略自驾由乌鲁木齐低风险地区回贵州松桃要隔离吗不要。乌鲁木齐,通称乌市,旧称迪化,是新疆维吾尔自治区首府、新疆的政治、经济、文化、科教和交通中心。根据疫情政策,由乌鲁木齐低风险地区回贵州松桃不要隔离,出...

  • 哪六个省没疫情地区了呢/哪六个省没疫情地区了呢最新消息

    哪六个省没疫情地区了呢/哪六个省没疫情地区了呢最新消息

    本文目录一览:〖壹〗、近来无疫情省份是哪几个〖贰〗、唯一没有疫情的省份有哪些?〖叁〗、中国没有疫情的省份有哪些?〖肆〗、全国无疫情的省份是什么〖伍〗、全国唯一一个没有疫情的省份是哪里?该地区是如何做好防控措施的?_百度...〖陆〗、河南哪个地方没有疫情?近来无疫情省份是哪几个〖壹〗、西藏自治区是全国唯一没有报告确诊病例的...

  • 肺炎疫情封城地区/疫情封城的地区

    肺炎疫情封城地区/疫情封城的地区

    本文目录一览:〖壹〗、海外疫情依旧施虐外交部发布非必要不出国〖贰〗、新冠肺炎从什么时候开始封城〖叁〗、武汉封城是在几月几号〖肆〗、约旦在抗击新冠肺炎上取得了高分,但它的经济危机变得更严重了〖伍〗、新冠变异毒株“德尔塔”持续扩散,南京何以几近封城?〖陆〗、疫情期间海宁市封城几天海外疫情依旧施虐外交部发布非必要不出国外交部发...

返回顶部