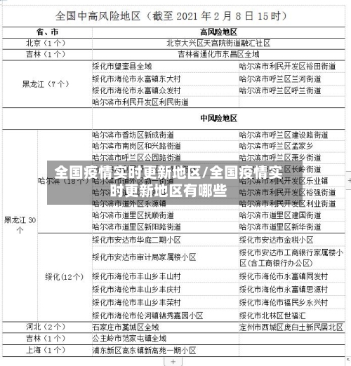
全国疫情实时更新地区/全国疫情实时更新地区有哪些

本文目录一览:

2022年全国中高风险地区查询方式入口

〖壹〗 、022年全国中高风险地区查询可通过以下两种主要方式实现:查询方式一:国务院客户端小程序——疫情风险等级查询入口获取:通过微信搜索“国务院客户端”小程序,进入后即可找到“疫情风险等级查询 ”功能入口。查询流程:进入小程序后 ,点击页面上部的查询按钮,系统将直接展示全国中高风险地区名单,信息一目了然 ,无需复杂操作 。

全国疫情实时更新地区/全国疫情实时更新地区有哪些-第1张图片

〖贰〗、022年清明节期间,国内中高风险地区因疫情形势动态变化,无法直接列举具体地区名称 ,但可通过官方查询入口实时获取最新名单。

全国疫情实时更新地区/全国疫情实时更新地区有哪些-第2张图片

〖叁〗、打开抖音APP首页:启动应用后,默认显示首页内容,点击页面顶部“同城”选项。进入抗疫频道:在同城界面中 ,点击页面上方的“抗疫”按钮 ,系统将跳转至抗疫专题页面 。查看风险地区名单:在抗疫频道页面中,点击顶部的“风险地区 ”选项,系统将显示包含武汉在内的全国中高风险地区实时名单。

全国疫情实时更新地区/全国疫情实时更新地区有哪些-第3张图片

〖肆〗 、全国中高风险地区查询:通过本地宝或国家政务服务平台查询实时风险等级。核酸检测机构查询:如需核酸检测 ,可查询上海24小时定点机构名单或其他地区指定检测点 。

〖伍〗、获取全国风险等级最新名单及疫情防控措施的方式:微信搜索公众号上海本地宝,关注后在对话框回复【风险】,可获取全国风险等级查询入口 ,查看全国中高风险地区最新名单、疫情防控措施等。由于疫情形势不断变化,中高风险地区的名单也会实时更新,建议通过官方渠道及时获取最新信息 ,以便合理安排出行和生活。

〖陆〗 、_广东风险地区最新名单查询入口“国务院客户端”微信小程序本地宝全国疫情中高风险地区名单查询专题电脑端:移动端:本地宝风险疫情等级查询专题电脑端:移动端:_广东卫健委提醒请广大市民朋友尽量选取在本地过节,减少跨省 、跨地市出行 。

中高风险地区名单全国实时更新(附查询入口)

〖壹〗、最新全国风险地区名单可通过本地宝——全国疫情中高风险地区名单查询器实时查询 。查询平台:本地宝——全国疫情中高风险地区名单查询器查询入口:点击进入(实时更新)本地宝的全国疫情风险等级名单查询系统由小编们实时维护,风险地区有调整时会第一时间更新专题 ,确保用户获取的信息准确且及时。

〖贰〗、查询方式:点击进入上海本地宝的风险专题页面,可获取全面的风险地区数据。附加功能:关注微信公众号“上海本地宝”,在对话框搜索【风险】 ,即可便捷获取实时更新的全国疫情风险等级和中高风险地区名单 。注意:以上数据仅限于中国大陆地区 ,不包括港澳台。

〖叁〗 、搜索“国务院客户端 ”在小程序页面右上角点击放大镜图标,输入“国务院客户端 ”并搜索,选取官方小程序进入。进入“疫情风险查询”功能在国务院客户端首页找到“疫情风险查询”入口 ,点击进入查询页面 。

〖肆〗、为了更便捷地获取全国疫情风险等级和中高风险地区名单,您可以关注微信公众号“上海本地宝 ”。在对话框搜索【风险】,即可获取实时更新的查询服务 ,无论是上海还是全国其他地区的动态,一目了然。

近来新冠疫情风险地区(现在新冠疫情风险地

途径一:微信搜索公众号“广州本地宝”关注该公众号后,在对话框回复“风险”关键词 ,可获取全国或广州疫情风险等级查询系统入口 。系统会展示中高风险地区的最新名单及调整时间,信息由专业团队实时维护,确保准确性和及时性。此方式适合需要快速获取特定地区风险等级的用户 ,尤其关注广州本地情况的人群。

月4日上海新增1个中风险地区,为嘉定区马陆镇宝安公路3705弄1号 。新增中风险地区情况:根据国务院联防联控机制有关要求及市新冠肺炎疫情防控工作领导小组办公室研究决定,将嘉定区马陆镇宝安公路3705弄1号列为中风险地区 ,上海市其他区域风险等级不变。

自4月25日起 ,北京市将朝阳区垡头街道垡头西里社区、三间房乡艺水芳园社区 、南磨房乡南新园社区、十八里店乡周家庄中路19号院和房山区窦店镇于庄村这5个地区升级为中风险地区。信息来源:4月25日北京市新型冠状病毒肺炎疫情防控工作第314场新闻发布会 。

全国疫情“中高风险”地区一览

截至近来,国内共有2个高风险地区,76个中风险地区 ,主要分布在陕西省、河南省 、浙江省等地,以下为详细信息(数据不包括港澳台地区):高风险地区:具体地区名单会随疫情形势动态调整,可通过权威渠道实时查询 。

中风险地区:以县市区为单位 ,存在以下两种情况之一的地区:14天内有新增确诊病例,且累计确诊病例不超过50例;或累计确诊病例超过50例,但14天内未发生聚集性疫情。低风险地区:以县市区为单位 ,无确诊病例或连续14天无新增确诊病例的地区。

查询方式:点击进入上海本地宝的风险专题页面,可获取全面的风险地区数据 。附加功能:关注微信公众号“上海本地宝”,在对话框搜索【风险】 ,即可便捷获取实时更新的全国疫情风险等级和中高风险地区名单。注意:以上数据仅限于中国大陆地区,不包括港澳台。

截至3月21日24时,全国现有38个高风险地区 ,602个中风险地区 。以下是高风险地区的详细名单:天津市 西青区(2个):精武镇“和光尘樾 ”一期建筑工地 ,西营门街跃升里商业街西区(三区)。河西区(1个):天塔街清海湾大众浴池。滨海新区(1个):天津临港经济区东方星城 。

全国疫情高中低风险区信息可通过国家政务服务平台或国务院客户端的疫情风险等级查询服务获取,具体操作如下:查询入口:在百度App搜索框输入【疫情风险等级查询】,点击搜索结果中的国家政务服务平台或国务院客户端提供的查询服务。操作步骤:进入查询页面:点击搜索结果中的“疫情风险等级查询”服务。

通过全国疫情风险等级查询小程序进行查询 。

相关推荐

  • 成都哪些是疫情地区(成都什么区有疫情)

    成都哪些是疫情地区(成都什么区有疫情)

    本文目录一览:〖壹〗、成都7天内发生已知跳楼事件三起,疫情笼罩现有中高风险地区135个〖贰〗、成都疫情封闭小区名单〖叁〗、成都疫情最新增加的是哪里〖肆〗、2022成都新冠疫情封控区有哪些?(持续更新)〖伍〗、成都新冠疫情发生地郫都区到达哪些城市需要医学隔离措施成都7天内发生已知跳楼事件三起,疫情笼罩现有中高风险地区135个成都...

  • 去太仓咋报备疫情地区(太仓社区报备)

    去太仓咋报备疫情地区(太仓社区报备)

    本文目录一览:〖壹〗、现在去太仓最新规定〖贰〗、来太仓需要报备〖叁〗、太仓疫情期间封控区管控区等人群怎么看病?〖肆〗、2022来返苏报备入口汇总〖伍〗、南京人去外地太仓市需要隔离吗?〖陆〗、太仓调整来返太人员健康管理措施现在去太仓最新规定需要:48小时内核酸阴性证明来苏主动报备苏康码绿码行程卡正常省外来。(返)太仓浏河人...

  • 【无锡疫情是风险地区吗今天,无锡疫情是风险地区吗今天查询】

    【无锡疫情是风险地区吗今天,无锡疫情是风险地区吗今天查询】

    本文目录一览:〖壹〗、哪些人来无锡要实行3+11健康管理措施〖贰〗、全国“摘星”!苏皖疫情传播链关联两省多地!暑假还能出游吗?〖叁〗、现在无锡疫情严重吗〖肆〗、想去江苏无锡旅游,疫情有影响吗哪些人来无锡要实行3+11健康管理措施〖壹〗、从市外来(返)锡。满足以上全部条件的市外来(返)锡人员,需执行“3+11”措施。健康管理措施内容:...

  • 疫情下的中国各地区团结(疫情期间中国的团结精神)

    疫情下的中国各地区团结(疫情期间中国的团结精神)

    本文目录一览:〖壹〗、作文素材Ⅰ中国精神系列——团结精神〖贰〗、中国人民群众的力量〖叁〗、疫情下的中国〖肆〗、疫情下的中国,疫情的世界作文素材Ⅰ中国精神系列——团结精神〖壹〗、作文素材:中国精神系列——团结精神核心内涵团结精神是中华民族一以贯之的文化基因。〖贰〗、团结精神是中国文化基因,体现在“一方有难、八方支援”等各个方面:指出...

  • 以色列多少地区有疫情/2021年以色列现在疫情严重吗

    以色列多少地区有疫情/2021年以色列现在疫情严重吗

    本文目录一览:〖壹〗、...Science杂志对以色列疫情发出最严峻警告:这次不一样!〖贰〗、意大利又一市长因新冠肺炎去世!全球疫情20条最新信息〖叁〗、我国驻以色列使馆发布紧急提醒!〖肆〗、新冠死灰复燃的以色列,那里的重症病人都是谁?〖伍〗、世卫:165种疫苗正在“竞速”丨全球疫情20条最新信息...Science杂志对以色列...

  • 上海防疫情况高风险地区/上海疫情防控风险

    上海防疫情况高风险地区/上海疫情防控风险

    本文目录一览:〖壹〗、上海的中高风险地区有哪些〖贰〗、上海最新疫情高风险地区有哪些〖叁〗、上海算高风险地区吗〖肆〗、上海是疫情高风险地区吗?上海的中高风险地区有哪些根据国务院联防联控机制有关要求,经上海市防控办研究决定,将浦东新区川沙新镇华夏二路1500弄心圆西苑小区列为中风险地区,上海市其他区域均为低风险。全国中高风险地区数量:截...

  • 泰州地区疫情防控政策(泰州地区疫情防控政策电话)

    泰州地区疫情防控政策(泰州地区疫情防控政策电话)

    本文目录一览:〖壹〗、泰州市海陵区风险等级〖贰〗、外地来泰州最新规定〖叁〗、我是江苏泰州的,从新加坡到上海,然后到泰州,需要咋样隔离〖肆〗、江苏泰州属于什么风险地区,江苏泰州属于中高风险地区吗泰州市海陵区风险等级〖壹〗、高风险地区:是累计新冠肺炎病例超过了50例,并且14天内是有聚集性疫情出现。中风险区域:14天以内有新增加新冠肺炎...

  • 嘉兴地区疫情等级划分(嘉兴疫情风险区域划分)

    嘉兴地区疫情等级划分(嘉兴疫情风险区域划分)

    本文目录一览:〖壹〗、嘉兴是疫情重点地区吗〖贰〗、嘉兴封城了吗〖叁〗、嘉兴是低风险地区吗〖肆〗、2022浙江省疫情风险等级最新消息(持续更新)〖伍〗、浙江哪些地区是B类管控地区?浙江属于a区还是b区〖陆〗、嘉兴市属于什么风险等级嘉兴是疫情重点地区吗是。通过查询嘉兴是疫情相关信息了解到,嘉兴是疫情重点地区。嘉兴累计报告阳性...

  • 近一个月发生疫情地区/近一个月发生疫情地区有多少

    近一个月发生疫情地区/近一个月发生疫情地区有多少

    本文目录一览:〖壹〗、综合观察:近期上海疫情问题梳理分析报告〖贰〗、北京算是疫情重点地区吗/北京属于疫情重点地区吗〖叁〗、德国最新疫情数据:单日新增确诊1042例,累积确诊达8198例〖肆〗、中国、日本之后,下一个疫情爆发地会在哪?综合观察:近期上海疫情问题梳理分析报告〖壹〗、近期上海疫情问题梳理分析报告事件概述自上海疫情发生,防疫...

  • 【江西现在哪些地区有疫情,江西那边有疫情吗】

    【江西现在哪些地区有疫情,江西那边有疫情吗】

    本文目录一览:〖壹〗、江西封了几个城市〖贰〗、现在江西哪些地方有疫情〖叁〗、江西发布最新疫情通报:新增「11+34」〖肆〗、刚刚发布!江西最新疫情通报〖伍〗、松材线虫病疫区县主要分布在哪些地区〖陆〗、江西哪些地方有疫情江西封了几个城市〖壹〗、近来,江西省全省各地市均属于疫情风险等级的低风险地区,2021年江西已经宣布封城...

返回顶部