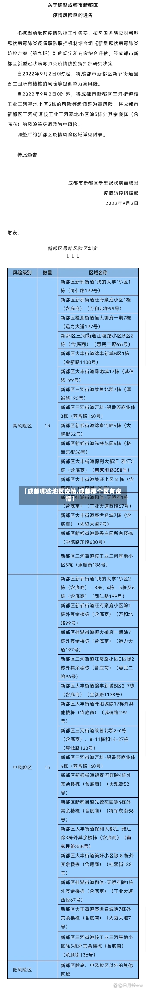
• 【成都哪些地区疫情,成都那个区有疫情】

    本文目录一览:〖壹〗、成都昨日新增1例境外输入确诊病例,新增出院5人,累计出院131人〖贰〗、成都疫情最新增加的是哪里〖叁〗、成都无新增确诊病例,全市22个区(市)县均为低风险区〖肆〗、成都疫情封控区、管控区区域及措施...


返回顶部