-
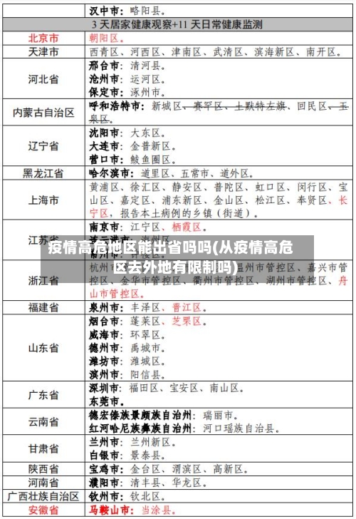
疫情高危地区能出省吗吗(从疫情高危区去外地有限制吗)
本文目录一览:〖壹〗、2022年春节能离开贵州回家过年吗〖贰〗、大数据行程卡带星号可以出省吗〖叁〗、【星医百】中国疾控中心重要提醒!2022年春节能离开贵州回家过年吗〖壹〗、022年春节,贵州的外地人能否出省回家过年取决...
本文目录一览:〖壹〗、2022年春节能离开贵州回家过年吗〖贰〗、大数据行程卡带星号可以出省吗〖叁〗、【星医百】中国疾控中心重要提醒!2022年春节能离开贵州回家过年吗〖壹〗、022年春节,贵州的外地人能否出省回家过年取决...