本文目录一览:
- 〖壹〗、想问一下杭州可以出省吗?
- 〖贰〗、2022杭州疫情三区是指哪三区?
- 〖叁〗 、杭州疫情严重吗,现在可以去吗
- 〖肆〗、最新进出杭州规定!
- 〖伍〗、2022有本土病例地区来杭州余杭区疫情防控措施一览
想问一下杭州可以出省吗?
〖壹〗 、近来疫情防控形势下,浙江和杭州正常出行没有受到影响。如果杭州市民去往外地 ,建议提前询问当地疫情防控政策,视各地不同政策,准备核酸检测证明或向社区报备 。在行程卡的使用上 ,确实大家会感觉到,已经打开健康码了,为何还要打开行程卡。其实对公民出行 ,特别是到过中高风险地区的14天内的行程,现在健康码是没有通的。

〖贰〗、杭州到广州的直达火车虽无,但可选途径丰富 。从南京始发的K511 ,杭州东出发时间为11:43,广州站到站时间07:03,全程运行19小时20分钟。从上海南始发的K212/K209 ,杭州站发车时间15:59,广州到达时间11:27,全程19小时28分钟。
〖叁〗、如果户口在杭州的,可以交纳个人医疗保险 ,生宝宝的时候会按照住院医疗扣除相应的费用,只要承担个人应承担的部分 。另外,如果你办理了失业登记证的话生宝宝的时候也可以领取补贴。
2022杭州疫情三区是指哪三区?
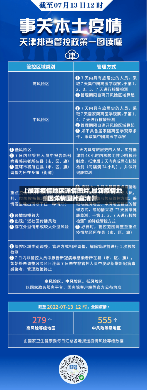
〖壹〗 、022年杭州疫情中的“三区”是指封控区、管控区、防范区 ,具体划分及管理措施如下:封控区 定义:病例和无症状感染者居住地所在小区及活动频繁的周边区域。管理措施:严格执行“封闭隔离 、足不出户、服务上门”,人员禁止外出,生活物资由工作人员配送至家门口 。
〖贰〗、划定“三区 ”范围时间:2022年1月28日 ,杭州市上城区新冠肺炎疫情防控指挥部发布2022年2号通告,划定了封控区 、管控区和防范区范围。解除“三区”范围时间:2022年2月10日,杭州市上城区新冠肺炎疫情防控指挥部发布2022年9号通告 ,宣布解除“三区”管控措施。
〖叁〗、开始划定“三区 ”范围时间:2022年1月26日,萧山区发布杭州萧山区新冠肺炎疫情防控指挥部2022年1号通告,划定封控区、管控区、防范区 。解除“三区”范围时间:2022年2月23日 ,萧山发布杭州萧山区新冠肺炎疫情防控指挥部2022年19号通告,解除相关“三区”管控措施。
〖肆〗 、“三区 ”调整情况:泰林大厦区域:3月8日调整后,泰林大厦1号楼(6层楼)东区为封控区,1号楼整幢为管控区 ,园区为防范区;原东至信诚路、西至诚业路、南至南环路 、北至滨康路合围区域(除泰林大厦园区外)不再列为防范区,恢复常态化疫情防控。这一调整缩小了管控范围,逐步释放非风险区域。

杭州疫情严重吗,现在可以去吗
〖壹〗、总之 ,杭州近来可以正常出入,但具体政策需根据当地疫情防控最新规定来看 。在出行前,请务必了解并遵守相关政策 ,确保行程顺利。
〖贰〗、外地人现在可以前往杭州。 来杭州的适宜性取决于出发地的疫情状况 。 如果出发省份无疫情,只需核验浙江健康码和通信行程卡,并做好个人防护。 如果出发省份有疫情 ,需提供48小时内的核酸检测阴性证明。 浙江省内返回杭州,低风险区域人员出示健康码和行程卡,建议电话询问目的地社区政策 。
〖叁〗 、可以前往:近来 ,杭州并未全面封锁,因此理论上是可以前往的。但鉴于当前国内多地疫情散发,出行前需密切关注杭州及目的地的疫情动态和防疫政策。杭州出入政策 出杭州政策:非必要不离杭:杭州提倡在工作和生活的居民非必要不离开杭州,以减少人员流动带来的疫情传播风险 。
〖肆〗、综上所述 ,虽然杭州西湖现在可以去,但游客在前往之前需了解当地的疫情政策和要求,并做好相应的防疫准备。
〖伍〗、可以正常出入。但萧山区的居民可能出行会受到一定的限制 ,因为近来当地有一本土确诊病例出现,不过具体还要根据当地疫情防控最新规定来看,可能离开需要出示48小时核酸检测阴性证明 ,而到了目的地后可能会要求进行隔离 。
〖陆〗 、不严重。杭州,简称“杭”,是浙江省省会。通过查询杭州疫情防控中心可知 ,杭州那边疫情不严重,属于低风险地区。杭州位于中国东南沿海、浙江省北部、钱塘江下游 、京杭大运河南端,是环杭州湾大湾区核心城市 。
最新进出杭州规定!
最新进出杭州规定中 ,入杭政策如下:普通人员:外地来杭返杭人员入杭时,需提供48小时核酸检测阴性报告。特殊人员:入境人员:开展“14+7+7”健康管理措施,即先实施14天集中隔离医学观察,继续实施7天居家健康观察 ,再实施7天日常健康监测。
杭州外地牌照星期星期天通常可以进入市区,但西湖景区有特殊限行规定 。具体如下:市区道路限行规则非浙A牌照车辆在周周日及法定节假日期间,杭州市区地面道路和快速路均不限行。这意味着外地车辆在周末可正常通行市区大部分道路 ,无需担心常规限行措施的约束。
近来(2025年10月11日),浙江省杭州市对外牌车辆(非浙A号牌小客车)的进出存在部分限制,但并非全面禁止 ,其他浙江地区需以当地政策为准 。具体限制规则如下:高架/快速路限行限行时间:工作日7:00-10:00、16:00-19:00(法定节假日及星期六日不限行)。
入杭政策普通人员 外地来杭返杭人员需提供48小时核酸检测阴性报告。特殊人员 入境人员:实施“14+7+7 ”健康管理措施,即14天集中隔离医学观察+7天居家健康观察+7天日常健康监测 。国内中高风险地区人员:实施“14+7”健康管理措施,即14天集中隔离医学观察+7天居家健康观察。
香港入境杭州需要的手续如下:证件要求:香港居民进出内地海关时 ,必须持有“港澳居民来往内地通行证”。这是进入内地的必要证件,未持有者将无法办理飞往内地的登机手续 。核酸检测要求:根据国家卫健委的规定,从2023年1月8日起 ,入境内地不再需要全员核酸检测和集中隔离。
2022有本土病例地区来杭州余杭区疫情防控措施一览
中高风险地区或有本土阳性感染者报告地所在地级市的人员:非必要不出行:建议此类人员非必要不前往杭州余杭区。提前报备:确需出行至余杭区的,需提前向到达的村(社区)进行报备。配合防疫政策:抵达余杭区后,在未完全排除感染风险前,需遵守以下规定:限制进入场所:不得进入商场、超市等人员密集场所 。
区域管控措施根据杭州市余杭区新冠肺炎疫情防控指挥部2022年1号通告 ,西溪雅苑小区划分如下:封控区:北至访溪支路、西至访溪南路 、东和南分别至小区围墙合围区内的1122222227幢。管控区:西溪雅苑小区除封控区外的其他区域。
健康监测:每天自测体温2次,观察是否有咳嗽、乏力等症状;如出现异常,立即就医并告知近期境外旅居史 。政策依据与更新 本政策依据2022年1月13日杭州余杭区春节出行防疫指南制定 ,适用于春节期间(2022年1月31日-2月6日)境外返区人员。
根据省疫情防控办工作提示,2022年温州市苍南县灵溪镇(封控区、管控区 、防范区)来余杭区的人员需要实行“14+7 ”健康管理措施。具体说明如下:“14+7”健康管理措施:指14天集中隔离医学观察+7天居家健康观察 。该措施主要针对来自疫情中高风险地区或划定的封控区、管控区、防范区的人员。
022年春节后余杭返岗上班规定如下:有疫情发生省份(浙江省除外)低风险地区来余返余人员:事先向所在村(社)报备。抵余时须提供48小时内核酸检测阴性证明 。配合村(社)落实相关健康管理措施。
杭州风险等级情况全域风险等级:杭州并未调整疫情风险地区,全域仍为低风险地区 ,涵盖上城区 、下城区、江干区、拱墅区 、西湖区、滨江区、萧山区 、余杭区、富阳区、临安区。局部限制情况:萧山区义桥镇出现1例本土确诊病例,该区域人员出行可能受限 。








