本文目录一览:
- 〖壹〗、中国疫情最严重的三个省
- 〖贰〗、疫情高风险有哪些省份
- 〖叁〗 、全国高风险地区有哪些?
- 〖肆〗、2022全国中高风险区名单汇总全国中高风险地区名单最新更新
中国疫情最严重的三个省
〖壹〗、江苏省是近来全国疫情最为严重的省份之一。根据最新的中高风险区域名单,江苏省拥有2个高风险地区和50个中风险地区。8月1日,江苏新增40例本土确诊病例 ,其中11例为轻型,29例为普通型 。同时,新增2例本土无症状感染者 ,以及3例境外输入确诊病例。

〖贰〗 、疫情最严重的三个省是湖北省、广东省和河南省。湖北省是疫情爆发的中心地带,尤其是武汉市 。这里最初出现了大量病例,并迅速成为全国乃至全球关注的焦点。湖北省的疫情严重程度与武汉市的华南海鲜市场有关 ,这里被认为是病毒传播的源头之一。随后,湖北省及武汉市采取了严格的封城措施,以遏制病毒的传播 。
〖叁〗、近来没有直接数据表明台湾省疫情现存确诊人数多于西安 ,且西安疫情已得到有效控制,而台湾省疫情形势需结合其最新官方数据评估,以下为详细分析:西安疫情现状 规模与特点:西安疫情是我国自武汉以来 ,在超大城市中发生的病例数比较多 、规模最大的一次本土疫情,发病数达1800例以上。
〖肆〗、自2019年底我国爆发新冠疫情以来,至今疫情仍未完全消退。 当前,疫情最严重的三个省份分别是江苏、云南和河南 。 以江苏省为例 ,根据现有数据,该省近来有两个高风险地区和50个中风险地区。
疫情高风险有哪些省份
〖壹〗 、在2026年第1周(1月初)的监测中,南方地区也有个别省份处于高流行水平 ,这些是近来流感病毒传播相对活跃的区域。流感监测信息透明度公共卫生机构通常基于全局防控策略发布疫情信息,为避免地域污名化或引发不必要的恐慌,往往不会具体点名高风险省份 ,而是侧重于公布趋势性和指导性信息 。
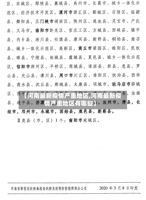
〖贰〗、截至近来,国内共有2个高风险地区,76个中风险地区 ,主要分布在陕西省、河南省 、浙江省等地,以下为详细信息(数据不包括港澳台地区):高风险地区:具体地区名单会随疫情形势动态调整,可通过权威渠道实时查询。
〖叁〗、江苏省是近来全国疫情最为严重的省份之一。根据最新的中高风险区域名单 ,江苏省拥有2个高风险地区和50个中风险地区。8月1日,江苏新增40例本土确诊病例,其中11例为轻型,29例为普通型 。同时 ,新增2例本土无症状感染者,以及3例境外输入确诊病例。
〖肆〗、疫情高风险地区有以下这些:吉林省长春市宽城区团山街道小南街社区、九台区九郊街道新州社区 、绿园区青年路街道宇航社区。福建省宁德市蕉城区七都镇黄厝村、大厅村 。黑龙江省哈尔滨市南岗区王岗镇、跃进街道。山西省(1个):太原市(1个)。福建省(10个):宁德市(10个) 。
〖伍〗 、选取地区:系统默认显示当前定位所在地的风险等级,若需查询其他地区 ,可通过手动筛选功能切换目标城市或区县。查看中高风险地区:在页面中找到“点击查询全国中高风险疫情地区”的选项,点击进入后即可查看最新名单。名单通常按省份分类,并标注具体区域名称及风险等级(高风险或中风险) 。
全国高风险地区有哪些?
〖壹〗、输入关键词并搜索:在搜索页面输入“疫情风险区 ” ,点击搜索。选取查询入口:在搜索结果中,点击“中高风险疫情地区”选项。选取查询渠道:在弹出的窗口中,任意选取一个查询渠道(如官方卫生健康平台、权威媒体等) 。
〖贰〗 、022年清明节期间 ,国内中高风险地区因疫情形势动态变化,无法直接列举具体地区名称,但可通过官方查询入口实时获取最新名单。
〖叁〗、北京日报客户端记者梳理发现 ,近来全国有1个高风险地区,在河北;49个中风险地区,其中7个在北京、4个在河北 、32个在辽宁、6个在黑龙江。
〖肆〗、从科学上讲,核酸检测48小时阴性证明从采样之时开始算时间。但由于报告时间与采样时间存在一定的时间差 ,可能增加感染风险,因此具体计算方式还需以当地防疫政策为准 。全国最新的中高风险地区有哪些:出行前,建议查询最新的中高风险地区信息 ,以做到有备无患。
2022全国中高风险区名单汇总全国中高风险地区名单最新更新
〖壹〗 、截至近来,国内共有2个高风险地区,76个中风险地区 ,主要分布在陕西省、河南省、浙江省等地,以下为详细信息(数据不包括港澳台地区):高风险地区:具体地区名单会随疫情形势动态调整,可通过权威渠道实时查询。高风险地区通常意味着当地疫情较为严重 ,传播风险高,会采取更为严格的防控措施,如封控管理、全员核酸检测等 。
〖贰〗 、截至近来 ,全国中高风险地区名单如下:高风险地区9个,中风险地区167个。
〖叁〗、实时性:中高风险地区名单每天更新,出行前需再次确认目的地风险等级。多渠道验证:除本地宝外,可通过国务院客户端小程序、国家政务服务平台等官方渠道交叉核对 。地区政策关联:部分低风险地区可能对来自中高风险区域的旅客实施隔离措施 ,需提前了解目的地防疫要求。









