【贵州算不算疫情重点地区,贵州属不属于疫情重点地区】

本文目录一览:

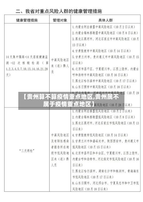
重点管控地区有哪些?

例如,疫情早期湖北全省及全国确诊病例超过100人的27个市被列为重点疫区 ,具体包括浙江省温州市 、台州市、杭州市、宁波市,河南省信阳市 、驻马店市,安徽省合肥市、阜阳市 ,江西省南昌市等。这类地区因疫情传播风险较高,需采取严格管控措施。

【贵州算不算疫情重点地区,贵州属不属于疫情重点地区】-第1张图片

重点管控地区的设立,通常是在突发事件发生后 。这些突发事件可能包括自然灾害(如山洪、地震 、海啸)、事故灾难(如重大交通事故、工业事故) 、公共卫生事件(如瘟疫 、疫情爆发)以及社会安全事件(如暴力冲突、恐怖袭击)。这些事件往往具有突发性、严重性和不可预测性 ,对人民生命财产安全构成严重威胁。

【贵州算不算疫情重点地区,贵州属不属于疫情重点地区】-第2张图片

管控范围:重点管控地区的管控范围通常涵盖了交通系统 、人流密集区域以及航空运输等方面 。目的:这种重点管控的目的是为了确保在突发事件期间,能够迅速、有效地控制事态发展,减少损失 ,并保障公众的生命财产安全。应用场景:重点管控地区通常出现在自然灾害、事故灾难 、公共卫生事件以及社会安全事件发生后。

中国哪里有疫情?

疫情初期,湖北省特别是武汉市成为了中国疫情最为严重的地区 。由于早期对病毒传播和感染途径的认识不足,以及春节期间人员流动性增加 ,导致疫情在短时间内迅速扩散。湖北省的医疗资源面临巨大压力 ,许多医院出现了床位紧张、医护人员短缺的情况。

022年9月14日最新报道:中国有疫情的地方有贵州、四川 、西藏、广西、江西 、湖北、新疆、黑龙江 、甘肃 、山东、天津、内蒙古 、辽宁、陕西、河南 、广东、河北、江苏 、浙江、云南、北京 、重庆 。

内蒙古赤峰最近就爆发了疫情,波及了好几个地方,有一天竟然位居榜首了 ,不过经过全市上下共同努力,中心城区低风险地区已经解封了。

中国古代发生的疫情有天花,疟疾 ,流感,温疫,鼠疫 ,麻症等。

刚刚,黔东南发布重点地区返州提醒!

〖壹〗、黔东南州发布重点地区返州提醒,具体内容如下:近期,国内省内疫情防控形势严峻复杂 ,黔东南州为做好疫情防控工作,提醒广大群众主动进行个人健康申报(报备),并落实相应疫情防控措施 。8月27日以来有贵阳市旅居史人员:需落实“三天两检(第1次为落地检)”措施 ,即抵达后立即进行第一次核酸检测 ,间隔24小时后完成第二次检测 。

〖贰〗、贵州省2021年稻水象甲发生趋势为中等至偏重发生,发生面积约50万亩次,主要涉及贵阳 、安顺 、黔南、遵义和黔东南等地 ,省中部地区发生重,部分区域局部大发生,且存在向东部、东南部扩散风险 ,主要危害期为5月上中旬至6月中旬。

〖叁〗 、招聘地区与发布情况2021年贵州特岗教师招聘细则覆盖全省8个市州,具体包括:贵阳市10个县区、遵义市14个县区、铜仁市10个县区 、六盘水市4个县区、安顺市7个县区、黔南州10个县区 、黔西南州5个县区及黔东南州。各地区细则明确了招聘条件、职位需求及流程安排 。

〖肆〗、综上所述,黔东南苗族侗族自治州符合老少边穷地区的定义 ,是贵州省乃至全国扶贫攻坚的重点地区之一。

什么叫重点疫区

重点疫区是指累计确诊病例数超过100的城市或地区,包括国内和世界两类,具体判定标准及防控措施如下:国内重点疫区判定标准国内重点疫区通常以累计确诊病例数是否超过100为划分依据。

重点疫区的定义与划分:重点疫区指的是新型冠状病毒疫情较为严重的地区 ,通常以某一省份为主要疫源地 。具体的划分是基于疫情的感染人数 、传播范围、医疗资源等多方面的因素综合考量得出的。 湖北省作为重点疫区:作为疫情的发源地,湖北省尤其是武汉市在疫情期间面临着极大的挑战。

“疫区”有严格定义:“疫区 ”是一个具有特定法律和公共卫生意义的术语,通常是指传染病在人群中暴发、流行 ,其病原体向周围播散时所能波及的地区 。判定一个地区是否为“疫区” ,需要综合考虑多方面因素,包括疫情的传播范围 、严重程度 、持续时间,以及是否符合相关法律法规和公共卫生标准等。

广州规定的重点疫区:重点疫区是指湖北全省。鉴于温州近期疫情基本控制 ,从即日起,不再将温州来粤人员列入疫情高发地名单 。现在,中国境外的重点疫区是意大利、韩国和日本 ,所以们对于从这些国家进入和境内的要严格把控。

按照规定,14天内有新增以及有本土新冠病毒感染者,或有中高风险地区地区的行政区域 ,卫健委就可以把那个城市划为疫情防控重点关注地区。新型冠状病毒是属于冠状病毒中的一种,主要是由感冒以及中东呼吸综合症和严重急性呼吸综合症等引起的一种病毒,新型冠状病毒 ,是以前从未发现的一种冠状病毒新型毒株 。

@贵州人事考试考生必看:贵州省2022年人事考试新冠肺炎疫情防控要求...

〖壹〗、省内考生跨区考试要求有疫情发生的县(市 、区、特区)低风险区考生:非必要不跨区,如需跨区须持48小时内核酸检测阴性证明和贵州健康码“绿码”,抵达后主动配合防疫措施 。无疫情发生的县(市、区 、特区)考生:跨区考试时持48小时内核酸检测阴性证明和贵州健康码“绿码 ” ,抵达后配合完成防疫措施。

〖贰〗、考生需从考前14天开始每天测量体温 ,填写《考生体温自我监测登记表》,考试当天上交,每场一张。贵州:暂无疫情防控具体政策 。云南:考生需认真阅读并承诺《云南省2021年中小学教师资格全国统一考试(笔试)考生新冠肺炎防控告知暨承诺书》后报名和参加考试。

〖叁〗、广西2022年询问工程师考试疫情防控要求如下:考前健康管理 考前14天 ,考生需通过“智桂通”微信小程序或“爱广西”手机APP实名申领“广西健康码 ”,并及时更新健康码和“通信大数据行程卡”状态。外地来南宁的考生须按南宁市疫情防控要求向社区报备 。

〖肆〗 、有以下情况之一的考生不得参加考试:接触过新冠肺炎确诊病例、疑似病例或无症状感染者的;接受过新型冠状病毒检测且结果为阳性的;通信行程卡有中高风险地区行程的;有国(境)外旅居史的;健康码显示为红码或黄码的;仍在隔离治疗期的新冠肺炎确诊、疑似病例或无症状感染者等。

相关推荐

  • 【献县疫情风险地区查询表,献县疫情报告】

    【献县疫情风险地区查询表,献县疫情报告】

    本文目录一览:〖壹〗、现在献县能去天津吗〖贰〗、6月15日以后保定市是低风险还是高风险地区?〖叁〗、张北现在属于什么风险地区现在献县能去天津吗09:00:始发于献县客运站,终到天津(红桥),票价为¥60。09:30:始发于献县客运站,终到天津(红桥),票价为¥60。12:00:始发于献县客运站,终到天津(红桥),票价为¥60。13:50:...

  • 金华哪几个地区有疫情了(金华有疫情病例吗)

    金华哪几个地区有疫情了(金华有疫情病例吗)

    本文目录一览:〖壹〗、12月3日金华金东区发现5例阳性感染者金华阳性〖贰〗、12月2日0-24时金华本土新增1例确诊+48例无症状〖叁〗、浙江金华市还有疫情吗12月3日金华金东区发现5例阳性感染者金华阳性〖壹〗、022年12月3日,金东区发现5例新冠病毒阳性感染者,近来均已闭环转运至定点医院治疗。金东区第一时间启动应急响应机制,迅速开展流...

  • 宁波地区疫情情况(宁波疫情分布图)

    宁波地区疫情情况(宁波疫情分布图)

    本文目录一览:〖壹〗、宁波浙江万里学院疫情最新消息〖贰〗、宁波哪里有疫情〖叁〗、宁波44人确诊年龄最小为2岁,这些确诊者的病情如何?宁波浙江万里学院疫情最新消息〖壹〗、宁波浙江万里学院疫情最新情况:2022年4月12日中午,鄞州区报告1例新冠病毒初筛阳性感染者,为浙江万里学院钱湖校区大四学生。该生已完成新冠疫苗3针接种,采样已送宁波市疾控...

  • 中风险疫情地区信息(中风险地区实时)

    中风险疫情地区信息(中风险地区实时)

    本文目录一览:〖壹〗、最新通报!又一地升级为中风险地区〖贰〗、全国疫情“中高风险”地区一览〖叁〗、怎么在地图上看疫情风险地区〖肆〗、怎么在手机上查看全国中高风险疫情地区〖伍〗、最新全国风险地区名单查询入口(实时更新)最新通报!又一地升级为中风险地区上海市浦东新区张江镇顺和路126弄小区被列为中风险地区。具体信息如下:升级原因:...

  • 河北地区疫情隔离多少天(河北疫情隔离多久)

    河北地区疫情隔离多少天(河北疫情隔离多久)

    本文目录一览:〖壹〗、河北固安全县居民什么时候起居家隔离7天?〖贰〗、河北廊坊固安全县居民居家隔离7天,当地居民的正常生活该如何保障...〖叁〗、31个省市最新返乡隔离政策是怎样的?河北固安全县居民什么时候起居家隔离7天?河北固安全县居民从2021年1月12日0时开始居家隔离7天。网信固安官方微博1月12早间信息显示,为贯彻落实人民至上、...

  • 澳门是疫情低风险地区吗/澳门是否疫区

    澳门是疫情低风险地区吗/澳门是否疫区

    本文目录一览:〖壹〗、澳门回国需要隔离多久?〖贰〗、多伦多飞澳门需要隔离吗〖叁〗、去澳门隔离吗现在澳门回国需要隔离多久?从澳门旅游回来不需要隔离,但需遵守相关政策标准。以下是具体说明和相关注意事项:政策标准根据澳门特区发布的最新消息,近来从澳门往返内地不需要进行隔离,但需提供核酸检测阴性证明。政策可能调整:需要注意的是,随着疫情的不断变...

  • 疫情通报各个地区封城了(疫情卷土重来这里宣布封城)

    疫情通报各个地区封城了(疫情卷土重来这里宣布封城)

    本文目录一览:〖壹〗、出货请注意:这些国家因疫情失控又开始封城了!〖贰〗、吉林舒兰封城!〖叁〗、如何看待中国云南德宏疫情,瑞丽第四次封城〖肆〗、疫情期间各国封城的城市有哪些出货请注意:这些国家因疫情失控又开始封城了!〖壹〗、近期泰国、越南、缅甸、澳大利亚、新西兰等国因疫情反弹实施封城措施,外贸货代企业需密切关注物流风险并做好应对准备...

  • 【贵州算不算疫情重点地区,贵州属不属于疫情重点地区】

    【贵州算不算疫情重点地区,贵州属不属于疫情重点地区】

    本文目录一览:〖壹〗、重点管控地区有哪些?〖贰〗、中国哪里有疫情?〖叁〗、刚刚,黔东南发布重点地区返州提醒!〖肆〗、什么叫重点疫区〖伍〗、@贵州人事考试考生必看:贵州省2022年人事考试新冠肺炎疫情防控要求...重点管控地区有哪些?例如,疫情早期湖北全省及全国确诊病例...

  • 榆林是否疫情复杂地区/榆林是否疫情复杂地区呢

    榆林是否疫情复杂地区/榆林是否疫情复杂地区呢

    本文目录一览:〖壹〗、榆林市至少封几天〖贰〗、榆林再封城多少天了〖叁〗、省外回榆林需要隔离吗〖肆〗、2022到榆林重点人员管控措施〖伍〗、陕西榆林疫情严重吗〖陆〗、陕西榆林是否高风险地区榆林市至少封几天〖壹〗、中高风险地区:若来源地存在中高风险地区,榆林将对该地区所在市(直辖市为区)视为整体中高风险区域。例如,天津因存在...

  • 青海西宁是疫情地区吗(青海省西宁市属于疫情低风险地区吗)

    青海西宁是疫情地区吗(青海省西宁市属于疫情低风险地区吗)

    本文目录一览:〖壹〗、西宁能去平安吗今天〖贰〗、查去青海西宁旅游回上海浦东机场用集中隔离吗?〖叁〗、西宁的疫情严重吗〖肆〗、今年青海西宁疫情啥时候开始的西宁能去平安吗今天〖壹〗、能去。通过查询疫情防控相关信息显示,截止于2022年9月29日,平安解除了特殊关注区域,青海省西宁市也不属于中高风险地区,可以从西宁通往平安了,西宁通往平安...

返回顶部