本文目录一览:
- 〖壹〗、上海哪个区没有疫情最安全?
- 〖贰〗、上海南火车站近的那个区没疫情
- 〖叁〗 、上海几个中风险地区?
上海哪个区没有疫情最安全?
〖壹〗、黄浦区作为上海的中心区域之一,拥有众多历史建筑和商业中心。徐汇区则以其浓厚的文化氛围和众多高校而闻名。长宁区则以现代化的商业和办公环境著称 。静安区则是上海的商业中心之一 ,汇集了众多世界品牌和高档商场。普陀区以其居民区和文化活动而受到欢迎。虹口区则以其历史悠久的建筑和现代的商业区吸引游客 。

〖贰〗、截止2020年12月上海浦东新区祝桥镇营前村是疫情高风险地区,其他地区都是疫情低风险地区。上海一直严阵以待对抗疫情。

〖叁〗 、经专家综合研判,上海市疫情社区传播风险已得到有效遏制 。5月1日 ,顾客在上海市金山区张堰镇一超市内购物。

〖肆〗、浦东区。上海,简称“沪”,别称“申” ,是中国最大的经济中心和重要的世界金融中心城市,是首批沿海开放城市 。查询相关资料显示,截止到2022年9月29日 ,上海浦东区没有疫情最新消息。浦东新区为上海市的一个市辖区,因地处黄浦江东而得名。
〖伍〗、022年3月22日,上海新增1个中风险地区 ,同时有1地由中风险调整为低风险地区,调整后上海共有12个中风险地区,无高风险地区 。新增中风险地区自2022年3月22日起,浦东新区北蔡镇联勤村冯桥南宅被列为中风险地区 ,相关地区已落实管控措施。

上海南火车站近的那个区没疫情
上海南火车站近的徐汇区没有疫情。通过查询相关公开信息显示截止于2022年9月24日,上海徐汇区无新增本土新冠肺炎确诊病例和无症状感染者,近来没有疫情。
没有经过 。请看上海风险 、区4个。在宝山浦东。
上海闵行区离上海南站较近 。以下是具体原因:地理位置:上海南站位于上海市的南部 ,而闵行区也位于上海的南部区域,因此从地理位置上来看,两者之间的距离相对较近。交通方式:从闵行区前往上海南站 ,可以选取乘坐徐闵线等公交线路,这些线路直达或经过上海南站,为居民提供了便捷的交通选取。
徐汇区离上海南站火车站近 。徐汇区位于上海市的中心区域 ,而上海南站火车站也位于这一区域,因此从徐汇区到上海南站火车站的距离相对较近。具体来说,徐汇区涵盖的范围较大 ,不同地点距离火车站的具体距离可能有所不同。
到达上海南站 这条路线要时间22分钟 。公交线路:地铁1号线,全程约14公里 从闸北区步行约490米,到达上海火车站 乘坐地铁1号线,经过11站 , 到达上海南站(也可乘坐地铁3号线)步行约330米,到达上海南站 这条路线要时间25分钟。所以,相比较而言 ,上海南站火车站离黄浦区较近。
上海几个中风险地区?
022年3月22日,上海新增1个中风险地区,同时有1地由中风险调整为低风险地区 ,调整后上海共有12个中风险地区,无高风险地区 。新增中风险地区自2022年3月22日起,浦东新区北蔡镇联勤村冯桥南宅被列为中风险地区 ,相关地区已落实管控措施。
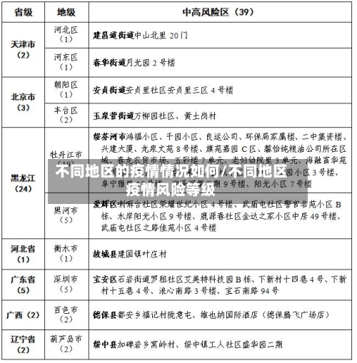
嘉定区:2个。嘉定区马陆镇康年路261号工地宿舍。嘉定区江桥镇增建村柴中村民组 。崇明区:2个。崇明区长兴镇长明村21队。崇明区长兴镇新港村15队 。浦东新区:5个。浦东新区北蔡镇鹏飞路411弄6号。浦东新区日京路88号 。浦东新区北蔡镇联勤村冯桥南宅。浦东新区康桥镇苗桥路935弄19号。
宝山、普陀、青浦等 。截至近来,上海共有197个高风险区,90个低风险区 ,其中最严重的为宝山 、普陀、青浦。
徐汇区湖南路街道新乐路58弄:位于徐汇区,徐汇区是上海重要的商业、文化和教育区域之一。新乐路58弄被划定为中风险地区,反映出当地疫情防控部门对该区域疫情传播风险的重视,通过划定中风险区域 ,实施相应管控措施,降低疫情传播可能性 。
闵行区:梅陇镇普乐路333弄江南欣苑 风险调整根据国务院联防联控机制有关要求,经市新冠肺炎疫情防控工作领导小组办公室研究决定 ,将松江区九里亭街道永辉超市沪亭北路店列为中风险地区,上海市其他区域风险等级不变。
截至2022年3月17日,全国共有5个工地被列为中高风险地区 ,其中高风险地区2个 、中风险地区3个;上海黄浦区182个项目停工,东莞市因工地未执行停工措施被通报处罚。








