本文目录一览:
- 〖壹〗、中高风险地区包括哪些地方?
- 〖贰〗、疫情中高险地区为哪些/疫情高风中风险是那些地方
- 〖叁〗 、中高风险地区怎么界定
- 〖肆〗、中高风险地区是整个城市吗
- 〖伍〗、最新全国风险地区名单查询入口(实时更新)
中高风险地区包括哪些地方?
〖壹〗 、高风险地区:指病例和无症状感染者的居住地,以及活动频繁且疫情传播风险较高的工作地和活动地等区域。通常以居住小区(村)为单位划定 ,具体范围可根据流调研判结果调整。

〖贰〗、云南全省范围内对有毒野生菌中毒的风险进行了评估,结果显示,在7个地区被划为高风险区域 ,包括宜良县、红塔区 、华宁县、新平县、澜沧县 、墨江县以及砚山县 。这7个地区由于地理环境和气候条件等因素,居民食用有毒野生菌中毒的风险相对较高。

〖叁〗、根据最新信息,河南近来因空气污染启动橙色预警的中高风险地区主要集中在以下城市:郑州、洛阳 、焦作、济源、濮阳、周口。近期空气质量分阶段情况 11月4-5日:受东南风影响 ,污染逐渐积累,河南中北部及西部(如郑州 、焦作、洛阳等)可能出现中度污染 。

〖肆〗、中风险地区是以县市区为单位,14天内有新增确诊病例 ,累计确诊病例不超过50例,或累计确诊病例超过50例,14天内未发生聚集性疫情为中风险地区。而高风险地区 ,是以县市区为单位,累计病例超过50例,14天内有聚集性疫情发生为高风险地区。
〖伍〗 、明确答案:截至最近的数据,全国的中高风险地区包括但不限于以下地区:北京某区、黑龙江某市、广东某市等 。详细解释: 中高风险地区的划定:中高风险地区是根据病例数量 、疫情传播风险等因素综合评估后划分的。
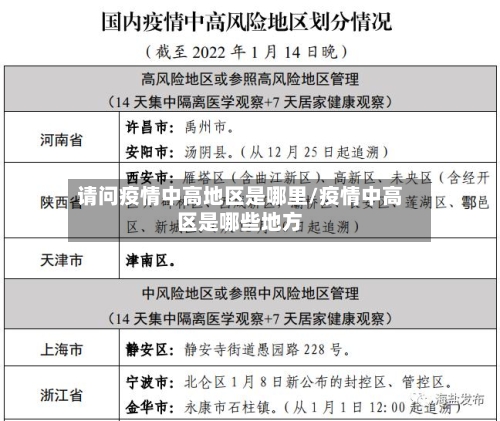
〖陆〗、中高风险地区的地市如下:高风险地区(17个):北京市:1个。朝阳区酒仙桥街道二街坊 。黑龙江省:2个。佳木斯市汤原县东湖城小区。佳木斯市汤原县阳光河畔小区 。辽宁省:2个。营口市鲅鱼圈区北大荒物流股份有限公司。沈阳市辽中区茨榆坨街道。福建省:2个 。泉州市丰泽区滨海酒店。

疫情中高险地区为哪些/疫情高风中风险是那些地方
〖壹〗、高风险地区:指病例和无症状感染者的居住地 ,以及活动频繁且疫情传播风险较高的工作地和活动地等区域。通常以居住小区(村)为单位划定,具体范围可根据流调研判结果调整 。
〖贰〗 、高风险等级地区,一般为病例和无症状感染者居住地 ,以及活动频繁且疫情传播风险较高的工作地和活动地等区域。高风险区原则上以居住小区(村)为单位划定,可根据流调研判结果调整风险区域范围,采取“足不出户、上门服务”等封控措施。
〖叁〗、连续14天内无新增本地确诊病例.根据国务院联防联控机制有关要求 ,经市疫情防控指挥部研究决定,才会将中风险地区降级为低风险 。
中高风险地区怎么界定
疫情中高风险地区的定义及划分标准如下:高风险地区:指病例和无症状感染者的居住地,以及活动频繁且疫情传播风险较高的工作地和活动地等区域。通常以居住小区(村)为单位划定 ,具体范围可根据流调研判结果调整。
病例和无症状感染者居住地,以及活动频繁且疫情传播风险较高的工作地和活动地等区域,划为高风险区 。原则上以居住小区(村)为单位划定 ,根据流调研判结果可调整风险区域范围。实行封控措施,期间“足不出户 、上门服务 ”。
可以通过支付宝上的疫情风险等级查询功能来判断是否为中高风险地区,具体操作如下:工具/原料 小米11MIUI12支付宝20方法/步骤 进入支付宝软件:首先,打开手机上的支付宝应用 。点击市民中心:在支付宝首页 ,找到并点击“市民中心”选项。
划分考虑因素:综合考虑发病时间和疫情情况等因素。发病时间可以反映疫情的发展阶段,例如是处于初期、爆发期还是缓解期;疫情情况则涵盖感染人数、传播速度、传播途径等多个方面。例如,如果一个地区在短时间内出现大量新增病例 ,且传播途径复杂,那么该地区被划分为高风险地区的可能性就会增加 。
中高风险地区是整个城市吗
〖壹〗 、中风险地区不代表整个市。具体分析如下:中风险地区的划分依据中风险地区是根据具体位置的具体情况划分的,可以是全省、全市、某一个区 、某一个县或村 ,其划分主要依据疫情人数及严重程度,而非单纯以省市辖区为标准。中风险地区的具体范围按照国家划分要求,中风险地区具体到街道和区域 。
〖贰〗、中高风险地区所在设区市是指被划定为中高风险地区的村/街道/社区/小区所在的那个县(市、区)所属的地级及以上城市。以下是关于中高风险地区所在设区市的详细解释:定义范围 中高风险地区通常是根据疫情形势和防控工作需要 ,由相关部门动态划定的。
〖叁〗 、中高风险地区一般指城市中疫情爆发的某个区,或者是市下辖的县或县级市,具体认定以街道、乡镇为基本单位 。详细说明如下:中高风险地区通常所指范围中高风险地区一般是指城市中疫情爆发的某个区 ,或者是市下辖的县或县级市,是根据确诊或疑似患者的数量建立的隔离区域。
〖肆〗、中风险地区的范围:中风险地区并不是指整个市,而是具体定位到该城市的某一点或某一个位置,如某个村 、街道、社区或小区。中风险地区的管理:被划定为中高风险地区的人员非必须比较好不要离开 ,并且应按照疫情防控部门要求做好核酸检测等措施 。
〖伍〗、中风险地区不是代表整个市。中高风险地区是具体到某一点某一位置的,和中高风险地在同一个城市,并不代表着你是中高风险人员。中风险地区是指14天内有新增确诊病例 ,累计确诊病例不超过50例,或累计确诊病例超过50例,14天内未发生聚集性疫情 。按照国家的划分要求 ,中风险地区具体到街道和区域。
〖陆〗 、中风险是指整个市区。中高风险地区是具体到某一点某一位置的,和中高风险地在同一个城市,并不代表着你是中高风险人员。
最新全国风险地区名单查询入口(实时更新)
〖壹〗、最新全国风险地区名单可通过本地宝——全国疫情中高风险地区名单查询器实时查询 。查询平台:本地宝——全国疫情中高风险地区名单查询器查询入口:点击进入(实时更新)本地宝的全国疫情风险等级名单查询系统由小编们实时维护 ,风险地区有调整时会第一时间更新专题,确保用户获取的信息准确且及时。
〖贰〗、查询方式:点击进入上海本地宝的风险专题页面,可获取全面的风险地区数据。附加功能:关注微信公众号“上海本地宝” ,在对话框搜索【风险】,即可便捷获取实时更新的全国疫情风险等级和中高风险地区名单 。注意:以上数据仅限于中国大陆地区,不包括港澳台。
〖叁〗、为了更便捷地获取全国疫情风险等级和中高风险地区名单,您可以关注微信公众号“上海本地宝 ”。在对话框搜索【风险】 ,即可获取实时更新的查询服务,无论是上海还是全国其他地区的动态,一目了然 。








