本文目录一览:
- 〖壹〗、县疫情防控应急预案
- 〖贰〗 、农村疫情防控应急预案
- 〖叁〗、基孔肯雅热应疫情急处置
- 〖肆〗、处理不明原因的疫情,疾控中心去现场前应该做哪些准备
- 〖伍〗 、社区疫情防控应急预案范文5篇
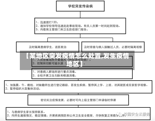
县疫情防控应急预案
县疫情防控应急预案1 切实做好预防、控制重大动物疫病的突发与流行,对我街道农村经济发展、社会与谐构建 ,人民身体健康农民脱贫致富,畜牧业安全生产,有着十分的重要性与必要性 。根据国务院《重大动物疫情应急条例》与省《突发重大动物疫情应急预案》及各级防治重大动物疫病指挥部要求 ,结合我街道实际,特制定突发重大动物疫情应急预案。

高度重视学校的疫情防控工作,要强化责任意识 ,做好春节和寒假期间值班值守,狠抓疫情防控重点环节,不得举办聚集性活动,要面向离校学生 ,通过微博 、微信公众号、家长群、学生群等网络渠道发放假期生活提示,开展健康教育,宣传普及疫情防治知识和防控要求 ,引导做好防控工作,建立长效管理机制,以预防为主 ,外堵内防。

二)编制依据:本预案以《中华人民共和国传染病防治法》、《突发公共卫生事件应急条例》 、《国家突发公共卫生事件应急预案》、《国家突发公共卫生事件相关信息报告管理工作规范》、《突发公共卫生事件与传染病疫情监测信息报告管理办法》和《全国不明原因肺炎病例监测 、排查和管理方案》等为依据编制 。
疫情防控外事组应急预案 篇1 为科学、规范、及时 、有序地开展新型冠状病毒疫情的防控工作,采取有效措施,控制疫情传播和蔓延扩散 ,确保单位的正常工作和生活秩序,按照XX、市委市政府和省国资委有关要求,根据疫情形势和进展情况 ,并结合公司实际,特制定本预案。
农村疫情防控应急预案
〖壹〗、农村疫情防控应急预案1 总则 (一)编制目的:为科学 、规范、有序地开展新型冠状病毒疫情的预防控制工作,早期发现新型冠状病毒疫情,及时采取积极有效控制措施 ,预防控制疫情传播、蔓延扩散,保护人民健康和社会稳定。
〖贰〗 、乡镇疫情防控处置应急预案 篇1 发现疫情后立即上报区疫情防控指挥部,同时启动我镇疫情防控预案 ,第一时间将感染者送医院进行隔离治疗,并积极配合做好应对工作 。镇组建队伍指导和参与疫情处置工作,做好集中隔离等应对工作。 镇疫防指挥部进入敏感词。
〖叁〗、维护社会稳定:确保疫情防控工作有序开展 ,保障乡镇内生产生活秩序稳定,避免因疫情引发社会恐慌和不稳定因素。工作内容(一)落实应对疫情机制完善应急预案:根据疫情形势变化,及时修订和完善乡镇疫情防控应急预案 ,明确各部门职责和工作流程,确保应急响应迅速、有序 。
〖肆〗、通过应急演练,提高相关人员的应急意识和实战能力 ,检验和完善应急预案的可行性和有效性。例如,模拟本乡出现一例确诊病例的场景,组织各部门按照应急预案进行协同作战,检验各部门之间的沟通协调能力和应急处置能力。
基孔肯雅热应疫情急处置
〖壹〗 、基孔肯雅热疫情应急处置措施主要包括预案制定、机构设置、工作机制启动 、实战演练等方面 ,具体如下:预案制定与发布:东涌镇基孔肯雅热疫情防控指挥部研究制定了《东涌镇基孔肯雅热疫情应急处置预案》,并于2025年7月29日印发 。该预案旨在指导疫情防控工作,确保快速反应、及时控制和妥善处置各类涉疫突发情况。
〖贰〗、广东针对基孔肯雅热疫情已启动全省灭蚊行动 ,重点区域包括人员密集场所 、蚊虫孳生地及已有输入病例地区,通过环境整治、专业消杀和全民参与等措施遏制疫情扩散。
〖叁〗、基孔肯雅热疫情处置方案主要包括制定应急处置演练方案 、发布诊疗方案、制定地方政府应急处置预案以及具体的疫情处置措施 。首先,医疗机构需要制定应急处置演练方案。这一方案模拟发热门诊接诊、报告 、隔离、救治、消杀等全流程 ,旨在检验医务人员对基孔肯雅热病例的识别与处置能力。
〖肆〗、基孔肯雅热是由基孔肯雅病毒引起的急性虫媒传染病,主要通过埃及伊蚊和白纹伊蚊传播 。其防控核心在于切断传播链,消杀措施需围绕媒介控制 、疫点处置及个人防护展开。以下是专业消杀要点:媒介伊蚊的综合消杀环境治理:清除蚊虫孳生地是根本。重点清理积水和废弃容器 ,如花盆、轮胎、瓶罐等,确保排水通畅 。
〖伍〗 、出现基孔肯雅热症状后,第一时间应进行自我隔离防护、及时就医诊断 ,并遵医嘱治疗,具体措施如下:自我隔离防护基孔肯雅热主要通过蚊虫(如伊蚊)叮咬传播,病毒可在蚊体内增殖并经叮咬传染给人类。出现症状后需立即进入有纱窗、蚊帐等防蚊设施的室内环境,避免蚊虫再次叮咬。
处理不明原因的疫情,疾控中心去现场前应该做哪些准备
处理不明原因疫情时 ,疾控中心去现场前需做好以下准备,确保快速响应与风险控制: 即时报告与信息通报疾控中心需在第一时间向属地卫生行政部门和上级疾控机构报告疫情,履行法定职责并启动应急响应机制。报告内容应包括疫情初步信息(如发生时间 、地点、涉及人群等) ,同时请求技术支援和资源协调 。
初步响应与报告卫生站需第一时间启动应急预案,组织专业人员赶赴现场核实疫情信息,包括发生时间、地点 、涉及人数及症状表现等 ,并立即向当地疾控机构和卫生健康行政部门报告。报告内容需涵盖病例的流行病学史、接触史及初步检测结果,确保信息传递的及时性与准确性,为后续防控争取时间。
演练是国家统一安排国家层面针对10个省份提出要在8月底进行传染病拉练 ,多地开展聚集性不明原因肺炎疫情防控应急演练属于正常演练安排 。例如甘肃省12320卫生热线工作人员从甘肃省疾控中心传染病科核实了解到这一情况,并表示并非特殊原因所致。
确保能够及时响应突发事件。值班前,疾控中心会做好充分的应急准备工作 ,包括备齐应急物资、试剂 、车辆等,同时会加强信息报送和交接班记录的管理 。不过,不同地区、不同级别的疾控中心具体的值班安排可能会有所差异,这取决于当地的疾病流行情况、防控需求以及资源状况等因素。
对不明原因发热(腋下体温≥33℃)、咳嗽等急性呼吸道感染症状患者 ,接诊医生必须详细询问发病前14天内旅行史或可疑的暴露史,确保不漏过一个可疑病例。同时具备流行病学史和临床表现的观察病例,各级各类医疗机构应立即报告县疾控中心 ,并立即转送县人民医院诊治,不得滞留病人 。

社区疫情防控应急预案范文5篇
〖壹〗 、疫情防控应急预案1 按照《中华人民共和国传染病防治法》和《突发公共卫生应急条例》的有关规定,结合我公司实际 ,特制定本应急预案,预案内容如下: 成立应急小组 公司成立疫情应急工作领导小组(以下简称领导小组),并制定出科学、可行的工作方案和应急方案 ,明确各操作环节上的处理步骤、处理 方法 和具体责任。
〖贰〗 、022社区突发疫情防控应急预案版本1 当前新型冠状病毒感染的肺炎疫情防控形势十分严峻,1月24日,山东省人民政府启动重大突发公共卫生事件I级响应。
〖叁〗、为做好社区“两委”换届中的疫情防控 ,确保换届工作平顺圆满,根据国家、省 、市、区新冠肺炎疫情防控有关要求,特制定如下工作方案 。 防控组织管理 (一)做好防疫形势预判。
〖肆〗、社区“两委 ”换届新冠肺炎疫情防控应急预案为做好社区“两委”换届中的疫情防控,确保换届工作顺利结束 ,根据国家 、省、市、区新冠肺炎疫情防控有关要求,制定本应急预案。
〖伍〗 、疫情防控应急预案模板集锦6篇(篇一) 在打赢新型冠状病毒感染的肺炎疫情防控阻击战中,我们坚决按照县委统一部署 ,全面动员,全面部署,全面发声 ,营造了“坚定信心、同舟共济、众志成城、科学防治”的浓厚氛围。 一是全面发动宣传 。








