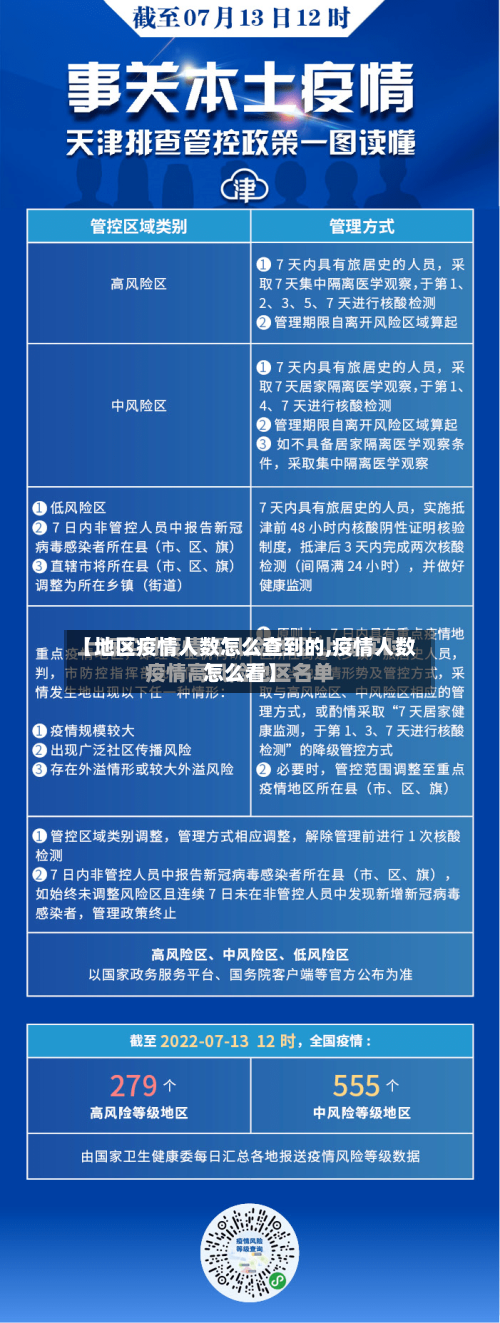
【地区疫情人数怎么查到的,疫情人数怎么看】

本文目录一览:

疫情时是怎么查每个人的行程轨迹的

疫情期间主要通过手机基站定位、GPS定位 、健康码/行程码扫描、公共交通记录、电子支付记录 、面部识别技术及蓝牙接触追踪等方式追踪行程轨迹。手机基站定位是利用手机与通信基站间的信号交互,通过基站覆盖范围推算用户大致位置 。基站密度越高,定位精度越高 ,运营商可提供相关数据支持,为行程追踪提供基础信息。

【地区疫情人数怎么查到的,疫情人数怎么看】-第1张图片

疫情期间追踪每个人的行程轨迹主要通过手机基站定位、GPS定位、健康码/行程码扫描 、公共交通记录、电子支付记录、面部识别技术及蓝牙接触追踪等方式实现。具体如下:手机基站定位是基础手段之一 。手机在通信过程中需连接基站,运营商可通过基站信号覆盖范围推算用户大致位置。

【地区疫情人数怎么查到的,疫情人数怎么看】-第2张图片

查询一个人的行踪轨迹需在合法合规前提下进行 ,可通过手机号码查询 、社区及同行查询工具 、专业软件或公安机关申请查询,但均需严格遵守隐私保护规定。

【地区疫情人数怎么查到的,疫情人数怎么看】-第3张图片

疫情期间,可以通过以下方式查询个人行动轨迹:为了助力疫情防控 ,电信、移动和联通三大运营商都推出了手机用户漫游行程信息查询公益服务 。通过发送手机短信,用户可以免费查询到自己手机最近一个月的轨迹,用来辅助证明最近一个月是否离开城市或者由异地返回。

新疆各个地区的疫情人数在哪里查

新疆各个地区的疫情人数在疫情实时大数据报告查 ,这样查:打开edge浏览器;点击搜索栏;在搜索栏输入疫情实时大数据报告点击搜索;点击疫情实时大数据报告;选取自己所在的省市即可查询。

支付宝疫情专区中可以查看每天的确认增加人数 。支付宝搜索疫情点击抗击新冠肺炎。在全球疫情服务页面,查看各地每天新增人数。切换本地,查看当前所在城市的每天确诊人数情况 。

风险地区查询方法支付宝查询:打开支付宝 ,搜索“国家政务服务平台” ,点击“各地疫情风险等级查询 ”,然后选取自己所在的地区,即可知道自己是否处于非风险地区 。电话确认:为了保险起见 ,可拨打新疆乌鲁木齐机场的防疫询问电话(可打新疆当地0991的118114查询或私信相关人员询问),确认没问题后再前往新疆旅游。

疫情期间手机微信查询疫情实时动态方法如下:1.打开微信,点击我。2.点击支付/城市服务 。3.点击疫情专区 4.点击疫情实时动态。5.点击允许/查看全国疫情动态。

通过查询相关资料显示 ,叶城疫情最新通知在新疆喀什地区疫情防控指挥部查看,想要了解疫情最新情况,可以去当地市防控指挥部进行查看 ,叶城隶属新疆维吾尔自治区喀什地区,所以需要在新疆喀什地区疫情防控指挥部查看 。

进入国家政务服务中心:在支付宝首页或搜索栏中,输入“国家政务服务中心”并点击进入。该服务由政府部门提供 ,信息权威可靠。选取疫情风险等级查询:在国家政务服务中心页面中,找到并点击“各地疫情风险等级查询”选项 。这个选项通常位于页面的显著位置,方便用户快速找到。

手机上怎么查询当地的疫情信息

〖壹〗、在手机上查询当地疫情信息 ,可通过微信的城市服务功能实现 ,具体操作步骤如下:工具/原料 手机:以小米9(系统MIUI12 27)为例,其他品牌手机操作逻辑类似。软件:微信(需更新至支持城市服务的版本) 。

〖贰〗 、第一步:进入Breeno速览界面解锁手机后,在主屏幕向右滑动页面 ,即可进入Breeno速览(负一屏)。第二步:定位本地疫情模块在Breeno速览界面中,找到“本地疫情 ”卡片(通常位于顶部或信息聚合区)。若未显示,可尝试下拉页面刷新或检查是否开启疫情信息权限 。

〖叁〗、在手机上查看全国中高风险疫情地区 ,可通过微信《扫码抗疫情》小程序实现,具体步骤如下:步骤一:进入《扫码抗疫情》小程序打开微信,点击顶部“搜索小程序”栏 ,输入“扫码抗疫情”,在搜索结果中选取并进入该小程序 。

〖肆〗、通过微信小程序查询当地疫情风险等级,可以按照以下两种方法操作:方法一:打开微信发现页:首先 ,在手机上打开微信应用,然后点击屏幕下方的【发现】图标。进入小程序页面:在【发现】页面中,点击【小程序】选项 ,进入小程序列表。

〖伍〗 、进入本地疫情页面:点击地区名称后 ,在弹出的选项中选取“本地疫情 ” 。部分版本可能直接在地区名称下方显示“疫情”标签,点击即可进入。查看疫情信息:进入页面后,系统会默认展示当前定位城市的疫情动态 ,包括新增病例、风险区域、防控政策等。信息来源通常为官方卫生部门或权威媒体,内容实时更新 。

〖陆〗 、本地疫情风险等级可以通过国务院客户端微信小程序进行查询,具体步骤如下:打开微信并进入国务院客户端在手机上启动微信应用 ,通过搜索栏或小程序入口找到“国务院客户端”,点击进入该小程序。定位“疫情风险查询 ”功能在国务院客户端首页或功能列表中,找到“疫情风险查询”选项 ,点击进入查询页面。

相关推荐

  • 长春地区没有疫情小区/长春市无症状感染者是哪个小区的

    长春地区没有疫情小区/长春市无症状感染者是哪个小区的

    本文目录一览:〖壹〗、长春合隆有疫情吗〖贰〗、长春大富贵有疫情了吗〖叁〗、长春中高风险地区长春合隆有疫情吗没有。合隆镇(简称合隆,另称合隆街道、)位于吉林省会长春市主城区,根据疫情防控最新消息了解到,截至2022年9月28日,长春合隆属于常态化管控区域,无新冠病例,所以长春合隆没有疫情。长春市人口面积:9069万24744km2。没有。长...

  • 北京疫情风险地区昌平/昌平疫情风险低中高地图

    北京疫情风险地区昌平/昌平疫情风险低中高地图

    本文目录一览:〖壹〗、2020年10月北京疫情严重的地方是哪里〖贰〗、北京昌平区是低风险区吗〖叁〗、北京昌平平西王府什么风险地区〖肆〗、北京昌平现在属于低风险吗?2020年10月北京疫情严重的地方是哪里昌平宏福苑社区。北京简称京,是中国的首都,全国的政治、文化中心和世界交往的枢纽。在2020年10月份,该地的昌平宏福苑社区被列为高风...

  • 【首都机场属于疫情地区吗,首都机场属于什么风险区】

    【首都机场属于疫情地区吗,首都机场属于什么风险区】

    本文目录一览:〖壹〗、首都t2机场属于高风险地区吗〖贰〗、从北京首都机场和大兴机场进出京,行程码和健康码都不会变红〖叁〗、全球至少30国进入紧急状态,首都机场入境人员挤爆航站楼〖肆〗、北京首都机场在哪个区哪个街道,是中高风险地区〖伍〗、首都机场t3是疫区吗首都t2机场属于高风险地区吗〖壹〗、通过查询相关资料显示,首都t2机场不...

  • 杭州疫情最严重的地区(杭州那边疫情严重吗)

    杭州疫情最严重的地区(杭州那边疫情严重吗)

    本文目录一览:〖壹〗、杭州哪个地方疫情最严重〖贰〗、新中国的第一场防疫战〖叁〗、浙江疫情第二严重,凭什么还被夸上热搜?〖肆〗、杭州萧山疫情怎么样啊〖伍〗、杭州疫情封城最新消息(持续更新…)〖陆〗、2022杭州萧山区疫情三区范围调整最新消息(持续更新)杭州哪个地方疫情最严重杭州市富阳区疫情最严重。截至2022年8月26日1...

  • 【地区疫情人数怎么查到的,疫情人数怎么看】

    【地区疫情人数怎么查到的,疫情人数怎么看】

    本文目录一览:〖壹〗、疫情时是怎么查每个人的行程轨迹的〖贰〗、新疆各个地区的疫情人数在哪里查〖叁〗、手机上怎么查询当地的疫情信息疫情时是怎么查每个人的行程轨迹的疫情期间主要通过手机基站定位、GPS定位、健康码/行程码扫描、公共交通记录、电子支付记录、面部识别技...

  • 【哪5个地区没有疫情了呢,哪几个地方没有疫情】

    【哪5个地区没有疫情了呢,哪几个地方没有疫情】

    本文目录一览:〖壹〗、世界上没有疫情的国家是哪个〖贰〗、全国无疫情的省份是什么?〖叁〗、全国唯一一个没有疫情的省份是哪里?该地区是如何做好防控措施的?_百度...〖肆〗、无疫情城市有哪些世界上没有疫情的国家是哪个〖壹〗、近来全球没有感染过新冠病毒的四个国家分别是朝鲜、汤加王国、基里巴斯、土库曼斯坦,其中土库曼斯坦的“零感染”状态存在...

  • 包裹途经疫情地区/经过疫情区的快递安全吗

    包裹途经疫情地区/经过疫情区的快递安全吗

    本文目录一览:〖壹〗、疫情较严重地区发的快递还能接收吗?〖贰〗、从疫情区来的快递能收吗?〖叁〗、疫情区的快递能收吗〖肆〗、快递经过疫情高风险区还能收吗疫情较严重地区发的快递还能接收吗?能接收。递送达客户前至少经过4道消杀程序,经过重点防疫区域的快递也不必担心。针对国内部分地区疫情散发的特殊情况,顺丰采取更严格防疫措施,对每班次进出港...

  • 疫情地区需要隔离吗(2021疫情需要隔离吗)

    疫情地区需要隔离吗(2021疫情需要隔离吗)

    本文目录一览:〖壹〗、从外地回来,用不用隔离?〖贰〗、北京到杭州需要隔离吗〖叁〗、低风险地区回来不报备违法吗从外地回来,用不用隔离?〖壹〗、由于COVID-19疫情的影响,各地春节期间提倡非必要不外出,对于从外地回家的人员,通常要求进行居家隔离。关于家人是否可以出门,情况有所不同:如果家庭条件允许,如拥有独立的车库或房间作为隔离区域,且...

  • 没有疫情地区封锁对不对/没有疫情的地区属于什么风险

    没有疫情地区封锁对不对/没有疫情的地区属于什么风险

    本文目录一览:〖壹〗、英国留学:英国疫情来势凶猛,二次封锁将会对中国留学生有影响吗?〖贰〗、营口鲅鱼圈封锁100个小区,难道和疫情有关?〖叁〗、没有疫情的国家有哪些?英国留学:英国疫情来势凶猛,二次封锁将会对中国留学生有影响吗?英国二次封锁对中国留学生有一定影响,主要体现在出入境、学习与工作、餐饮与购物等方面,但整体影响有限,且入境政策未...

  • 【怎样算作疫情重点地区,被列为疫情重点地区标准】

    【怎样算作疫情重点地区,被列为疫情重点地区标准】

    本文目录一览:〖壹〗、什么叫重点疫区〖贰〗、疫情重点地区原则上是指〖叁〗、重点疫区都有哪些省份〖肆〗、重点管控地区和重点关注地区区别是什么〖伍〗、疫情等级划分4个等级怎么判定的〖陆〗、疫情防控三类地区是什么意思,划分条件要求是什么什么叫重点疫区〖壹〗、重点疫区指累计确诊病例数超过100例的城市或地区,在疫情全球爆发背景下...

返回顶部