本文目录一览:
- 〖壹〗、杭州、金华最新通报
- 〖贰〗、浙江省金华市是高风险地区吗
- 〖叁〗 、浙江金华回信阳需要隔离吗?(现在回浙江金华要隔离吗)
杭州、金华最新通报
图:杭州队8号球员飞踹对手瞬间被踹球员情况:经核实,被踹的宁波队队员未造成严重伤害 ,已正常回归队伍训练,并参加了次日与金华队的比赛。这一结果说明事件未引发更严重的身体损伤,但行为性质仍需严肃对待 。

农兽药残留超标情况 共有11批次食品检出农兽药残留超标 ,具体如下:慈溪市胜山祉艺水果摊销售的梨:氯氟氰菊酯和高效氯氟氰菊酯不符合食品安全国家标准规定。义乌市中心菜市场楼晓芳摊位销售的黄鳝:恩诺沙星不符合食品安全国家标准规定。
金华职业技术大学已婚女教师刘某被丈夫举报出轨学生,学校已对其停职,刘某已就隐私泄露问题向公安机关报案 ,事件真相有待进一步调查 。事件起因与举报情况据新闻报道,浙江金华职业技术大学已婚女教师刘某被丈夫章某公开举报出轨学生。章某透露,他在偶然情况下发现妻子在婚姻中出轨 ,且出轨对象竟是自己的学生。
杭州 、金华最新疫情通报如下:杭州市 新增病例情况:9月29日18-24时,杭州新增1例新冠病毒无症状感染者,为省外来杭人员 ,抵达后即纳入集中隔离管控,通过集中隔离点检出 。处置措施:该人员已闭环转运至定点医院隔离,情况稳定。
浙江金华通报10个项目,对责任主体立案调查金华市住建局发布《关于建筑领域“护航攻坚”安全生产5月份大排查大整治专项检查情况的通报》 ,共通报10个典型案例,涉及施工现场安全管理、危大工程管控、人员到岗履职等问题。
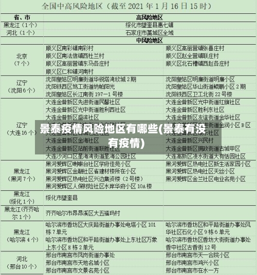
浙江省金华市是高风险地区吗
不是 。高风险地区:指的是合计新冠肺炎病例超过了50例,而且14天内是有聚集性疫情出现。中风险区域:14天以内有新增加新冠确诊病例 ,且累计新冠确诊病例不超过五十例;总计确诊病例有超过50例,14天之内未出现聚集性疫情。低风险地区:近来没有确诊新冠病例,或是连续14天没有增加确诊新冠肺炎病例 。
不算是。根据金华口罩 ,截止2022-08-2721:22:13最新数据显示,金华地区近来没有低 、中、高风险区域,都是常态化防控区。口罩期间 ,少聚餐聚会,少走亲访友,少参加喜宴丧事 ,非必要不到人群密集的场所。
行程卡要求:大数据行程卡需显示正常,且未到过中高风险地区 。主动报备:从涉及疫情地区回津人员,需主动向社区、工作单位等报备行程信息。浙江省金华市永康市来返津人员规定(追溯日期:2022年1月1日)核酸阴性证明:需核验48小时内核酸检测阴性证明。

浙江金华回信阳需要隔离吗?(现在回浙江金华要隔离吗)
近来金华为低风险地区,返回信阳不需要进行隔离 。截止2022年3月10日10时 ,金华为低风险地区。拓展信息:确有必要返乡来信人员,须提前3天向目的地村 、所在单位报备,提前填报所到县区报备码;本省内人员须持24小时核酸检测证明 ,省外人员须持48小时核酸检测证明。
综上所述,通知书从浙江金华到河南信阳的时间大致为一周到半个月,但具体时间还需根据录取批次和邮寄过程中的实际情况来确定 。建议耐心等待 ,并密切关注学校招生办官方网站的公告以及EMS官方网站的查询信息。
浙江省浙江省金华市来咸返咸人员落实14天集中隔离、隔日开展1次核酸检测措施。浙江省宁波市来咸返咸人员落实7天居家隔离、2次核酸检测措施 。广东省广东省深圳市、中山市坦洲镇 、珠海市香洲区来咸返咸人员落实14天集中隔离、4次核酸检测措施。
表面上看不走高速省钱,其实不是这样的。金华市到信阳市,走高速八百公里 ,自己开车一个白天很轻松,高速费也不过三四百 。不走高速,你至少要跑两天 ,如果路线不熟悉,可能两个白天都不一定能到。别的不说,单说过长江、穿过那数不清的城市,就够你喝一壶。
金华→信阳→息县路线 金华至信阳:可乘坐K305/K308次列车 ,23:47从金华南站发车,次日13:24到达信阳站,全程约13小时37分钟。此列车运行时间较长 ,但能较为稳妥地到达信阳站,为后续换乘提供保障 。信阳至息县:可乘坐8324次快速列车,08:00从信阳站发车 ,09:14到达息县站,全程约1小时14分钟。
浙江金华发河南信阳顺丰从金华中转。根据相关资料显示,浙江发河南从金华中转 。金华区域有婺城 ,金东,武义,浦江 ,磐安,兰溪多个区域,河南也有商丘,郑州 ,开封,安阳,新乡 ,许昌多个市县,从金华不同区域寄到河南不同区域,距离越远 ,所需的时间也越长。








