本文目录一览:
- 〖壹〗、绵阳市梓潼县金宝村六社有疫情吗?
- 〖贰〗 、重庆现在疫情严重吗
- 〖叁〗、南部县有疫情吗
- 〖肆〗、2022五一假期梓潼县疾控有哪些管控要求?
绵阳市梓潼县金宝村六社有疫情吗?
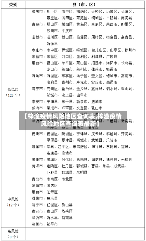
〖壹〗 、没有。金宝村六社位于四川省绵阳市梓潼县,根据梓潼县疫情工作报告了解到,截止到2022年10月11日 ,梓潼无高中低风险地区,没有疫情区域,全域都是常态化防控区域 。

重庆现在疫情严重吗
因此 ,重庆疫情严重,但重庆市政府正在采取有效措施来加强疫情防控,希望大家都能一起努力 ,共同抗击新冠肺炎疫情。

地理环境影响:重庆作为山城,常年水雾较多,空气湿度高。这种环境有利于病毒气溶胶长时间悬浮在空气中 ,延长了病毒在空气中的存活时间,从而增加了传播风险 。房屋结构特点:通透性差:重庆住宅普遍密闭潮湿,尤其是老旧高楼密集 ,楼道通风不畅,病毒易在楼道内积聚并扩散。

重庆近来疫情不严重。通过查询相关资料信息,截止到2023年1月19日,重庆已经度过了本轮疫情的感染高峰 。重庆市 ,简称渝,别称山城,位于中国内陆西南部、长江上游地区 ,是中华人民共和国省级行政区、直辖市 、国家中心城市、超大城市。
重庆此次疫情突然严重,主要与病毒特性、传播场景 、感染者特征以及公众防疫意识等多方面因素有关,具体如下:病毒传染性增强:变异后的病毒具有更强的传染性 ,这是导致疫情快速扩散的客观因素。病毒在传播过程中不断发生变异,其传播能力可能显著提升,使得感染人数在短时间内迅速增加 。
重庆渝北龙塔街道核酸检测最新消息为:封闭管控区首次核酸检测结果均为阴性 ,截至近来累计完成核酸采样179226人。 以下是具体信息:事件背景:11月2日,渝北区龙塔街道接到区疾控中心通知,四川一例确诊病例李某曾入住辖区纳吾优酒店旗下东原晴天见小区内民宿。
南部县有疫情吗
月12日 ,四川省南充市南部县应对新型冠状病毒肺炎疫情应急指挥部发布通告:2022年8月12日,南部县发现外地输入4例新冠核酸检测初筛阳性,为有效阻断新冠肺炎疫情传播扩散,切实保障广大市民身体健康和生命安全 ,根据《中华人民共和国传染病防治法》等有关法律法规,现将有关事宜通告如下 。
有。截止2022年12月08日,南部共有低风险地区1处 ,高风险地区2处。南部县,隶属四川省南充市,位于四川盆地北部、南充市西北方、嘉陵江中上游 ,县境东接仪陇 、蓬安,西邻盐亭、梓潼,南靠西充、顺庆 ,北连阆中、剑阁。
月6日下午,南部县人民政府新闻办公室召开新闻发布会,通报新冠肺炎疫情防控相关情况 。南南从会上获悉 ,4月5日,南部县新增新冠肺炎无症状感染者1例,系4月2日外省返南人员,在居家隔离例行核酸检测中发现为阳性。近来 ,该阳性病例唐某某在南充市中心医院传染病区进行医疗救治。
南部县疫情可控范围,属于低分险 。通过查询相关公开信息截止到2022年12月4日24时南充市新增无症状感染者17例,其中南部县1例 ,所以南部县疫情属于低分险,请做好防护。
月5日0时至24时详情公布!南充新增无症状感染者17例,全市有高风险区7个 ,我市无新增确诊病例,新增本土无症状感染者17例。其中,顺庆区1例 、嘉陵区2例、阆中市1例、西充县1例 ,营山县1例 、仪陇县10例、蓬安县1例 。
2022五一假期梓潼县疾控有哪些管控要求?
非必要不离绵。减少不必要的出行尤其是跨省出行,严格限制前往中、高风险地区及14日内有新增本土新冠病毒感染者所在县。确需出行的,提前了解目的地防控政策 ,了解目的地近期是否有病例或者疫情发生,合理安排名程,做好个人健康防护,并提前向村 、单位报备 。机关企事业单位工作人员外出的 ,严格执行审批报备制度。
红星新闻网8月15日讯据绵阳卫健委网站消息,2022年8月15日,梓潼县在管控中的省外重点地区返梓人员中 ,发现2例新冠病毒核酸初筛阳性,经市县疾控中心复核、专家组会诊,诊断病例1为新冠病毒无症状感染者、病例2为新冠肺炎确诊病例(轻型) ,均已闭环转运至定点医疗机构进行隔离治疗。









