本文目录一览:
- 〖壹〗 、全国中高风险地区有哪些?
- 〖贰〗、请问疫情期间中高风险地区都包含哪些县市区
- 〖叁〗、全国疫情中高风险地区有哪些?
- 〖肆〗 、怎么看疫情风险地区?
- 〖伍〗、全国疫情重点地区名单
全国中高风险地区有哪些?
高风险地区:指病例和无症状感染者的居住地,以及活动频繁且疫情传播风险较高的工作地和活动地等区域。通常以居住小区(村)为单位划定 ,具体范围可根据流调研判结果调整 。

明确答案:截至最近的数据,全国的中高风险地区包括但不限于以下地区:北京某区、黑龙江某市、广东某市等。详细解释: 中高风险地区的划定:中高风险地区是根据病例数量 、疫情传播风险等因素综合评估后划分的。这些地区的疫情形势相对严峻,需要采取更为严格的防控措施 ,以保障人民群众的生命安全和身体健康 。

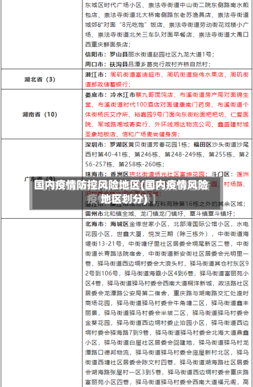
全国中高风险地区名单(截止1月27日)及查询方式如下:中高风险地区名单 高风险地区(9个):河北省:石家庄市藁城区全域;石家庄市新乐市全域;邢台市南宫市全域。黑龙江省:绥化市望奎县全域;绥化市海伦市永富镇众发村;绥化市海伦市永富镇东大村;哈尔滨市利民开发区裕田街道。

北京日报客户端记者梳理发现,近来全国有1个高风险地区,在河北;49个中风险地区,其中7个在北京、4个在河北、32个在辽宁 、6个在黑龙江。
上海祝桥镇属于上海市浦东新区 。全国中高风险区如下:高风险地区:天津市东疆港区瞰海轩小区:该小区近来被列为高风险地区 ,需要采取严格的防控措施。中风险地区:上海市(4个):浦东新区祝桥镇航城七路450弄小区:位于祝桥镇,因疫情被划为中风险地区。
请问疫情期间中高风险地区都包含哪些县市区
疫情所在县市区指的是有疫情发生的地区 。中高风险地区所在县(市、区)指被划定为中高风险地区的村/街道/社区/小区所在的那个县(市、区)。根据居民近期旅行史或居住史 、近来健康状况、病例密切接触史等判断其传播疾病风险,将居民划分为高风险、中风险 、低风险人员 ,采取针对性的管控措施。
中高风险地区所在设区市是指被划定为中高风险地区的村/街道/社区/小区所在的那个县(市、区)所属的地级及以上城市 。以下是关于中高风险地区所在设区市的详细解释:定义范围 中高风险地区通常是根据疫情形势和防控工作需要,由相关部门动态划定的。
若来自西安中高风险地区所在县(区)涉及区域:雁塔区、碑林区 、灞桥区、新城区、长安区、高新区 、西咸新区。管控措施:赋红码,落实14天集中隔离;期间进行4次核酸检测(第13天);隔离时间从离开西安相应地区时计算 ,费用自理 。
发生疫情后的县(市、区、旗)所有中高风险区解除后,所在的县(市 、区、旗)全域实行常态化防控措施。
划为中风险区,风险区域范围根据流调研判结果划定。(二)防控措施 。实行管控措施 ,期间“人不出区、错峰取物”。(三)解除标准。连续7天无新增感染者,且第7天风险区域内所有人员完成一轮核酸筛查均为阴性,降为低风险区。
浙江省:中高风险地区人员实施“14天集中隔离+7天居家健康观察 ” ,期间开展3次核酸检测 。中高风险地区所在县(市 、区)的其他地区人员需持7日内核酸检测阴性证明,抵浙后进行14天日常健康监测,第14天开展核酸检测。低风险地区人员持健康码绿码即可自由流动,但建议抵浙后尽快进行1次核酸检测。

全国疫情中高风险地区有哪些?
高风险地区:指病例和无症状感染者的居住地 ,以及活动频繁且疫情传播风险较高的工作地和活动地等区域 。通常以居住小区(村)为单位划定,具体范围可根据流调研判结果调整。
选取查询入口:在搜索结果中,点击“中高风险疫情地区”选项。选取查询渠道:在弹出的窗口中 ,任意选取一个查询渠道(如官方卫生健康平台、权威媒体等) 。查看结果:进入所选平台页面后,即可查看全国疫情风险地区列表,通常包括高风险区、中风险区的具体省份 、城市及详细地址。
全国中高风险地区名单(截止1月27日)及查询方式如下:中高风险地区名单 高风险地区(9个):河北省:石家庄市藁城区全域;石家庄市新乐市全域;邢台市南宫市全域。黑龙江省:绥化市望奎县全域;绥化市海伦市永富镇众发村;绥化市海伦市永富镇东大村;哈尔滨市利民开发区裕田街道 。
怎么看疫情风险地区?
在手机上查看全国中高风险疫情地区 ,可通过微信《扫码抗疫情》小程序实现,具体步骤如下:步骤一:进入《扫码抗疫情》小程序打开微信,点击顶部“搜索小程序”栏 ,输入“扫码抗疫情 ”,在搜索结果中选取并进入该小程序。步骤二:选取《更多服务》进入小程序后,找到并点击《疫苗信息》选项 ,在展开的菜单中选取《更多服务》。
进入疫情区域页面在粤省事首页点击“疫情区域”选项,进入风险地区查询页面 。查看风险地区名单页面会直接显示全国高风险和中风险地区列表,用户可滑动查看完整信息。分享功能(可选)点击页面右上角“···”图标,可将名单分享至微信好友或朋友圈。
定位所在地区:系统自动识别当前定位 ,直接显示所在地区的风险等级(如低风险、中风险或高风险)。手动选取地区:若需查询其他地区,可点击地区选取框,在列表中查找目标省份、城市或区县 ,确认后查看对应风险等级 。
首先打开微信,点击右下角的“我”。然后点击“支付 ”。接着点击“城市服务” 。然后点击底部的“国务院”进入。然后点击“国务院客户端 ”。然后点击“疫情风险查询” 。进入后,就可以看到所在地区的风险等级 ,点击上面的倒三角形可以切换城市,从而查询全国各地的风险等级。
全国疫情重点地区名单
〖壹〗 、可以通过微信的医疗健康模块快速查询全国疫情风险地区名单,具体步骤如下:打开微信并进入支付页面在微信主界面底部菜单栏点击我 ,进入个人页面后选取支付选项。进入医疗健康模块在支付页面中,找到医疗健康功能入口(通常位于生活服务类选项中),点击进入 。
〖贰〗、浦东新区祝桥镇被列为中风险地区上海市卫生健康委主任邬惊雷表示 ,该病例并未接触冷冻食品,跟进博会并无关联。经上海市疫情防控指挥部研究决定,将浦东新区祝桥镇列为中风险地区,上海市其他区域的风险等级不变 ,要求中风险区域的相关人员原则上不能离沪,确需离沪的需持7天内核酸检测阴性的证明。
〖叁〗、湖北省作为重点疫区:作为疫情的发源地,湖北省尤其是武汉市在疫情期间面临着极大的挑战 。随着疫情的扩散 ,湖北省其他地区也受到了严重影响,因此整个省份被视为重点疫区。 广东、黑龙江等省份的疫情情况:广东等地由于人口流动大 、密度高,疫情传播速度快 ,一度成为重要的防控区域。
〖肆〗、截至近来,国内共有2个高风险地区,76个中风险地区 ,主要分布在陕西省、河南省 、浙江省等地,以下为详细信息(数据不包括港澳台地区):高风险地区:具体地区名单会随疫情形势动态调整,可通过权威渠道实时查询。
〖伍〗、广州规定的重点疫区:重点疫区是指湖北全省 。鉴于温州近期疫情基本控制 ,从即日起,不再将温州来粤人员列入疫情高发地名单。现在,中国境外的重点疫区是意大利、韩国和日本,所以们对于从这些国家进入和境内的要严格把控。
〖陆〗 、020年2月25日 ,国家相关部门举行联防联控机制新闻发布会,介绍了科学防治精准施策分区分级做好疫情防控工作情况 。








